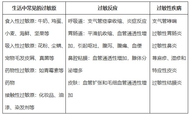
过敏性疾病是一组由于人体免疫系统对环境中的过敏物质产生过度免疫反应,进而引起组织细胞损伤或器官功能障碍的疾病。引起过敏的物质称为过敏原,过敏原引起过敏反应导致过敏性疾病的发生。过敏性疾病在儿童非常常见,且往往病程迁延,反复发作,给儿童的身心带来严重影响,同时对患儿家庭带来沉重经济和心理负担,甚至严重急性过敏还可能危及生命,因此儿童过敏性疾病应该得到全社会的关注。

小儿常见的过敏性疾病中,主要表现为皮肤受累的有荨麻疹、湿疹和特应性皮炎,主要表现为呼吸道受累的有过敏性鼻炎和支气管哮喘,主要表现为消化道受累的是食物过敏症。还有一些过敏性疾病会同时累及皮肤、呼吸道和胃肠道,如过敏性紫癜、药物过敏、过敏性休克等。
过敏性疾病在不同年龄的儿童中表现类型有所不同,从出生不久食物过敏相关的呕吐、腹泻、便血,婴儿期出现皮肤过敏相关的湿疹,随着年龄增大出现过敏性鼻炎、支气管哮喘等,这个变化过程也称作过敏历程。

一、婴儿期食物过敏
1.对于过敏体质的儿童,食物过敏是其在婴儿期最早出现的问题。其主要是由某种食物或食品添加剂引起的过敏反应。引起食物过敏的主要有牛奶、鸡蛋、大豆、小麦、花生、鱼、虾、坚果类食物,其中牛奶蛋白是引起婴幼儿食物过敏的主要原因。
2.婴幼儿食物过敏的症状有轻有重,症状较轻者可表现为口周或面部红疹、瘙痒等皮肤症状,严重时,可能会出现全身性荨麻疹。典型患者还会出现腹痛(婴儿肠绞痛)、呕吐、腹泻、血便等胃肠道症状。此外还可能引起反复咳嗽和喘息症状。
3.食物过敏防治:提倡母乳喂养,对于不能母乳喂养的高危儿,采用低敏配方奶粉喂养;辅食添加不应过早,一般从4-6个月开始,并依次添加,一旦发现哪种食物引起过敏反应,应该立即停止食用,随后根据过敏原检测的情况酌情添加。大多数儿童期食物过敏会在儿童期或青春期内消失。过敏原检测通常6-12个月需重新评定。
二、婴儿期湿疹
1.婴儿湿疹是一种过敏性皮肤炎症,多发于不满2岁的婴幼儿,大部分在2个月后发病。
2.牛奶蛋白等食物过敏是常见原因,此外皮肤接触到一些化纤、汗液、尿液等也可引起或加重。
3.湿疹最常发生在面颊,耳朵、手部、小腿和肛门等部位,发病初期,皮肤上会出现小红疹,继而发展成小水疱,水疱渗出的液体会结成黄色的鳞屑和痂皮,瘙痒明显,有时还会反复发作。
4.湿疹防治:轻度湿疹仅用足量的保湿润肤霜,就可有效控制症状。严重者外用激素是治疗的一线药物,应在医生指导下使用。坚持母乳喂养,如果母乳不足时可以吃部分水解或完全水解奶粉;添加辅食时,要尽量避免蛋清、螃蟹等易引发过敏的食物。洗澡时要注意控制水温,温度过高可能会让皮肤变得更敏感,避免使用刺激性强的肥皂和沐浴液,每次洗澡时间最好不要超过15分钟,洗完后立刻给宝宝擦干身体。
三、儿童哮喘
1.通常3岁内起病,常由于接触过敏原、病原体、化学制剂或药物等因素,产生变态反应性的慢性气道炎症性疾病。
2.当孩子出现频繁喘息发作、反复夜间咳嗽、运动后咳嗽、反复胸闷发作时需要警惕哮喘,这些表现存在夜间和清晨加重的特点,哮喘严重发作时孩子可出现烦躁不安,面色苍白,口唇及指甲青紫,全身冒冷汗,说话不连续的情况,提示病情危重,需要及时就诊。此外孩子出现4周以上咳嗽,持续不缓解时要警惕咳嗽变异性哮喘,需要医院检查评估。
3. 哮喘防治:系统、规律用药并加强自我管理意识是儿童哮喘长期控制的关键,合理的治疗方案和坚持长期治疗才能避免哮喘急性发作和预防疾病进一步加重,定期随访,积极治疗,争取完全控制症状,尽可能维持正常的肺功能,避免或减少药物的不良反应。60%的哮喘患儿在青春期症状可以消失。
四、过敏性鼻炎
1.过敏性鼻炎,是人接触过敏物质引起的以喷嚏、流涕、鼻痒和鼻塞为主要症状的一种疾病。过敏性鼻炎的孩子大约有35%会合并支气管哮喘,严重影响患儿生活质量。
2.2岁以上儿童的过敏性鼻炎主要为吸入性过敏原致敏,此外空气污染,婴儿期暴露于霉菌或潮湿环境、呼吸道病毒感染也是过敏性鼻炎相关因素。
3.一些特别征象提示可能患有过敏性鼻炎,孩子经常揉擦鼻子,伴有吸鼻子、皱鼻子;鼻部出现横向皱痕;下眼睑肿胀;以下睑为主的黑眼圈。
4.过敏性鼻炎防治:防治结合,早发现、早预防、早治疗。积极采取环境控制、健康教育等措施,并应根据年龄、症状持续时间及严重程度而制定治疗方案,有效控制症状,改善患儿生活质量,防止进展为哮喘等疾病。花粉阻隔剂对尘螨或花粉过敏患者有显著疗效。在自然暴露于花粉的环境中,使用特制的眼镜、口罩或者鼻腔过滤器可减少吸入或结膜接触,缓解鼻和眼部症状。常用的治疗药物包括口服抗过敏药物、白三烯受体拮抗剂、鼻用抗组胺药、鼻用糖皮质激素等,需要在医生指导下规范使用。变应原免疫治疗(脱敏治疗):适用于使用常规药物不能有效控制症状;药物治疗出现严重不良反应;不愿接受长期或持续药物治疗的患者。有发生全身不良反应的风险,起效缓慢(一般在3个月以上),务必在专科医生指导下实施 。
五、过严重过敏反应的识别和处理
过敏严重时可出现过敏性休克,表现为皮肤潮红、瘙痒,继而广泛的荨麻疹和(或)血管神经性水肿;可因喉头水肿引起的声音嘶哑、喘鸣、呼吸急促、呼吸困难,甚至青紫;还可出现面色苍白、皮肤湿冷、出冷汗、意识模糊等情况,此时应第一时间到附近的医疗机构的急诊就诊处置。
作者名片

专家:李福兴
职称:儿科副主任医师
专家门诊:周一下午
医学博士,儿科学讲师,副主任医师,美国伊利诺大学芝加哥分校访问学者。现任上海医学会儿科分会青年委员,中国抗癌协会小儿肿瘤专业委员会委员。擅长儿童过敏性疾病、呼吸系统、消化系统和血液病的诊治以及儿童健康管理。

专家:乔晓红
职称:儿科主任医师、博士生导师
专家门诊:周三上午,周五下午
医学博士,儿科教研室主任,主任医师,内五支部书记。现任中国抗癌协会小儿肿瘤专委会委员,上海医学会儿科分会血液学组副组长,中华儿科杂志通讯编委。
擅长诊治儿童血液肿瘤疾病、慢性咳嗽、反复呼吸道感染、小儿性早熟及矮小症等。