日前,国家卫生健康委发布了《7岁以下儿童生长标准》,新标准将于2023年3月1日起施行,替代原有《5岁以下儿童生长状况判定》。《中国7岁以下儿童生长发育参照标准》同时废止。
相较于《5岁以下儿童生长状况判定》,新标准对适用儿童年龄范围、术语和定义进行了更改。增加了儿童生长水平的评价方法和头围的评价。更改了儿童营养状况的评价方法、评价指标的百分位数值和评价指标的标准差数值。增加了0~3岁儿童头围的百分位数值和标准差数值。

更改了范围

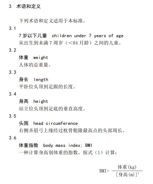
更改了术语和定义

增加了儿童生长水平的评价方法,
增加了头围的评价

更改了儿童营养状况的评价方法

据了解,新标准由国家卫生健康委妇幼健康标准专业委员会负责技术审查和技术咨询,由国家卫生健康委医疗管理服务指导中心负责协调性和格式审查,由国家卫生健康委员会妇幼健康司负责业务管理、法规司负责统筹管理。
来源:中国教育报
编辑:陈锦源
责编:李琳、陈锦源