据部分航空公司消息
从今天开始
在满足出发地和目的地防疫要求的前提下
少量由上海始发的国内定期航班开始恢复

吉祥航空
吉祥航空昨天宣布,5月16日起恢复上海浦东-福建龙岩往返航班(HO1145/6),这是上海全域静态管理后吉祥航空恢复的首个上海始发国内定期客运航班。
吉祥航空HO1145/46上海浦东–福建龙岩往返航班使用空客A320系列飞机执飞,恢复初期,该航班每周执行三班,逢每周一、三、日执行;自6月起吉祥航空计划加密该航班至每周四班、逢每周一、三、五、日执行。

根据防疫要求,吉祥航空恢复运行的所有航班,在飞行前后均严格落实民航局和上海市各项防疫措施,做好航前、航后、过站期间的飞机消杀工作。
同时继续执行客舱餐饮服务临时调整政策,在上海进出港的航班上仅提供独立包装的食品与饮料,并暂停机上付费餐食升级购买。
执行航班的机组人员也按照上级部门针对运行人员的管理规范,完成上岗前与完成航班执行任务后的闭环健康观察。
春秋航空
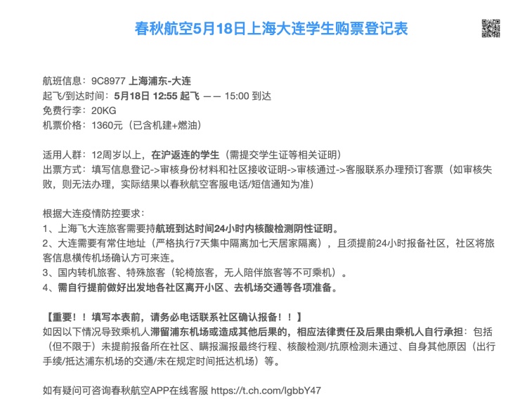
据悉,5月18日起,春秋航空上海往返昆明航班复航,拉开复工复产序幕。同时,当天还有一趟仅面向在沪学生的上海飞大连航班。
根据春秋航空的航班计划,5月18日上海至昆明,航班号为9C7269,上海浦东机场起飞时间为14时35分,到达时间为18时整。昆明至上海,航班号为9C7270,昆明长水国际机场起飞时间为19时50分,预计到达时间为23时10分,执飞机型为空客A320。目前机票已经开售。
上海飞大连航班的航班号为9C8977,上海浦东机场起飞时间为12时55分,预计到达时间为15时整。凡年满12周岁以上,有在沪返连需求的学生,提供学生证等相关证明,可登录春秋航空App,通过“返连学生申请上海飞大连航班”的专属通道填报信息进行申请。该航班单人机票的价格为1360元,包含机场建设费、燃油附加费、20公斤行李。
据悉,航班目前座位充足,有需要的乘客可以登记申请。

根据大连疫情防控要求,上海飞大连旅客需要持航班到达时间24小时内核酸检测阴性证明;需要有在大连的常住地址(严格执行7天集中隔离加七天居家隔离),且须提前24小时报备社区,社区将旅客信息横传机场确认方可来连。此外,国内转机旅客、特殊旅客(轮椅旅客,无人陪伴旅客)等不可乘机。
据悉,接下来,春秋航空将在满足防疫要求以及目的地有条件接收的前提下,陆续恢复暂停的部分航线,助力复工复产。
小编提醒
↓
根据上海市要求,目前旅客进出上海以“非必要不离沪”为原则,如为必要原因需搭乘民航班机离开上海,需持有48小时内核酸检测阴性证明与24小时内抗原检测阴性证明;如核酸检测阴性证明为24小时内,则免于提供24小时内抗原检测阴性证明。此外,搭乘飞机进入上海市的旅客,亦需在登机前出示抵沪前48小时内核酸检测阴性证明。
另外
在停运一个多月后
上海地铁终于有了动静

复工复产,交通不可或缺。目前,上海地铁正在为恢复部分线路的运营做着准备。全路网的设施设备正在进行调试演练压力测试,用以核验通号、供电、轨道与列车的运营稳定性。
昨天上午,在轨交川杨河基地内的轨道上,工务组的作业人员正在推着检测仪查验轨道参数。

由于轨交绝大部分线路停运已达1个多月,为了做好恢复运营准备,上海全网络的轨道区间都会重新筛查一遍,确保没有障碍物侵入轨内。
史力
申通地铁维保公司轨道维护二部党支部书记

“
只要是地铁列车运行的所有轨道区间都进行一个全面的检查,包括线路的几何尺寸,轨距包括线界是否有异物侵线这种情况。
”
与此同时
停运在库的所有列车
也在按既有安排维护保养

每列车按照不同车型,都有近50个营运指标需要一一核验。对列车久停之后产生的小毛小病,也会开展针对性检验。
解嵩博
申通地铁维保车辆分公司维修七部经理

“
我们列车如果停的时间长了,也会有一些故障发生。通过对车门系统、空调以及广播系统的功能性测试,把列车激活一下,保证列车的一个车况正常。
”
此外
所有列车出库前
还将进行一次全面消杀

目前,供电、通号等多个工种已经在参与联调联试,对全路网的设施设备进行压力测试,做足运营恢复前的各项准备工作。

上海地铁
昨天下午也在官方微博发文称
正在积极做好
逐步恢复运营的准备

逐步恢复的航班和
正积极准备恢复的地铁
都给了我们巨大的信心
与此同时
昨天的发布会也传来信息
今天起
上海分阶段推进复商复市
(点击查看详情)
上海这座超大城市的“烟火气”
正在渐渐回归

“闭店50天后,
餐厅终于在外卖平台‘亮’起来了”
“我们从3月上旬开始闭店,房屋租金和员工工资的压力越来越大。” 弥都游牧餐厅负责人陈凤没有想到,在闭店近50天后,企业和员工心心念念的复商复市按下“快进键”:从商场打来电话收集信息、门店提供相关资料,到进入“白名单”、拿到通行证,再到复市、线上营业,只花了3天时间。“现在餐厅在外卖平台上终于‘亮’了起来。”
这家餐厅所在的商业综合体“魔都魅眼158坊”相关负责人余仲佳说,商户是商业综合体活力的来源,为尽快找回都市的“烟火气”,158坊对有意愿和有条件复商复市的商户进行培训和指导。截至目前,158坊共有7家餐厅恢复营业,沪上知名的高端餐厅“广舟”不日也将复市。

“魔都魅眼158坊”内的一家餐厅已经复市。
“烟火气”正在渐渐回归
率先行动的是购物中心、百货商场、
超市卖场、便利店、药店等商业网点
它们正在逐步有序恢复线下营业
↓
家乐福
双线服务社区消费者
家乐福相关负责人表示,他们正从安全防疫、商品备货等各方面做好全面恢复线下营业的准备。截至5月15日,家乐福上海门店基本恢复线上营业;同时其分别位于上海徐汇区、松江区、浦东新区等区域的部分门店恢复线下营业,双线服务社区消费者。
位于上海中心城区的家乐福上海徐汇区宜山店于5月2日开始恢复线下营业。店长陈聪表示,目前家乐福宜山店的开业时间是早上9时到晚上6时,每天到店顾客1000人左右。下一步,宜山店或将通过延长营业时间等方式,来迎接即将增长的到店顾客需求。
“家乐福宜山店目前复工量达到疫情前的60%,为保障门店购物安全,在岗员工闭环管理,每天1次核酸2次抗原;门店每天6次全方位消杀,手推车、购物篮、收货区等等重点区域每2小时1次消杀。”陈聪介绍,为避免门店客流聚集,家乐福会采取错峰限流、保持社交距离等措施,确保安全有序。顾客进店,需要在门口扫码健康核验一体机“数字哨兵”,查验场所码等、48 小时核酸阴性证明、测温、戴口罩,无异常方可入场。
山姆
从5月初便恢复线下营业
沃尔玛中国相关负责人表示,上海山姆从5月初便恢复线下营业。目前,会员可在山姆App进行线上预约后,前往浦东高科西路店、外高桥店进行采购。为落实防疫措施,会员到店时需出示预约凭证,以及相关政府要求的证明,详情请参见山姆App预约页面。

山姆会员商店高科西路店。
联华超市、农工商超市
“静默期”关门不停业
截至5月15日,联华超市股份有限公司在上海地区共有1016家商超网点恢复营业;农工商超市在上海地区共有205家店,复市181家,好德、可的便利店在上海地区共有485家,复市300家。
联华超市股份有限公司、农工商超市集团相关人士表示,近期由于上海一些地区进入“静默期”,因此,部分前期已恢复线下营业的门店暂改为“关门不停业”的线上保供方式,待“静默期”解除,即恢复线下营业,门店应开尽开、员工应返尽返。
上海市商业联合会统计显示,截至5月14日,上海品牌便利店、餐饮店、商超卖场、家电卖场已有2318家网点恢复营业,较两天前新增17家。其中,便利店网点有1551家恢复营业,新增8家;餐饮店有453家网点恢复营业,新增9家。商超卖场有231家网点恢复营业,家电卖场有83家恢复营业。
光明在前
如常的上海
我们期待你早日归来!

来源:上观新闻、新闻坊、新闻晨报
责任编辑:陈思焙