来源:12360海关热线
随着海关总署不断深化“放管服”改革,持续优化口岸营商环境,目前我国进出口环节监管证件精简至41种,除部分特殊情况外,已实现联网核查38种。
其中涉及进出口民用爆炸物品的是《民用爆炸物品进口审批单》和《民用爆炸物品出口审批单》,由中华人民共和国工业和信息化部负责审批,海关在进出口环节进行验核,下面和小编一起来了解一下证件的那些事儿吧。


1
定 义
民用爆炸物品,是指用于非军事目的、列入民用爆炸物品品名表的各类火药、炸药及其制品和雷管 、导火索等点火、起爆器材。
民用爆炸物品进出口管理是指国家民用爆炸物品行业行政主管部门依据《民用爆炸物品安全管理条例》(国务院令第466号)、《民用爆炸物品进出口管理办法》(工业和信息化部 公安部 海关总署令 第21号)等法律法规,对用于非军事目的、列入民用爆炸物品品名表的民用爆炸物品进出口实行统一管理,并签发《民用爆炸物品进/出口审批单》,海关依法对进出口民用爆炸物品实施监管。


2
适用范围
纳入民用爆炸物品品名表管理的民用爆炸物品包括工业炸药、工业雷管、工业索类火工品、其他民用爆炸物品、原材料等类别。《民用爆炸物品进/出口审批单》管理具体目录货物目录由《海关总署 工业和信息化部公告2018年第151号》(关于实施《民用爆炸物品进口审批单》《民用爆炸物品出口审批单》联网核查的公告)确定,可扫描下方二维码查询:

3
申请流程及材料
办理流程
(一)申请民用爆炸物品进出口的单位,通过国际贸易“单一窗口”在线提交申请材料。
(二)工业和信息化部接到申请后,在国际贸易“单一窗口”进行形式审查,视申请是否属于本发证机关法定职权范围、表格填写是否正确、申请材料是否齐全、是否符合法定形式等,在5个工作日内决定是否受理。
1.予以受理的,在国际贸易“单一窗口”直接受理。
2.申请材料不齐全或者不符合法定形式的,应当一次性告知申请人需要补正的全部内容。
(三)工业和信息化部对已受理的申请资料进行审核,提出审核意见。
1.审核合格的,在国际贸易“单一窗口”生成审批单号,并提交给企业。
2.审核不合格的,在国际贸易“单一窗口”将申请材料退回,并说明理由。
(四)企业将国际贸易“单一窗口”生成的审批单打印并加盖公章后寄递安全生产司。
(五)工业和信息化部对审批单提出审批意见。
1.审批合格,在《民用爆炸物品审批单》上加盖安全生产司行政许可专用章后,寄递相关企业,并将审批结果发送海关。
2.审批不合格,在国际贸易“单一窗口”将申请材料退回,并说明理由。
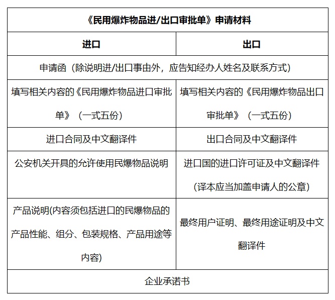
申请材料

注:具体申请材料示例和模板请以工信部网站公布为准,请扫描下方二维码下载办事指南和申请材料后进行查看。
进 口
出 口
4
办理之后如何向海关申报
企业依流程取得相关证件后,在进出口申报时,按要求将相关证件信息填报到中国国际贸易“单一窗口"直接申报即可。“单一窗口”系统自动比对证件信息,如发现申报信息与证件填报要求不符,系统将提示比对不通过。


5
申报注意事项
1.《民用爆炸物品进/出口审批单》 实行“一批一单”和“一单一关”管理。
2.《民用爆炸物品进/出口审批单》在报关单“随附单据”代码栏填报监管证件代码“k”,编号栏填报民用爆炸物品进/出口审批单编号。
3.《民用爆炸物品进/出口审批单》的有效期为签发之日起六个月。需延期或者变更审批事项的,进出口企业应当向工业和信息化部提交申请文件,并凭原审批单换新审批单。每单仅限延期一次,延期时间不超过六个月。
以上内容仅供参考,转载请注明来源“12360海关热线”
注:部分图片源自网络
供稿单位:重庆海关