在徐汇区桂林西街168号,有个体育公园可谓家喻户晓,那就是全市首家社区体育场——康健社区体育公园。公园占地1.3万平方米,均衡分布有老年人体医融合的乐活空间、运动康复的康健苑、儿童玩耍的游乐区、中青年锻炼塑形的健身房等,满足不同年龄群体差异化的全民健身需求。公园自2004年运营至今,全年无休,日均服务居民约3000人次,年服务十万余人次。

平日里,走进康健社区体育公园听到最多的就是孩子们欢快游戏的声音,看到最多的就是健身团队互相切磋交流技艺的画面,感受到最多的就是健身指导员、志愿者帮助老人们进行体育运动、开展体能测试的暖意。

位于市民健身中心一楼的“乐活空间”是专为社区老人建设的锻炼中心,所有设备都是针对老年人的特点定制,包含了心肺功能锻炼、等速肌力训练、微循环促进等专业适老运动健康设备。每周还会定期开设太极拳、老年瑜伽、健身舞等团操课程,并定期举办老年防跌倒、常见慢性病预防等专家讲座。

康健苑里为残障人士配备专业的运动康复设备,并有专业康复人员进行指导;在市民健身中心裙房的两侧分别设有儿童游乐区域和休闲区域,丰富多彩的颜色,全新的攀登穿越等游乐设施,可以开拓孩子们的脑力和体能;考虑到城市健身的运动特点,中心的器械锻炼区、健身私教区及团操教室开放时间也区别于传统健身房,服务时间为6点至24点,极大地满足了都市夜归人的运动需求。
康健社区体育公园设施介绍

康健社区体育公园全景图

儿童乐园

益智健身苑点

智慧健身步道

智慧篮球场

乒乓球房

羽毛球场
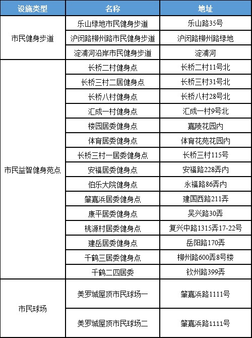
2021年,徐汇区“为民办实事”项目中又有3条市民健身步道,15个市民益智健身苑点,2片市民球场建设完工,市民家门口又多了体育健身的好去处。

点击查看大图
未来,徐汇体育将不断完善体育健身设施,带动社区全民健身体系建设,立足社区、面向市民,努力推进全民健身事业发展。