我的位置: 上观号 > 上海嘉定 > 文章详情

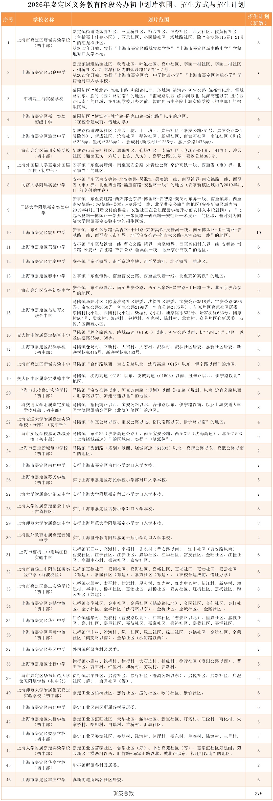
2026年嘉定区义务教育阶段公办中小学划片范围、招生方式与招生计划

转自:上海嘉定 2026-04-07 14:54:28

各位家长

具体问题请优先询问所在街镇

他们对您所在区域了解更全面

由于近期咨询量超大

如果电话打不通

您还可以扫描以下二维码

进入招生入学咨询服务平台

填写相关问题

工作人员

会在规定时间内给您回复

提醒:此咨询服务平台仅限小学和初中入学咨询