编译:高杰
周一的早上,
一头扎进堆积如山的工作,
再刷到圈里悠闲晒图的朋友,
你是不是也偷偷问过:
努力真比躺平快乐?
直觉告诉你“躺平更爽”,
但《Nature》日前发表的一项研究
却给出了反直觉的答案:
大脑中藏着一套“努力奖励”机制,
能让高努力换来的奖励
释放出更强烈的快乐信号——
同样的结果,
努力得来的,更让人上头。


多巴胺,这种在大脑中广泛分布的神经递质,被誉为“奖励信号使者”。当获得意外奖励或为目标付出努力时,多巴胺神经元会活跃并释放多巴胺,悄悄告诉你“这件事值得坚持”。
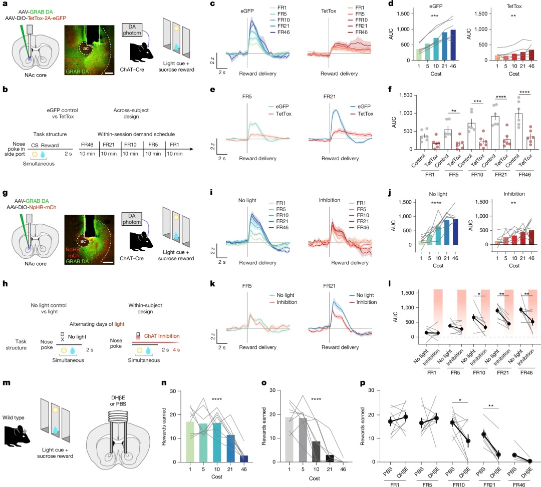
斯坦福大学的研究团队以小鼠为实验对象,设计了不同努力程度的行为任务:小鼠需通过鼻子触碰操作杆,完成1次(低努力)到46次(高努力)的不同要求,才能获得相同的蔗糖奖励或光遗传学刺激奖励。研究人员借助先进的荧光探针,实时观察小鼠大脑“奖励中心”——伏隔核(NAc)的多巴胺释放情况。

奖励引发的多巴胺释放反映了所付出的努力程度
实验结果清晰显示:高努力获得的奖励,引发的多巴胺释放量显著高于低努力,且多巴胺释放量随努力程度递增。
同时,这种多巴胺释放的增强效应与奖励间隔或环境无关,仅由努力程度决定。这也解释了为什么同样的结果,付出更多努力时,愉悦感会更强烈。

过往研究中,多巴胺的释放多被认为由中脑腹侧被盖区的多巴胺神经元胞体活动驱动,但这项研究却发现了全新的调控规律。
研究人员通过药物和光遗传学两种方法,特异性抑制中脑腹侧被盖区的多巴胺胞体活动后,伏隔核区域的多巴胺释放,依然能随努力程度的升高而显著增强。这一关键发现证实,这种针对“努力”的多巴胺调控,主要发生在多巴胺轴突末梢,而非神经元胞体,打破了此前的传统认知。
那么,究竟是什么调控着多巴胺的释放?答案是——乙酰胆碱。
研究发现,高努力奖励会触发伏隔核内的局部中间神经元快速释放乙酰胆碱,且乙酰胆碱的释放仅精准追踪努力程度,与奖励本身的大小无关——即使将蔗糖奖励的浓度从5%提升到32%,乙酰胆碱的释放量也没有显著变化。
更关键的是,乙酰胆碱的释放比多巴胺早约400毫秒,这个时间差恰好为多巴胺的增强效应做好准备。随后,乙酰胆碱与多巴胺轴突末梢的α4和α6型烟碱受体结合,大幅提升多巴胺释放量,形成了“乙酰胆碱先启动,多巴胺再增强”的精准调控节奏。

局部胆碱能信号传导对于多巴胺编码的努力程度和努力行为至关重要
为了验证乙酰胆碱的核心作用,研究团队开展了3组针对性实验,结果均指向同一结论:乙酰胆碱是驱动努力行为的关键。
当研究人员通过遗传手段或光遗传学方法抑制乙酰胆碱的释放时,小鼠在高努力任务中的表现大幅下降,获取奖励的意愿明显降低,但对低努力任务的完成情况却不受影响,进一步证明乙酰胆碱的调控作用仅针对高努力行为,具有高度的特异性。
这项研究不仅解释了为什么我们会更珍视自己付出劳动获得的成果,从进化角度看,这种神经机制能激励生物在资源匮乏时坚持寻求生存必需品,提升生存概率。
同时,研究还破解了一个长期学术争议:体外研究早已证实乙酰胆碱能调控多巴胺释放,但本次研究明确了这种调控仅在高努力条件下才会显现。值得注意的是,介导这一过程的α4和α6型烟碱受体,也是尼古丁发挥强化效应的关键靶点,这为理解药物成瘾的神经机制提供了全新的研究视角。

当我们为目标拼搏时,
那些煎熬的时刻、咬牙坚持的瞬间,
都是大脑正用
乙酰胆碱与多巴胺的协同作用,
为每一份努力赋能。
让我们在有意义的坚持中,
收获属于自己的成就感与快乐。
数据图及参考来源:
https://www.nature.com/articles/s41586-025-10046-6
除已标注来源外,本文封面图及文内图片均来自包图网(获授权使用),转载可能引起版权纠纷。