我的位置: 上观号 > 上海人大 > 文章详情

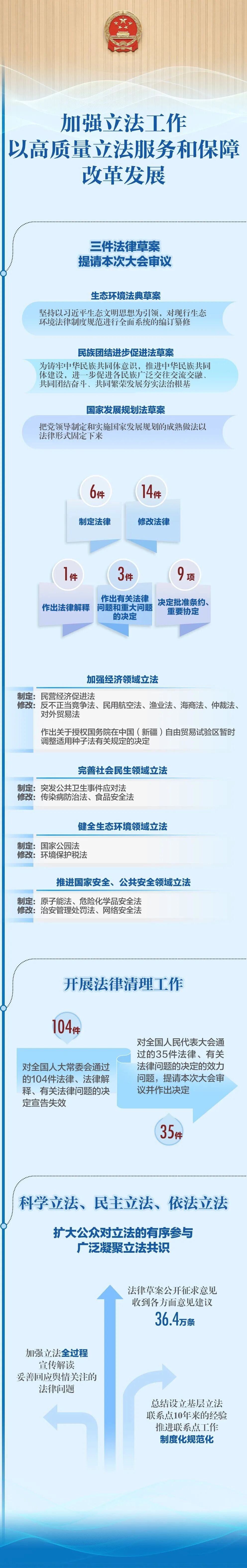
一图速览!全国人大常委会工作报告精华版

转自:上海人大 2026-03-09 13:18:07

制定修改法律24件,听取审议22个监督工作报告,交办代表议案269件、建议9160件……全国人大常委会工作报告今天(3月9日)提请十四届全国人大四次会议审议。过去一年人大工作有哪些特点亮点,今后一年将完成哪些重要任务?

一图速览全国人大常委会工作报告精华版↓

稿件来源:新华社

觉得文章不错,就点个“在看”吧↓