
赏樱气象指数
三月的风吹开了顾村公园的第一片樱云,盼了一冬的浪漫,正随着早樱的绽放,缓缓铺开成春日最美的画卷。为让大家不错过最佳花期,科学规划赏樱行程,我们特别推出“上海樱花节—赏樱气象指数”。广大市民游客可根据每日发布的指数等级,轻松判断当日是否适宜赏樱,让春日出行更有把握!


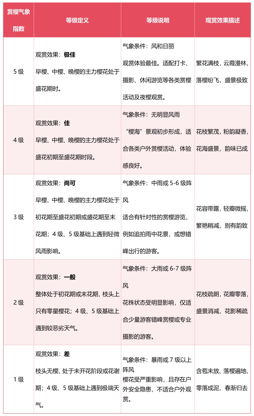
经宝山区气象局专业团队依据科学方法和观测数据探索,我们为樱花观赏建立了一套评估模型,主要依据花期、光照、风力及降雨等关键因子,将观赏条件划分为5个等级:

3月9日赏樱气象指数:4级(花枝繁茂,粉韵凝香,花海盛景,韵味已成)


目前,顾村公园内早樱已进入最佳观赏期,满树繁花,如云似雾。

最佳赏樱点位:
一号门:樱花大道合欢路。这里是早樱的集中地,适合拍摄大片花海。
二号门:早樱林,美人路。景观丰富,步移景异。
三号门:樱花品种园。适合漫步细赏(3月9日至3月20日春夜樱园别有风情)。



门票价格:日常:成人票20元/人;学生票10元/人;60—64周岁老人16元/人。
樱花节夜间开放期(3月9日至4月9日):16:30后入园享受夜间优惠票,成人票10元/人,学生票5元/人,60至64周岁老人8元/人。
免票政策:身高1.3米(含)以下或6周岁(含)以下的儿童、65周岁(含65周岁)以上老人、残疾人、现役军人、退役军人、残疾军人、军休干部、离休干部、烈士遗属、病故军人遗属、因公牺牲军人遗属、现役军人家属、在职、退休、残疾消防救援人员(含政府专职消防员)和消防救援院校学员、在职公安民警(凭相关有效证件)。

交通与停车
地铁:
顾村公园2号门紧邻轨道交通7号线、15号线顾村公园站。
公交:
1号门:嘉泰线、963、527、528等线路。
2号门:宝山3路、宝山29路、1604、1605等线路。
3号门:1604路。
停车:公园及周边共计6000个停车泊位供游客停车。公园各停车场均为电子支付停车费。
穿衣指南:天气凉,建议穿毛衣、皮衣、保暖内衣等春秋服装。选择舒适的步行鞋,园区面积较大,赏樱需步行较多。

春已至,花已开。
莫负这限定版的樱色浪漫,
快收好这份攻略,
约上最重要的人,
共赴一场与春天的约会吧!
编辑:孙宇瑶
资料:区气象局 顾村公园
*转载请注明来自上海宝山官方微信

