
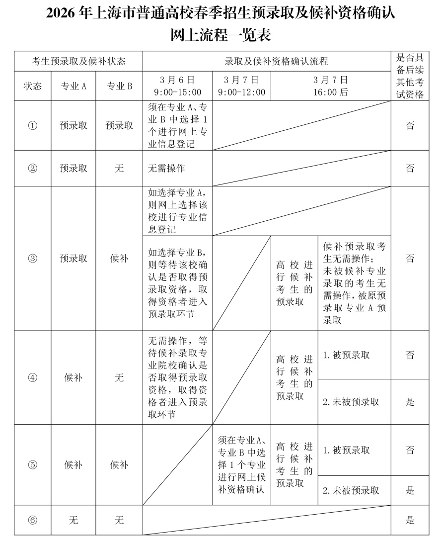
2026年上海市普通高校春季考试招生考生专业信息登记实行网上确认的方式。预录取及候补资格网上确认工作将于3月6日(9:00—15:00)、3月7日(9:00—12:00)进行。取得两个专业预录取资格、取得一个专业预录取和一个专业候补录取资格及取得两个专业候补录取资格的三类考生,须在规定时间内上网进行确认。取得一个预录取资格、取得一个候补录取资格的两类考生,则无需上网确认。具体注意事项如下:

1. 取得两个专业预录取资格的考生,须在3月6日9:00—15:00,网上选择一个专业进行录取专业信息登记。
2. 取得一个专业预录取、一个专业候补录取资格的考生,须在3月6日9:00—15:00上网确认,确认时可直接选择预录取专业进行录取专业信息登记;也可选择候补录取专业进行候补资格确认,如院校确认最终取得预录取资格,无需操作,默认被预录取。确认后未取得预录取资格的考生,无需操作,也将被原预录取专业预录取。
3. 取得两个专业候补录取资格的考生,须在3月7日9:00—12:00,在网上选择一个专业进行候补资格确认,如院校确认最终取得预录取资格,默认被预录取,无需操作。

1. 取得一个专业预录取资格的考生,默认被预录取,无需操作。
2. 取得一个专业候补录取资格的考生,须等待候补录取专业院校确认是否取得预录取资格。若取得预录取资格,默认被预录取,无需操作(注意:确认候补资格的考生不一定会被录取,要根据该校预录取考生的录取确认情况而定)。

为确保网上确认顺利进行,建议考生使用以下浏览器:
IE10及以上版本的IE浏览器、360浏览器、火狐浏览器、搜狗浏览器、Chrome(建议首选谷歌浏览器Chrome)。
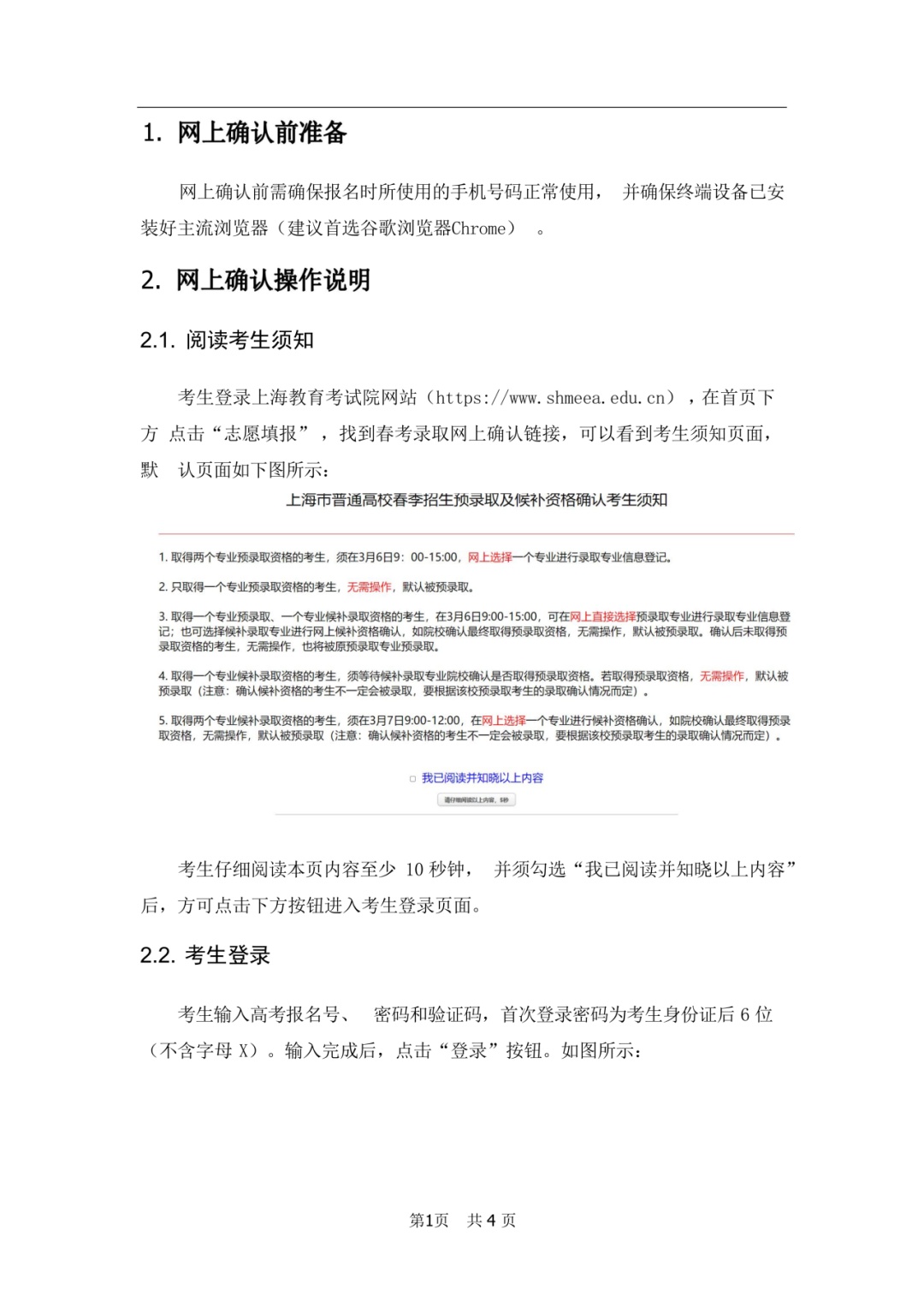
1. 通过上海市教育考试院网站“上海招考热线”(www.shmeea.edu.cn)入口,进入到登录页面,点击下方“志愿填报”栏目,进入“2026年上海市普通高校春季招生预录取及候补资格确认”。
2. 打开网上确认系统后,根据系统内“上海市普通高校春季高考招生预录取与候补资格网上确认系统操作手册”具体指导步骤,进行网上确认。
3. 网上确认选择专业后,必须点击红色按钮提交选择。确认无误后,点击“退出”按钮。
考生如需修改,可在规定时间段内再次登录系统,点击“返回修改”按钮修改,修改完成后,点击该页面的“退出”按钮,结束本次网上确认。截止时间后,系统将关闭,考生不得修改。
考生在网上确认时如遇到操作问题,可在规定时间内(3月6日9:00—15:00,3月7日9:00—12:00)通过系统界面中的咨询QQ号进行在线咨询,也可拨打上海市教育考试院咨询电话:35367070、962066(周一至周五,每日上午9:00—11:00、下午1:30—4:00)进行咨询。

(左右滑动查看↑)
点击“阅读原文”查看详情
编辑:陆天宇
资料:上海市教育考试院
*转载请注明来自上海宝山官方微信
