
今天上午9:00,2026年上海市普通高校春季招生统一文化考试和2026年1月上海市普通高中学业水平合格性考试的首场语文科目考试顺利开考。今年春季高考作文题如下。
还记得你当年的高考作文题吗?我们一起回忆一下吧↓

2025年:

2024年:

2023年:

2022年:

2021年:

2020年:

2019年:

2018年:

2025年:

2024年:

2023年:

2022年:

2021年:

2020年:对“人与事物发展进程”关系的思考

2019年:对“中国味”的思考

2018年:对“被需要”的思考

2017年:对“预测”的思考

2016年:“评价他人生活”现象的思考

2015年:如何对待心中坚硬和柔软的东西

2014年:“穿越沙漠”的自由与不自由

2013年:“重要的事”和“更重要的事”

2012年:“微光”

2011年:“一切都会过去”和“一切都不会过去”

2010年:丹麦人钓鱼

2009年:“板桥体”

2008年:“他们”

2007年:“必须跨过这道坎”

2006年:“我想握住你的手”

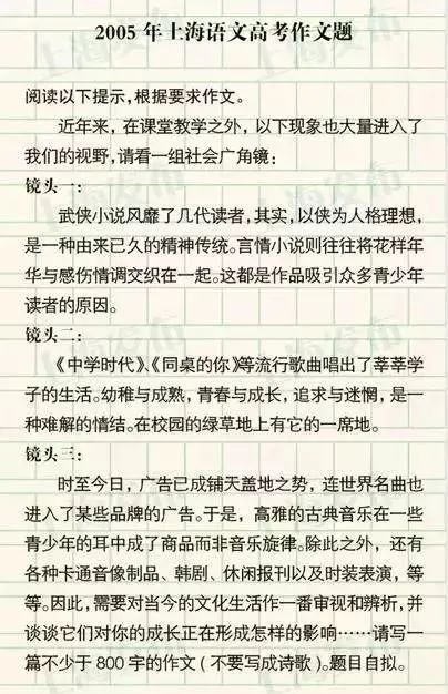
2005年:当今文化生活对学生成长造成的影响

2004年:“忙”

2003年:“杂”

来源:上海发布
编辑:沈千慧

