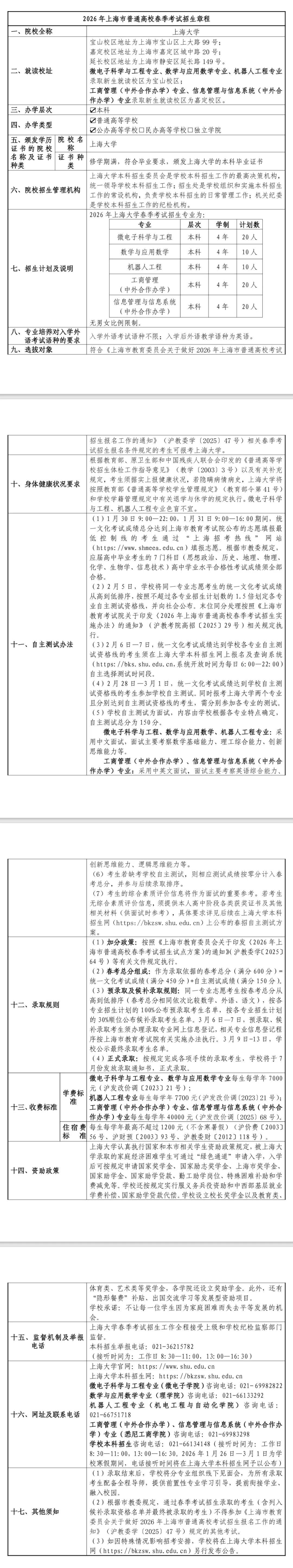
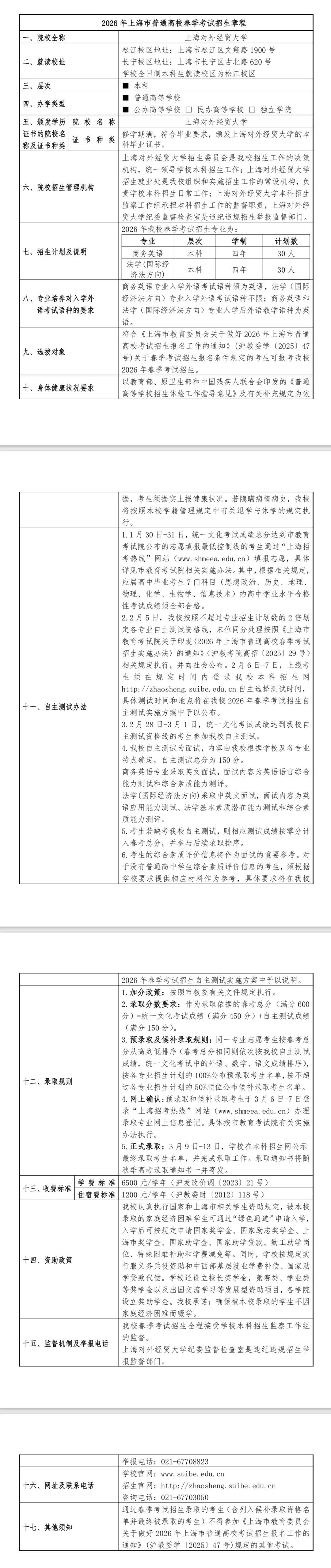
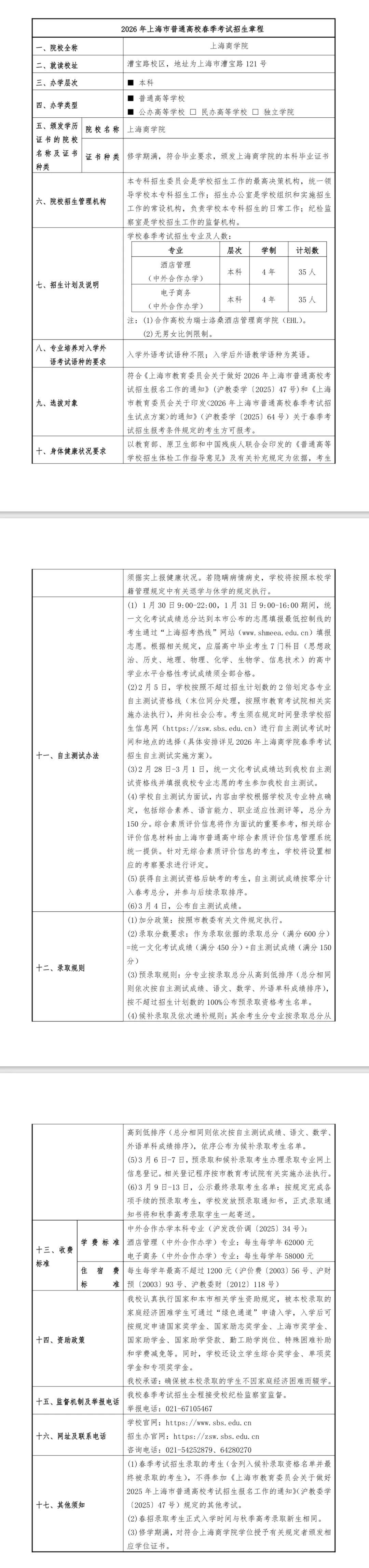
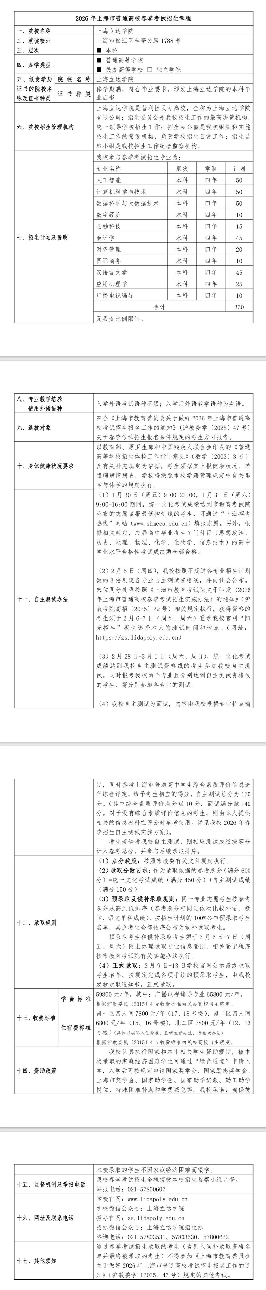
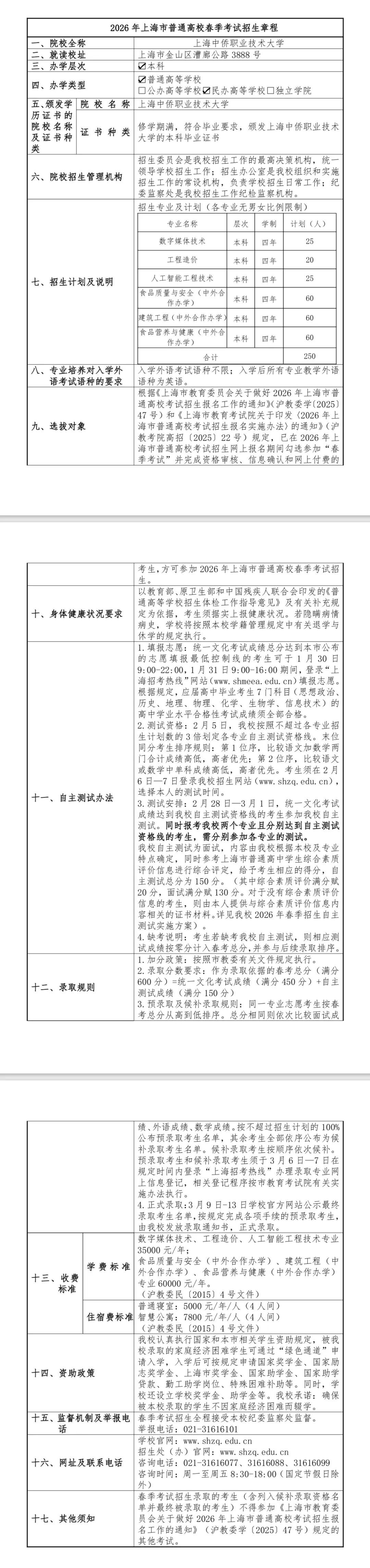
市教委公布2026年上海市普通高校春季考试招生(以下简称“春考”)26所试点院校的招生章程。为方便广大考生及家长掌握信息,小编将26所院校招生简章进行了整理。快来查看心仪院校的招生情况吧! 提醒大家注意:相较去年,部分高校的专业有所调整,请各位考生仔细查看。 上海理工大学 (滑动查看↓) (滑动查看↓) (滑动查看↓) (滑动查看↓) (滑动查看↓) (滑动查看↓) (滑动查看↓) (滑动查看↓) 上海师范大学 (滑动查看↓) (滑动查看↓) (滑动查看↓) (滑动查看↓) (滑动查看↓) (滑动查看↓) (滑动查看↓) (滑动查看↓) (滑动查看↓) (滑动查看↓) (滑动查看↓) (滑动查看↓) (滑动查看↓) (滑动查看↓) (滑动查看↓) (滑动查看↓) (滑动查看↓) (滑动查看↓) 资料:上海教育、上海发布 编辑:王雨思 点击“阅读原文”查看原文件

























