我的位置: 上观号 > 上海税务 > 文章详情

【涨知识】小申报,大责任

转自:上海税务 2025-09-25 16:50:42

个体工商户申报小知识

王老板

您好!我昨天登录系统,显示我的店申报逾期了,这怎么可能呢

申税小微

您先别急,把店名给我,我帮您查一下。

王老板

我就是对面“洁净洗衣店”的

申税小微

经查询,您确实存在逾期申报的情况

根据规定,纳税人必须依照法律、行政法规规定或者税务机关依照法律、行政法规的规定确定的申报期限、申报内容如实办理纳税申报。

《中华人民共和国税收征收管理法》

第二十五条第一款:纳税人必须依照法律、行政法规规定或者税务机关依照法律、行政法规的规定确定的申报期限、申报内容如实办理纳税申报,报送纳税申报表、财务会计报表以及税务机关根据实际需要要求纳税人报送的其他纳税资料。

王老板

可是我这店刚开张没多久,还没有收入啊?这怎么申报

申税小微

纳税申报是每一位纳税人的法定义务,无论经营大小、收入多少,都需要按时申报。像您这种刚开业还没有收入的,我们通常称为“零申报”,同样需要登录电子税务局完成申报流程。如果不申报,系统就会记录为逾期

《中华人民共和国税收征收管理法实施细则》

第三十二条第一款:纳税人在纳税期内没有应纳税款的,也应当按照规定办理纳税申报

王老板

哦哦,我明白了,申报是规定动作,和赚没赚钱是两码事!那怎么办啊?我才知道,这……这会被罚款吗

申税小微

因为您是第一次未按时申报,如果能在责令期限内,通过电子税务局或者办税服务厅,及时补申报的话,那就不会罚款了。

《中华人民共和国行政处罚法》

第三十三条第一款:违法行为轻微并及时改正,没有造成危害后果的,不予行政处罚。初次违法且危害后果轻微并及时改正的,可以不予行政处罚。

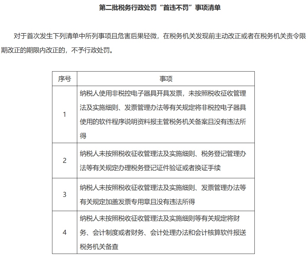
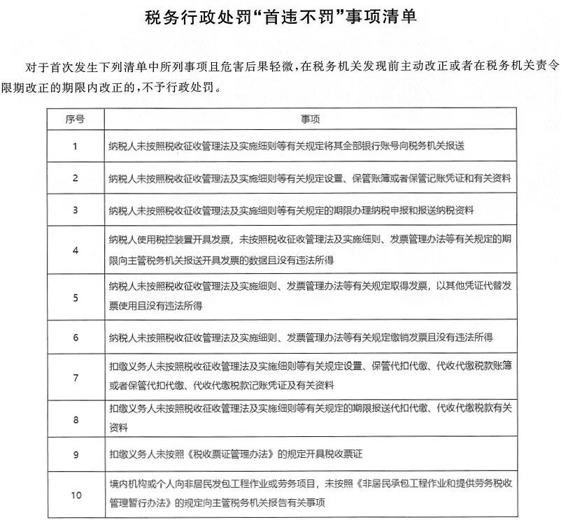
国家税务总局关于发布《税务行政处罚“首违不罚"事项清单》的公告

国家税务总局公告

2021年第6号

国家税务总局关于发布《第二批税务行政处罚“首违不罚”事项清单》的公告

国家税务总局公告

2021年第33号

王老板

太好了!以后我肯定按时申报,做到合规经营

申税小微

按时申报、合规纳税,既是责任,也是您信用积累的基础,对您以后的经营发展都有好处

王老板

嗯嗯,明白了

供稿:汪晓萱

制作:陶冶