我的位置: 上观号 > 上海海关 > 文章详情

第八届进博会进境动植物及其产品、动植物源性食品检疫审批申办指南

转自:上海海关 2025-09-23 17:48:15

第八届进博会进境动植物及其产品

动植物源性食品检疫审批申办指南

01

审批范围

一、动物及动物产品

1.活动物及活动物胚胎、精液、受精卵、种蛋及其他动物遗传物质;

2.进口动物血清制品、疫苗和生物制品;

3.非食用性动物产品:详见海关总署关于优化进境非食用动物产品风险级别及检验检疫监管措施的公告(2024年第208号);

4.饲料产品:配合饲料、饲料用(含饵料用)冰鲜冷冻动物产品、加工动物蛋白及油脂(鱼粉、鱼油、水产渣粉除外)、宠物食品和咬胶(罐头除外);

5.动物源性中药材:鹿茸、鹿角、蛤蚧、地龙、乌梢蛇、牛黄;

6.其他需要检疫审批的动物产品。

二、植物及植物产品

1.植物种子、种苗及其他繁殖材料;

2.新鲜水果;

3.稻谷、小麦、大麦、玉米、大豆、马铃薯、甘薯、木薯及杂粮杂豆类;

4.其他需要检疫审批的植物产品。

三、动物源性食品

1.肉类产品(熟制、腌制肉类除外);

2.鲜蛋。

02

办理材料

访问:

http://online.customs.gov.cn/static/pages/treeGuide.html海关总署>办事指南栏目>行政审批>进境(过境)动物及其产品检疫审批、进境(过境)植物及其产品检疫审批>办理材料目录。(注:进境粮食还需填写进境后粮食存放场所的主管海关或会展海关出具的《进境粮食检疫初审联系单》编号)。

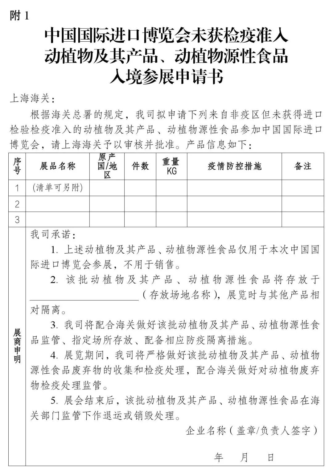
因本届进博会需要,引进来自非疫区但未获得进口检验检疫准入的动植物产品、动物源性食品且需要办理检疫审批手续的,还应提交以下特许审批评估材料:

1.中国国际进口博览会进境物资相关证明文件;

2.输出国驻华大使馆(或领事馆)或进博局及其认定的主运代理商提交申请;

3.未获检疫准入动植物及其产品、动物源性食品参展申请书(见附表);

4.相关展品生物安全风险自评估报告(包括进境前、进境途中、展前暂存期间、展中、展后等期间的动植物防疫保障措施);

5.其他需要说明的内容。

03

申请程序

一、申请单位注册

访问:

https://customs.chinaport.gov.cn/deskserver/sw/deskIndex?menu_id=iapq,跳转至“互联网+海关”一体化平台并完成申请单位注册,由海关审核通过。

二、网上申请

    申请单位在网上填写和上传相关材料,提交检疫审批申请。

    申请时,应在“用途说明”栏注明“第八届进博会展品”等字样。

三、许可证使用

许可证审批出证后,即可在有效期和审批数量内核销使用。报关时,在系统的“产品资质”栏选择对应监管证件并填写许可证号。对使用特许审批方式申请获得的许可证,进博会后企业应尽快在审批系统内申请注销。

联系方式

上海海关动植物检疫处

电话:021-60157204

上海海关进出口食品安全处

电话:021-60157165

上海会展中心海关

电话:021-62380121

供稿单位:动植检处、食安处、会展海关

编辑:朱欣怡

审校:娄亚婷

监制:李正、杨轩