我的位置: 上观号 > 上海静安 > 文章详情

全国1%人口抽样调查开始了!附相关热点问答→

转自:上海静安 2025-09-23 13:27:13

致上海市2025年全国1%人口抽样调查住房核查对象的一封信

尊敬的住户朋友:

您好!

国务院决定于

2025年11月1日

开展全国1%人口抽样调查,上海结合实际将抽样比例扩大至3%,涉及75万人左右。

目前,

您所在的调查小区被抽中作为调查样

。9—10月,调查员将佩戴统一制作的证件,对您所在的调查小区开展住房核查,这是正式调查前的必要环节,主要是对房屋内是否有人居住、居住人数量等信息进行询问。您的大力支持,将有助于我们更精准地抽取正式入户登记的住房。

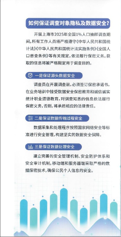
您提供的信息将通过加密处理后上传至国家统计局数据库。我们将严格遵守《中华人民共和国统计法》等有关规定,对您提供的信息严格予以保密。

调查员入户询问将占用您的休息时间,请您理解,衷心感谢您对上海市2025年全国1%人口抽样调查工作的支持和配合。

谨祝恭顺安康!

上海市2025年全国1%人口抽样调查

工作协调小组办公室

2025年8月

热 点 问 答

Q

什么是1%人口抽样调查?

全国1%人口抽样调查,又称人口小普查,每十年在两次人口普查之间(一般为逢5的年份)进行,样本量覆盖全国总人口1%,被称为1%人口抽样调查。我国已分别在1987年、1995年、2005年、2015年开展了四次1%人口抽样调查,2025年是第五次。

A

Q

为何需要您的参与?

国家法定要求

:《中华人民共和国统计法》和《全国人口普查条例》的规定,为我国科学制定国民经济和社会发展规划、完善新时代人口发展战略提供依据。

人口高质量发展需要

:通过依法科学调查,及时了解掌握我国人口在数量、素质、结构、分布以及居住等方面的变化情况,准确把握人口发展规律,推动人口高质量发展。

服务民生决策

:关乎教育、医疗、养老等政策优化,与每个家庭息息相关。

A

Q

调查详细情况

调查范围:

全国共抽取约500万住户、1400万人,我区抽取相应比例的住户开展调查。

调查对象

:抽中住户的全部人口(包括本地户籍人口和流动人口,不包括港澳台居民和外国人)。

调查内容

:人口和住户的基本情况,主要包括姓名、公民身份号码、性别、年龄、民族、受教育程度、行业、职业、迁移流动、婚姻、生育、死亡、住房情况等。

调查标准时点

:2025年11月1日零时。

A

Q

公众如何参与?

调查员上门

:政府选聘的专业调查员入户询问,住户根据调查员的询问来如实申报调查所需信息。

积极配合填报

:社会公众应当积极支持、理解、配合此次调查,广大调查对象应严格按照《中华人民共和国统计法》和《全国人口普查条例》的规定,真实、准确、完整、及时地提供人口调查所需资料,如实回答相关问题,不提供虚假信息,不隐瞒、伪造有关情况。