我的位置: 上观号 > 上海交通 > 文章详情

操控无人机必须注意这些事项!这份干货请查收

转自:上海交通 2025-09-19 16:31:20

国庆中秋临近,为进一步加强本市无人机飞行安全管理,根据国家相关法律法规规定,小交整理了大家需要重点关注内容,详见如下。

无人驾驶航空器是什么?

无人驾驶航空器是指没有机载驾驶员、自备动力系统的航空器,按性能指标分为微型、轻型、小型、中型、大型。无人驾驶航空器就是我们俗称的“无人机”。

无人机管制空域和适飞空域是什么?

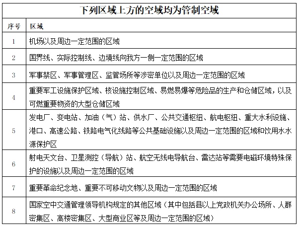
管制空域:真高120米以上空域,空中禁区、空中限制区以及周边空域,军用航空超低空飞行空域,以及下列区域上方的空域。

适飞空域:管制空域范围以外的空域是微、轻、小型无人机的适飞空域(简称“适飞空域”)。

安全飞行有关注意事项

根据2024年1月1日国家出台的《无人驾驶航空器飞行管理暂行条例》(以下简称《条例》)相关规定,个人操控无人机应严格遵守以下规定,一旦发生违法行为,公安机关等部门将依法进行处罚。

应当遵守下列规定:

①无人机所有者应当依法进行实名登记;

②操控小型、中型、大型无人机的人员,应取得相应操控员执照,操控轻型无人机在管制空域内飞行的人员,应当具有完全民事行为能力,并按照国务院民用航空主管部门的规定经培训合格;

③在拟飞行前1日12时前向空中交通管理机构提出飞行活动申请,已获得批准的飞行活动,应当在计划起飞1小时前向空中交通管理机构报告预计起飞时刻和准备情况,经空中交通管理机构确认后方可起飞;

④微型、轻型、小型无人机在适飞空域内的飞行活动和常规农用无人机作业飞行活动等无需向空中交通管理机构提出飞行活动申请;但操控微型、轻型、小型无人机通过通信基站或者互联网进行中继飞行、运载危险品或者投放物品(常规农用机作业飞行活动除外)、飞越集会人群上空、在移动的交通工具上操控无人机、实施分布式操作或者集群飞行的仍应提出飞行活动申请;

⑤依法取得有关许可证书、证件的,在实施飞行活动时随身携带备查,实施飞行活动前做好安全飞行准备,检查无人机状态,并及时更新电子围栏等信息;

⑥实时掌握无人机飞行动态,实施需经批准的飞行活动应当与空中交通管理机构保持通信联络畅通,服从空中交通管理,飞行结束后及时报告;

⑦按照国家空中交通管理领导机构的规定保持必要的安全间隔;

⑧操控微型无人机的,应当保持视距内飞行,操控小型无人机在适飞空域内飞行的,应当遵守国家空中交通管理领导机构关于限速、通信、导航等方面的规定,实施超视距飞行的,应当掌握飞行空域内其他航空器的飞行动态,采取避免相撞的措施,在夜间或者低能见度气象条件下飞行的,应当开启灯光系统并确保其处于良好工作状态

⑨受到酒精类饮料、麻醉剂或者其他药物影响时,不得操控无人机;

⑩国家空中交通管理领导机构规定的其他飞行活动行为规范。

禁止利用无人驾驶航空器实施下列行为:

①违法拍摄军事设施、军工设施或者其他涉密场所;

②扰乱机关、团体、企业、事业单位工作秩序或者公共场所秩序;

③妨碍国家机关工作人员依法执行职务;

④投放含有违反法律法规规定内容的宣传品或者其他物品;

⑤危及公共设施、单位或者个人财产安全;

⑥危及他人生命健康,非法采集信息,或者侵犯他人其他人身权益;

⑦非法获取、泄露国家秘密,或者违法向境外提供数据信息;

⑧法律法规禁止的其他行为。

《条例》明确的重点处罚事项:

①未经实名登记实施飞行活动的,由公安机关责令改正,可以处200元以下的罚款;情节严重的,处2000元以上2万元以下的罚款。

②未依法投保责任保险的,由民用航空管理部门责令改正,处2000元以上2万元以下的罚款;情节严重的,责令从事飞行活动的单位停业整顿直至吊销其运营合格证。

③无、限民事行为能力人违反条例规定操控民用无人驾驶航空器飞行的,由公安机关对其监护人处500元以上5000元以下的罚款;情节严重的,没收实施违规飞行的无人驾驶航空器。

④未取得操控员执照操控民用无人驾驶航空器飞行的,由民用航空管理部门处5000元以上5万元以下的罚款;情节严重的,处1万元以上10万元以下的罚款。

⑤超出操控员执照载明范围操控民用无人驾驶航空器飞行的,由民用航空管理部门处2000元以上2万元以下的罚款,并处暂扣操控员执照6个月至12个月;情节严重的,吊销其操控员执照,2年内不受理其操控员执照申请。

⑥未经批准操控微型、轻型、小型民用无人驾驶航空器在管制空域内飞行,或者操控模型航空器在空中交通管理机构划定的空域外飞行的,由公安机关责令停止飞行,可以处500元以下的罚款;情节严重的,没收实施违规飞行的无人驾驶航空器,并处1000元以上1万元以下的罚款。

⑦非法拥有、使用无人驾驶航空器反制设备的,由无线电管理机构、公安机关按照职责分工予以没收,可以处5万元以下的罚款;情节严重的,处5万元以上20万元以下的罚款。

管理部门提示

请广大无人机爱好者在实施飞行活动时,应严格遵守飞行报备、高度限制、管制空域等规定,并在民用无人驾驶航空器综合管理平台(https://uom.caac.gov.cn/)上进行实名登记,并通过“随申办市民云”(APP、微信小程序、支付宝小程序)报备飞行计划,维护本市空域安全。

精彩看点

即停即走!这个地铁口附近的车辆上下客点有调整!

国庆将至,这些列车增开或恢复开行→

预计2026年建成通车!西南交通“大动脉”改造正在冲刺

上海市交通委宣传展示中心