我的位置: 上观号 > 大众新闻 > 文章详情

预警升级!日照市发布暴雨橙色预警信号

转自:大众新闻 2025-06-20 08:33:21

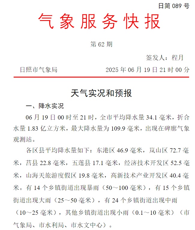
6月19日20时45分,日照市气象台将东港区、岚山区暴雨黄色预警信号升级为暴雨橙色预警信号:目前岚山区碑廓镇6小时降雨量已达到90毫米,预计今天夜间东港区、岚山区所辖乡(镇、街道)降水仍将持续,提醒注意防范。

(大众新闻记者 栗晟皓 )