很多人在减重后会出现反弹,控制了一段时间控制不住,现在更胖了,甚至胖了二三十斤……
这种情况不仅削弱了减重效果,还会打击减重者的信心。为什么很多人减重不久后就反弹了?怎样减重不容易反弹?

目前,业界普遍认为,“溜溜球效应”是减重后反弹的重要原因之一。
“溜溜球效应”:主要是指人从减重行为获益后,产生放松和自我奖励的心理,从而引发饮食失控。同时,脂肪细胞具有记忆效应,人一旦恢复不健康饮食,脂肪细胞会迅速恢复原状,进而引发体重反弹。
对于大多数减重者来说,某种程度的减重后反弹可能难以避免,但明确自身肥胖情况、制定合理的减重目标、选择适宜的减重方案,有助于预防或减轻减重后反弹。
■ 明确自身的肥胖程度
体质指数(BMI)是评估全身性肥胖的通用标准,BMI=体重(千克)/身高(米)²。在我国成年人中:
BMI虽然计算简便,但存在一定的局限性。特殊人群需要联合体脂率、腰围等多个指标进行肥胖评估。
■ 明确减重目标
减重目标应进行分层个性化设定。大多数超重和轻度肥胖症患者只要在3~6个月内将体重降低5%~15%并维持,就可以有效地改善健康状况。
中、重度肥胖症患者需要有更高的减重目标,以获得肥胖相关疾病的更优改善,通常需要到专业医疗减重中心制定合适的减重目标。
■ 选择适合自己的减重方案
最基础的减重方案是饮食和运动干预,适合所有超重及肥胖人群。
减重反弹往往是因节食方案选择不合理,虽然短期见效快,但难以坚持,复胖不可避免。
目前,间歇性断食是适合各类减重人群且可长期应用的饮食干预方法。一般采取5+2模式,1周中5天相对正常进食,其他2天非连续摄入平常1/4能量,男性约600千卡/天,女性约500千卡/天。
当然,还有很多调整能量和营养素比例的医学减重饮食方案,某一种饮食方案并非适于所有肥胖人群,健康且可长期坚持的饮食方案,是避免体重反弹最重要的一步。

运动是减重过程中的重要一环。合适的运动不仅可以消耗能量和脂肪,还可以提高肌肉含量,提升基础代谢率和身体素质。可以每周进行2~3次有氧耐力运动,每次30分钟~1小时,比如跑步、骑车、游泳等大肌肉群运动。要根据自身心肺功能和健康状况逐渐增加运动总量和强度。
其他可选择的运动方式有力量抗阻训练、动态拉伸、静态拉伸等。运动要注重安全,避免运动诱发疾病和副损伤。

越早对肥胖进行干预,脂肪细胞的记忆反弹越轻,减重效果会越好。如果生活方式干预效果不佳,正在经历反复减重-反复复胖的“溜溜球效应”,可能需要到专业的医疗机构或者减重代谢中心进行科学减重。
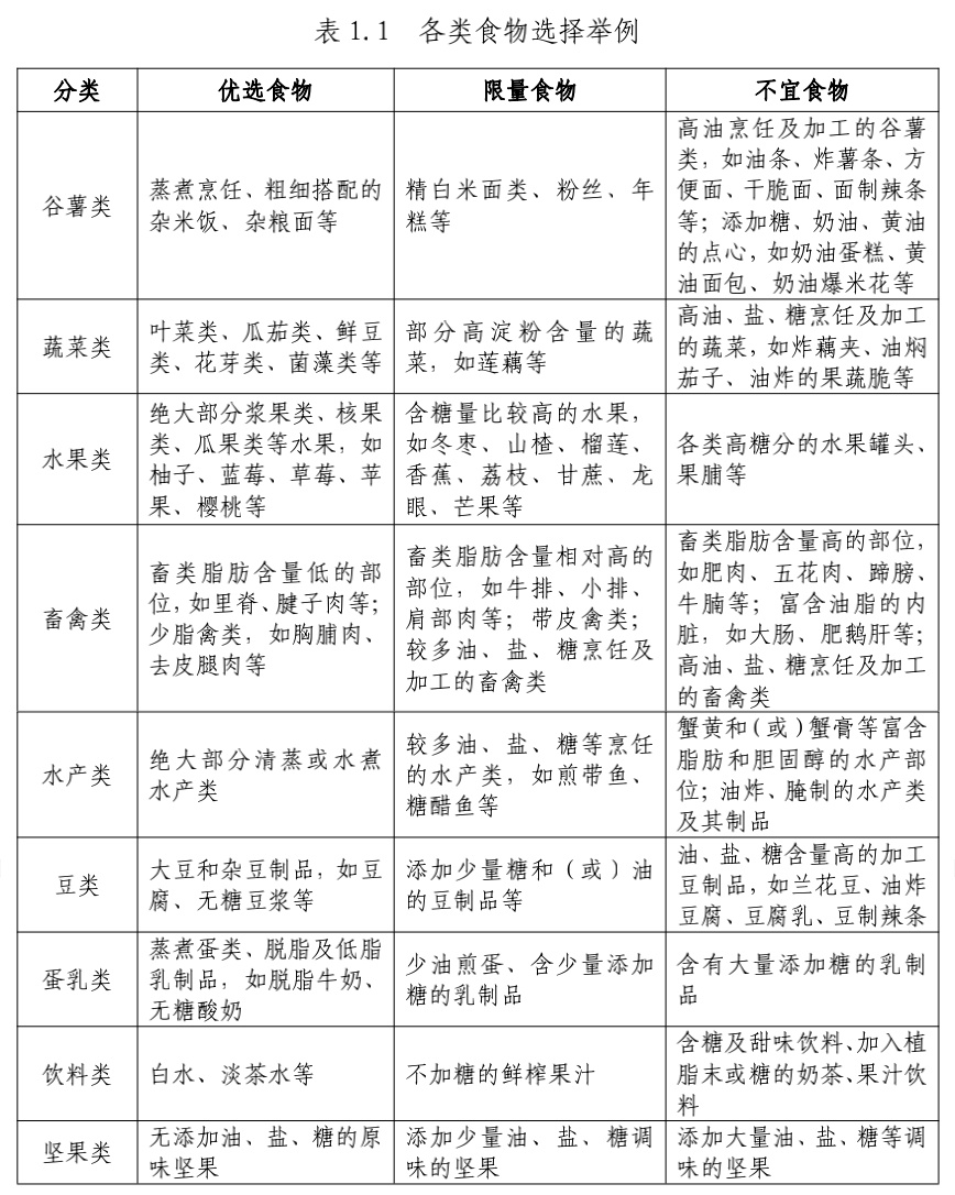
■这些食物优先选
鼓励主食以全谷物为主,适当增加粗粮并减少精白米面摄入;
保障足量的新鲜蔬果摄入,但要减少高糖水果及高淀粉含量蔬菜的摄入;
优先选择脂肪含量低的食材,如瘦肉、去皮鸡胸肉、鱼虾等;
优先选择低脂或脱脂奶类。

■这些食物要少吃
减重期间应少吃油炸食品、含糖烘焙糕点、糖果、肥肉等高能量食物(高能量食物通常是指提供400kcal/100g以上能量的食物)。
减重期间饮食要清淡,每天食盐摄入量不超过5g,烹调油不超过20~25g,添加糖的摄入量最好控制在25g以下。
减重期间应严格限制饮酒。每克酒精可产生约7kcal能量,远高于同质量的碳水化合物和蛋白质产生的能量值。
来源:央视新闻、中国疾控中心

在看点这里