
放大图片可提取图中文字,分享晨会
今天(3月19日)天气:
【晴冷升级】今天晴到多云,4℃-13℃,相对湿度80%-30%,天气干燥,适当多补充水分。
未来天气:
【昼夜温差大】明天(3月20日)起气温升高,周五起最高气温来到“2”字头,一天比一天暖,本周日到下周初的午后甚至会有初夏体感。昼夜温差大,基本都超过10℃。
15条线路、307辆营运车辆
上海清明定点扫墓班车
本周末提前投入运营

(点击图片可放大查看)
今年祭扫总客流较高,人、车流量集中在3月29、30日,4月4、5、6日5天,其中4月4日正清明为祭扫高峰。从3月22日起,上海开通15条清明定点扫墓班车,共投入307辆营运车辆,其中8条短驳车实行免费乘坐,覆盖本市嘉定、青浦、金山、崇明等十余家公墓。定点班车实行两点一线直达车的营运方式。
上海迪士尼、海昌海洋公园等
50多个项目可用
“来呀”消费券本周五11点上线

SMG看东方新消费平台“魔都圈”近日上线。3月21日起连续三天,每天上午11时,SMG看东方将发放“来呀”消费券,分为“演出券”与“非演出券”两大类。涵盖了原版音乐剧《SIX》、沉浸式戏剧《不眠之夜》、上海迪士尼乐园、海昌海洋公园等50多个消费项目。
设置了满60减20、满200减50、满500减125、满900减250的优惠券面选择,第一批计划发放8040张,领到即可使用。

经过为期一年的施工,上海S20外环隧道将于3月22日0时正式恢复交通。修缮后的外环隧道内限高4.8米,限速60km/h,双向共有三孔八车道,其中中孔为潮汐可变车道。

(点击图片查看大图)
市人力资源和社会保障局官微昨天(3月18日)发布2025年专业技术人员职业资格考试计划。市人社局提醒:考试报名具体时间和要求以本市考务工作安排通知为准,广大考生可关注上海市职业能力考试院(rsj.sh.gov.cn/spta.shtml)“考务安排”和“考试项目”栏目有关信息(会计专业技术资格考试信息在上海市财政局官网公布)。如遇特殊情况需要调整考试安排的,将另行通知。黄浦区发布二次元商品服务指引:
对8岁以下禁售二次元

为推动二次元新兴产业在合规框架内健康发展,黄浦区市场监管局日前发布《黄浦区二次元衍生商品和服务经营合规指引》。针对“二次元”消费群体年轻化的特点,这份指引特别关注了未成年人保护,强调“经营者不得向8周岁以下未成年人,提供二次元衍生商品和服务”,避免未成年人涉及暴力、恐怖、色情等不良内容,保护少年儿童身心健康。

3月17日下午,位于山西省阳泉市平定县冶西镇聂家庄村的太旧高速改扩建项目工地发生事故,造成人员被埋,当地相关部门展开救援。3月18日13时,记者在事发现场看到,救援工作已结束,初步了解,事故造成5人遇难。被曝“全员健康证都是假证”!
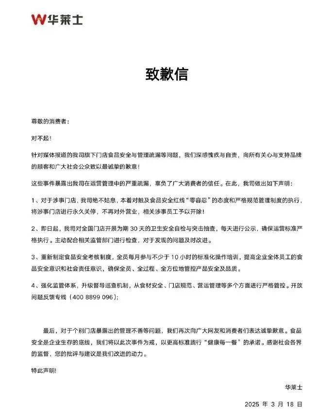
华莱士就食品安全等问题致歉:
永久关停涉事门店,开除相关员工

3月18日,华莱士郑州一门店被曝“全员的健康证都是假证”引发广泛关注。当天,华莱士官方微博发布道歉信:涉事门店永久关停,涉事员工予以开除!全国门店开展30天的卫生自检、抽查。据报道,在网络平台上,不少顾客投诉食用华莱士餐品后出现呕吐、腹泻等症状。今年2月份以来,记者随机在河南郑州、安徽合肥的华莱士两家门店进行卧底暗访,发现存在频繁修改“效期标签”,使用过期食材制作餐食的情况。此外,全员的健康证也都是找中介办的假证。

近日,有南京网友称自己在知名糕点店泸溪河看到,海苔味小贝标价32.9元,原味小贝标价23.9元,她默认都是一斤(500克)的价格,但结账时价格比想象中贵了不少,她再仔细一看才发现,有的单位标的是半斤。相关话题引发关注并登上热搜:有网友发现店里其他较贵的糕点也是按半斤计价,且计价单位字体非常小。据报道,如今市面上不“按斤标价”,而是用“50克”“250克”,甚至“1克”为计价单位的店越来越多,引起消费者的不满。此前,有媒体采访当地市价监局相关负责人称:相关价格法律法规要求经营者在销售商品明码标价时,对品名、计价单位、价格等要素,要真实明确,标示醒目,但对“数字标示大、计量单位标示小”的方式未作出限制性规定。3月18日,教育在线平台企业作业帮发布反舞弊通报:2024年,作业帮监察部共查处舞弊案件18起,共21人因触犯公司一级违纪被处罚,其中6人因涉嫌犯罪被移送公安机关处理。通报显示:前员工唐某、张某某、邓某某等三人,利用职务便利,收取供应商贿赂数额较大。前员工李某某、孙某、许某某等三人,为谋取私利,利用职务便利,收取好处费,给公司业务造成严重损害。以上行为按公司制度属一级违纪,6人被列入黑名单永不录用,并因涉嫌犯罪被移送公安机关处理。通报还披露:杨某某、宋某某等5人存在私自收受供应商礼品等一级违纪行为,被列入公司黑名单,永不录用。另外,通报公布了罗某、刘某等10人非因公下载业务保密数据,被列入黑名单,永不录用。受贿6043万余元
中国光大集团原董事长李晓鹏
一审获刑15年
3月18日,黑龙江省大庆市中级人民法院一审公开宣判中国光大集团股份公司原党委书记、董事长李晓鹏受贿案,对被告人李晓鹏以受贿罪判处有期徒刑十五年,并处罚金人民币六百万元;对其受贿犯罪所得财物及孳息依法予以追缴,上缴国库。经审理查明:1994年至2021年,被告人李晓鹏利用职务上的便利以及职权、地位形成的便利条件,为相关单位和个人在贷款授信、企业融资、业务承揽等事项上提供帮助,非法收受财物共计折合人民币6043万余元。
春天,气温逐步回升,身体相较于冬季更能适应各种运动强度,参与户外运动能使心肺功能得到更好锻炼。推荐的运动有:
●慢跑:老少皆宜的春日户外首选运动,可一边慢跑,一边欣赏绿树花开。但刚开始锻炼者别跑得太快、太猛,应当给身体一个适应过程。●骑行:骑上小单车,穿梭在大街小巷,感受春风拂面。记得选好装备,尤其是头盔。●放风筝:亲朋好友一起放风筝,既能活动身体,又能享受幸福时光。但放风筝时应关注周围环境。趁着春光无限
快来一起运动吧
申工社携手爱活力
带你午间动一动
无需器材、不占地方
今天(3月19日)12:15
申工社直播间见!

一员工休息时间推广公司产品,
发朋友圈后领导为其点赞。
后该员工被公司开除,
员工主张其休假中发的朋友圈
应视为加班
公司应支付加班费。
双方为此对簿公堂,
法院会怎么判?
来看“劳”法师解析
详情可戳→
女子练功的时候
给狗狗激动得不行
“情绪价值提供的太到位了”
互助保障给付个人就医信息
更新至2025年3月12日
据了解,为更好地服务于职工,市职工保障互助会(简称“市职保会”)采取共享医保信息的方法办理住院补充保障金给付,大大提高了给付的准确率和实效性。
为避免单位经办人或被保障人申请给付时,医保信息还未更新出现无法办理的情况,现每周于“申工社晨会”发布可办理给付的住院医保信息日期。
截至今日,职工医疗互助保障金可给付的个人就医信息更新至2025年3月12日。
注:参保单位或被保障人向市职保会申请给付住院补充医疗保障金,在保障期满之日起两年内均可办理。
“上海职工互助保障项目2020”了解一下!
上海职工直播课海事专场
今14:00申工社视频号直播

提前【预约】不错过
昨天答案揭晓!
上海话“有立升”是指:A. 形容人有本事
语境:小张这件事也搞得定,有立升的。
☑️ 3·15曝光翻新卫生巾、一次性内裤!上海多人报警!多家餐饮店立案调查!知名男演员家中去世
☑️入春稳了!上海乐高乐园官宣!轨交崇明线越江贯通!美妆巨头现致癌物!男子偷拍女厕后坠楼
☑️ 上海网红地标控烟!闵行2干部被查!黄焖鸡剩菜回收再卖!海底捞10倍现金补偿!沪阿姨被骗302万!
来源:中华人民共和国应急管理部、上海发布、话匣子、东方网、上海新闻广播、上海交通、沪小康、上海人力资源和社会保障、上海天气发布等
本期编辑:李成溪