实体瘤内部的低氧和免疫抑制微环境,严重阻碍了药物分子和免疫效应细胞的浸润,成为恶性实体瘤难以根治的关键挑战。然而,自然界中一些独特的“溶瘤细菌”(如大肠杆菌、沙门氏菌、李斯特菌等)却能够精准靶向肿瘤内部的缺氧和免疫抑制区域,通过激活先天免疫系统,展现出抗肿瘤潜力。
通过合成生物学思想,科学家们通过对细菌进行工程设计、重编程改造,将其升级为“智能活体药物工厂”,能够在肿瘤原位按需可控高效地表达输送多种抗肿瘤药物,为肿瘤治疗提供了全新视角。然而,工程化“溶瘤细菌”在肿瘤治疗中的应用仍面临一个重要挑战:如何在复杂生理环境下实现治疗蛋白质表达的动态平衡与精准时空控制?为此,开发一种能够远程控制细菌基因表达的精准调控系统,已成为当前的迫切需求,也是实现安全高效治疗的关键突破点。
今天(3月17日),华东师范大学生命科学学院叶海峰和管宁子团队在Nature Cancer上发表题为“Engineered bacteria for near-infrared light-inducible expression of cancer therapeutics” 的研究成果。该研究成功打造出一种能够响应近红外光的“溶瘤细菌”, 为实体瘤治疗提供了全新策略。

Nature Cancer同期配发了Research Briefing,推荐了该最新研究成果。该杂志编辑高度评价:“该研究脱颖而出,因为它描述了一种巧妙的近红外光诱导细菌基因表达策略。” 德克萨斯大学安德森癌症中心的Konstantin Sokolov教授评论该工作:“这是一项针对实体瘤治疗的新型细菌活体疗法的全面研究,” 并认为:“该论文在该领域取得了重要进展。”如果把实体肿瘤比作一座“缺氧且布满防御工事的堡垒”,那么它的核心区域就像被层层保护的密室——这里不仅氧气稀薄,还充斥着大量“麻痹”免疫细胞的抑制信号,让传统药物和免疫细胞都难以攻入。有趣的是,自然界中有一群“厌氧特工”(比如某些间性厌氧菌),它们天生自带“肿瘤导航系统”,能穿越复杂地形,精准潜入肿瘤核心的缺氧密室安营扎寨,甚至就地繁殖。这就像在敌人心脏地带安插了微型机器人,给抗癌治疗带来了全新可能。但这场“细菌特工行动”仍有致命弱点:这些微型机器人自身战斗力不足,像一群没有指挥官的散兵,谁也无法给他们下达统一作战指令,缺乏“远程遥控开关”进行发号施令。为此,科学家们给这些细菌特工装上了“近红外光控操作系统”(NETMAP系统)。近红外光能穿透皮肤“隔空发令”,指挥细菌同步生产抗癌导弹(如各种抗体药物、细胞因子、肿瘤杀伤蛋白)等多种武器,甚至能在治疗后一键启动“自毁程序”。这套“光控制药流水线”既保证了精准打击,又避免了误伤友军,让细菌疗法真正成为对抗实体瘤的智能生物武器。▲图1:NETMAP系统工程改造的“溶瘤细菌特工”在肿瘤内定植并增殖。在710 nm近红外光指令下,根据肿瘤的类型定制化生产“抗癌导弹”。
光控“细菌特工”:近红外光指挥作战
科研人员给这些细菌特工做了一次高科技升级——在它们体内安装了“光控生物开关”!研究人员巧妙地将能感应近红外光的光敏蛋白(PadC)嵌入细菌基因组。当特定波长的近红外光穿透皮肤照射肿瘤,这个开关会立即启动细菌的“制药流水线”,让它们化身微型细胞药物工厂,按需生产抗癌导弹(如免疫激活剂)、破墙炸药(基质降解酶)等不同武器。更酷的是,这套名为NETMAP的“光子指挥系统”还能通过调节光照强度和时间,精准控制药物产量,真正实现“指哪打哪,要多少造多少”的智能抗癌作战。▲图2:NETMAP系统的近红外光响应动力学特性,包括光照时间依赖性、光照强度依赖性、可调性、普适性以及空间特异性。在此基础上,研究团队进一步开发出新型减毒沙门氏菌株ΔXIV,通过精准敲除rpoS、purI及c-di-GMP相关基因簇(共15个基因)显著降低了毒副作用,展现出优异的生物安全性,同时保持了强大的肿瘤靶向能力和瘤内增殖活性,为肿瘤生物治疗提供了双重保障。
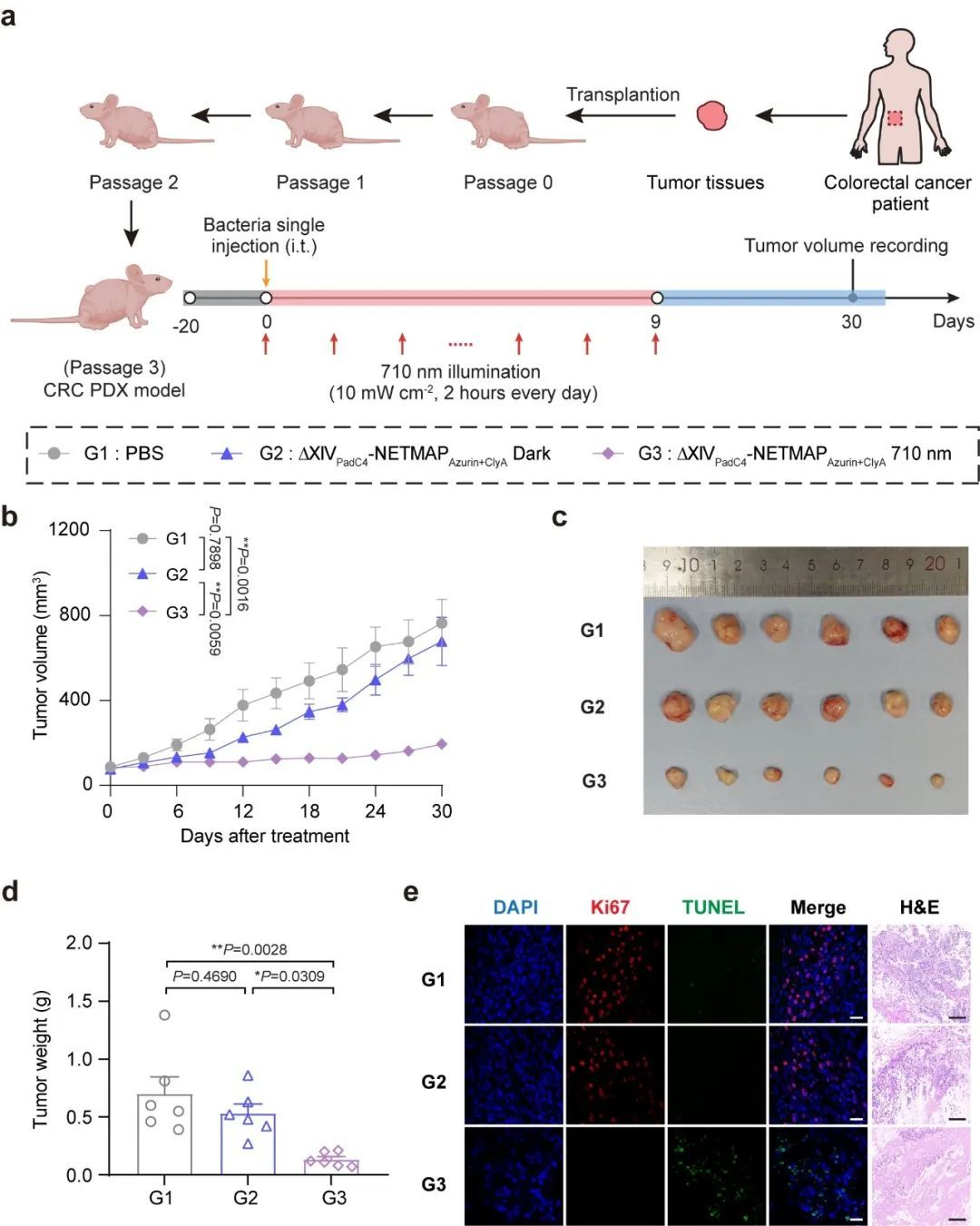
▲图3:新型减毒沙门氏菌株ΔXIV在体内展现出生物安全性。基于肿瘤免疫原性的差异,研究人员开发了智能化的精准治疗策略:针对高免疫原性肿瘤,系统可精准释放CTLA-4和PD-L1免疫检查点抑制剂,激活机体免疫应答;而对于低免疫原性肿瘤,则选择性输出azurin和clyA细胞毒性蛋白,直接杀伤肿瘤细胞。这种“智能切换、量体裁衣”式的精准治疗策略在多种肿瘤模型中展现出卓越的疗效,包括皮下淋巴瘤模型(A20)、结肠癌模型(CT26)、深部肿瘤模型——原位结肠癌模型(CT26)以及人源乳腺癌CDX模型(MCF-7)等。尤为重要的是,为更贴近临床实际,研究团队成功构建了结直肠癌患者来源的异种移植模型(PDX),进一步证实了该策略的临床转化价值,为肿瘤精准治疗领域提供了创新性的解决方案。
▲图4:NETMAP工程改造的溶瘤细菌对结直肠癌患者来源的异种移植(PDX)模型具有抑制效果。该研究工作开发了“精准可控、智能递送、协同治疗”的下一代光控溶瘤细菌系统。华东师范大学生命科学学院、上海市调控生物学重点实验室、医学合成生物学研究中心研究员叶海峰表示,溶瘤细菌就像一支训练有素的微型细胞机器人战士,一旦接收到信号(近红外光),便迅速展开行动,精准释放出的武器(治疗蛋白),攻击癌细胞,使其土崩瓦解。这种创新的治疗方式,犹如为癌症治疗装上了一个智能导航系统,让药物精准空投到肿瘤‘指挥部’,推动癌症治疗迈向更加精准的未来。

华东师范大学生命科学学院2023届博士毕业生乔龙亮(目前为同济大学博士后),2022级博士研究生牛灵雪,2023级博士研究生王智浩为共同第一作者,叶海峰研究员,管宁子副研究员和同济大学附属同济医院乳腺外科蔡丰丰主任为论文的通讯作者。该研究受到了国家自然科学基金委、上海市科委合成生物学专项、上海市“尚思探索学者”项目资助。
本文参考文献
[1] Binnewies M. et al. Understanding the tumor immune microenvironment (TIME) for effective therapy. Nat Med. 24(5):541-550 (2018).
[2] Kwon, S. Y. et al. Exploiting bacteria for cancer immunotherapy. Nat Rev Clin Oncol. 21(8):569-589 (2024).
[3] Zhou, S. et al. Tumour-targeting bacteria engineered to fight cancer. Nat Rev Cancer. 18, 727-743 (2018).
https://doi.org/10.1038/s43018-025-00932-3
点击文末“阅读原文”可跳转