
为加快推进人才强企战略,吸引优秀人才进入宝山区区属国有(集体)企业,按照“公开、公平、公正”和“竞争、择优”的原则,现面向社会公开招聘宝山区国有(集体)企业员工及“管培生”。
(一)宝山区国有(集体)企业员工
1、具有中华人民共和国国籍,拥护中国共产党领导,具有可靠的政治素质和良好的职业操守;遵纪守法,品行端正,责任心强,具有正确的业绩观;
2、具有强烈的创新意识,敢闯敢试、敢为人先,勇于变革、开拓进取,市场感觉敏锐,善于捕捉商机、防控风险;
3、身体条件良好,能够适应岗位要求;
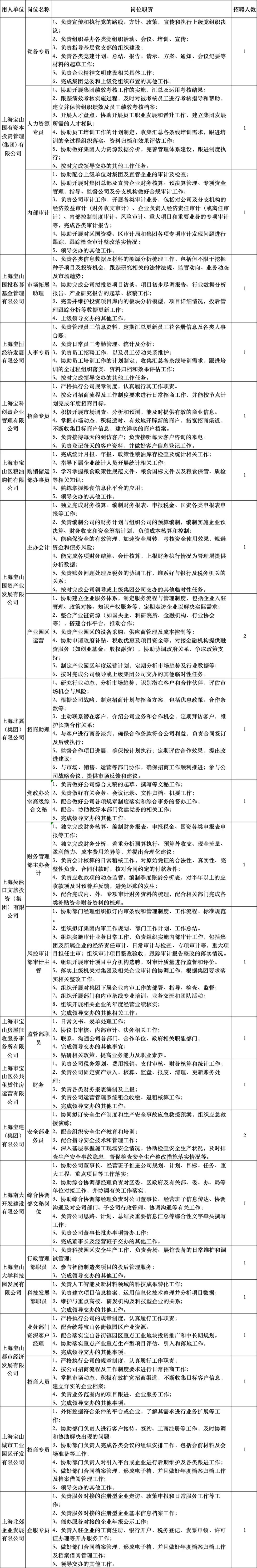
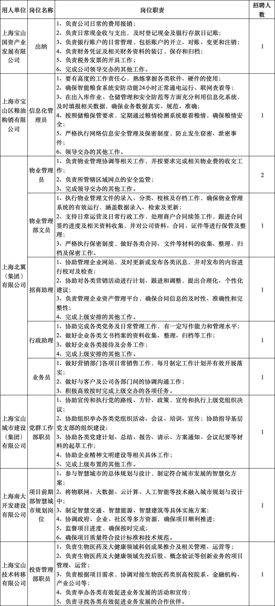
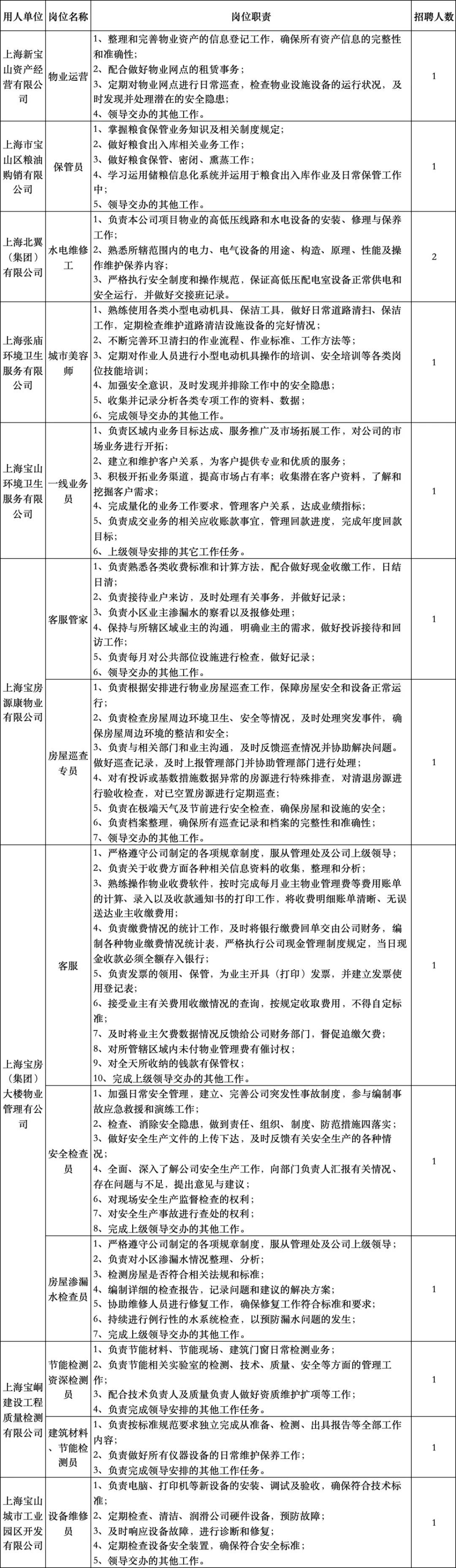
4、具备招聘岗位所要求的资格条件,本次招聘岗位分为“应届生岗位”“统招岗位”和“一线岗位”,具体资格条件详见《宝山区2025年上半年区属国有(集体)企业人员公开招聘简章》;
5、外省市户籍非应届毕业人员,须持有上海市居住证(在有效期内)1年以上;
6、本次招聘中有关年限的计算截止时间统一为2025年3月1日。
说明:“应届生岗位”面向毕业证书落款年度2年内(含毕业当年度)未落实工作的高校毕业生,不对其是否有工作经历、缴纳社保作限制。
(二)宝山区国有(集体)企业“管培生”
2025年上半年拟招聘“管培生”10名。
除符合宝山区国有(集体)企业员工招聘基本条件外,“管培生”必须符合或具备以下条件:
1、具有国内重点院校(主要参考“双一流”建设高校名单)或其他具有同等水平的国(境)外院校(QS世界大学排名最新榜单前200名)全日制本科及以上学历;
2、有志于在宝山区属国有(集体)企业长期发展;
3、年龄一般不超过35周岁(本科毕业生一般不超过30周岁、硕士研究生一般不超过32周岁、博士研究生一般不超过35周岁);
4、符合以下条件之一的,可予以优先考虑:
(1)中共党员;
(2)属于区属国有(集体)企业紧缺急需专业(重点招聘企业经营管理、文化旅游、邮轮旅游、招商运营、金融、财务管理、智慧农业、工程建设、审计、法律等相关专业);
(3)在校或工作期间表现优秀,获校级及以上奖学金,或获得优秀(三好)学生、优秀学生干部、优秀毕业生、优秀团干部、优秀团员等荣誉称号;
(4)宝山户籍或居住地为宝山。
(一)报名
1、报名时间:2025年3月11日至3月15日17:00。超过报名时间投递的报名资料视为无效投递,具体时间以提交报名材料记录时间为准。
2、报名方式:应聘者扫描公告末端二维码填写报名信息,并按要求上传报名材料,每人限报一个岗位。
3、报名材料:
(1)《宝山区2025年上半年区属国有(集体)企业员工及“管培生”招聘报名表》(报名人员自行在公告末端下载附件《公开招聘报名表》);
(2)本人近期2寸免冠证件照(蓝底电子版);
(3)本人身份证、学历、学位、专业技术资格证书、职(执)业资格证书、获奖材料扫描件或照片;
(4)近年来主要工作成绩材料电子版(需能充分体现本人履职能力和工作业绩);
(5)其他证明材料(根据招聘简章中所列的“其他条件”,提供相关证明材料)。
(二)资格审查
根据招聘基本条件以及《宝山区2025年上半年区属国有(集体)企业人员公开招聘简章》相关资格条件,对报名人员提供的身份信息、学历学位、工作经历等材料进行资格审查,确定参加笔试人员。应聘者以实际收到通知为准,未通过资格审查的,不再另行通知。
(三)“管培生”岗位集中遴选
在资格审查的基础上,对报考“管培生”岗位的人员进行集中遴选,择优确定参加笔试人员。应聘者以实际收到通知为准,未通过集中遴选的,不再另行通知。
(四)笔试和面试
对通过资格审查的人员,按规定组织笔试。根据应聘者笔试成绩及资格条件,一般按不低于岗位招聘人数1:3的比例确定参加面试人员名单。一线岗位通过面试择优选拔录用,不参加笔试。
笔试采取书面闭卷方式进行;笔试题型主要为单项选择题、多项选择题和写作题,考题内容包括但不限于时事政治、法律法规、思维逻辑以及写作等。面试采取结构化面试、无领导小组讨论等方式进行,主要测评应聘者是否具备胜任岗位要求的工作经验、能力和综合素质。
(五)面谈
根据应聘者笔试、面试成绩综合得分进行排序,按照岗位招聘人数1:1的比例,确定面谈人员。用人单位就薪酬待遇、工作职责等方面与应聘者进行面谈,经双向选择,确定进入体检人员名单。
(六)体检与背景调查
体检合格者,开展背景调查。背景调查如有不符合任职条件的,取消聘用资格。
(七)公示和聘用
对通过背景调查的对象人选进行统一公示。公示期满后,没有问题或者反映的问题不影响聘用的,办理相关聘用手续。
(一)薪酬待遇
博士研究生年收入22万左右,硕士研究生年收入20万左右,本科生年收入18万左右(包括工资、津补贴、奖金、基本福利以及个人缴纳的社会保险金、公积金及所得税等),具体以合同约定为准。
(二)培养管理
1、“管培生”实行动态管理,培养期限一般为2年,其中试用期为2个月。
2、根据“管培生”个人专业特长、工作经历等情况,分两个阶段对“管培生”进行锻炼培养:一是在区管企业协助分管领导工作,着重培养管培生的领导能力,时间一般为1年。二是安排到区属二级企业挂职锻炼或适当岗位锻炼,培养管培生处理企业日常事务、经营管理、突发事件、难点问题的能力,时间一般为1年。必要时,可安排到区级部门学习锻炼。
3、“管培生”统一纳入区国资系统后备干部集中管理,围绕国有企业深化改革和行业发展需要,通过定期举办“管培生”培训班、集体访学等形式,帮助“管培生”熟悉区情区况,提升“管培生”专业能力和管理能力。
(三)到期管理
“管培生”培养期满后,对于年度考核均为称职以上的,经双向选择可作为企业员工留在企业工作。对获得一次及以上考核优秀的,经相关程序可提拔为区属一级企业中层副职(或相当);特别优秀、企业和岗位急需的,经相关程序可提拔为区属一级企业中层正职(或相当)。
1、应聘者对所提供材料的真实性负责。凡发现报名人员存在提供虚假材料或有违法违纪情况的,即取消应聘资格;已经被聘用的予以解聘,并由应聘者承担其所造成的一切经济和法律责任。
2、本次招聘的有关调整、补充、提示等有关事项均在“宝山国资”微信公众号发布,请应聘者及时查看。

点击查看大图

点击查看大图

点击查看大图

附件1:公开招聘岗位简章
附件2:公开招聘报名表
扫码报名↓

编辑:秦天宇
资料:宝山国资
*转载请注明来自上海宝山官方微信