为贯彻落实《中华人民共和国残疾人教育条例》,保障残疾学生义务教育后进一步接受教育的权利,制定适合不同障碍类型残疾学生身心特点的招生入学办法,根据《上海市教育委员会关于2025年本市高中阶段学校招生工作的若干意见》(沪教委基〔2025〕5号),现就做好2025年特殊教育高中阶段招生入学相关工作通知如下:
一、招生对象
2025年特殊教育高中阶段招生(以下简称“特教中招”)对象为符合2025年本市高中阶段学校招生报名条件且须符合下列条件之一的学生:
(一)本市义务教育阶段特殊教育学校(包括盲校、聋校、辅读学校)及普通学校特教班应届初三学生,可报名参加相应的特殊教育高中阶段入学综合评估(以下简称“入学综合评估”)。
(二)本市普通学校随班就读应届初三学生,原则上应参加本市初中学业水平考试。如学生本人及家长确有意愿参加特教中招的,须先通过上海市特殊学生教育评估中心(以下简称“市特教评估中心”)组织的特殊教育高中阶段报名评估(以下简称“报名评估”)后,才能参加相应的入学综合评估。
二、评估组织
遵循“自愿申请、分级审核、分类评估”的工作原则,学生根据自身实际情况在规定时间内(见附件1)提出相应评估申请,学校及区招考机构逐级审核资料。学校应对本校所有特殊教育学生履行告知义务。
(一)评估申请
1.特殊教育学校及普通学校特教班应届初三学生
本市义务教育阶段特殊教育学校(包括盲校、聋校、辅读学校)及普通学校特教班应届初三学生,需填写相应的《特殊教育高中阶段入学综合评估申请表》(见附件2),向学籍学校提出入学综合评估申请。申请表由学生学籍学校从“上海市特殊学生教育评估工作平台”(网址:www.tsxspg.pudong-edu.sh.cn/login.html,以下简称“评估工作平台”)下载提供给学生。
2.普通学校随班就读应届初三学生
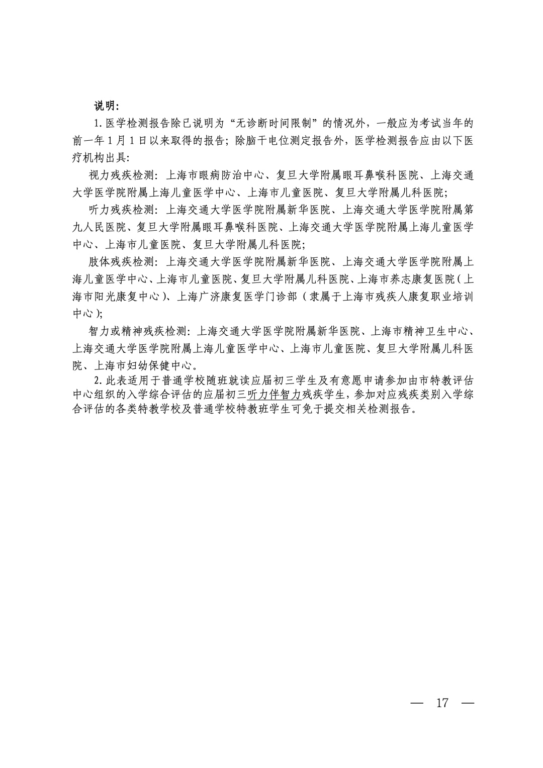
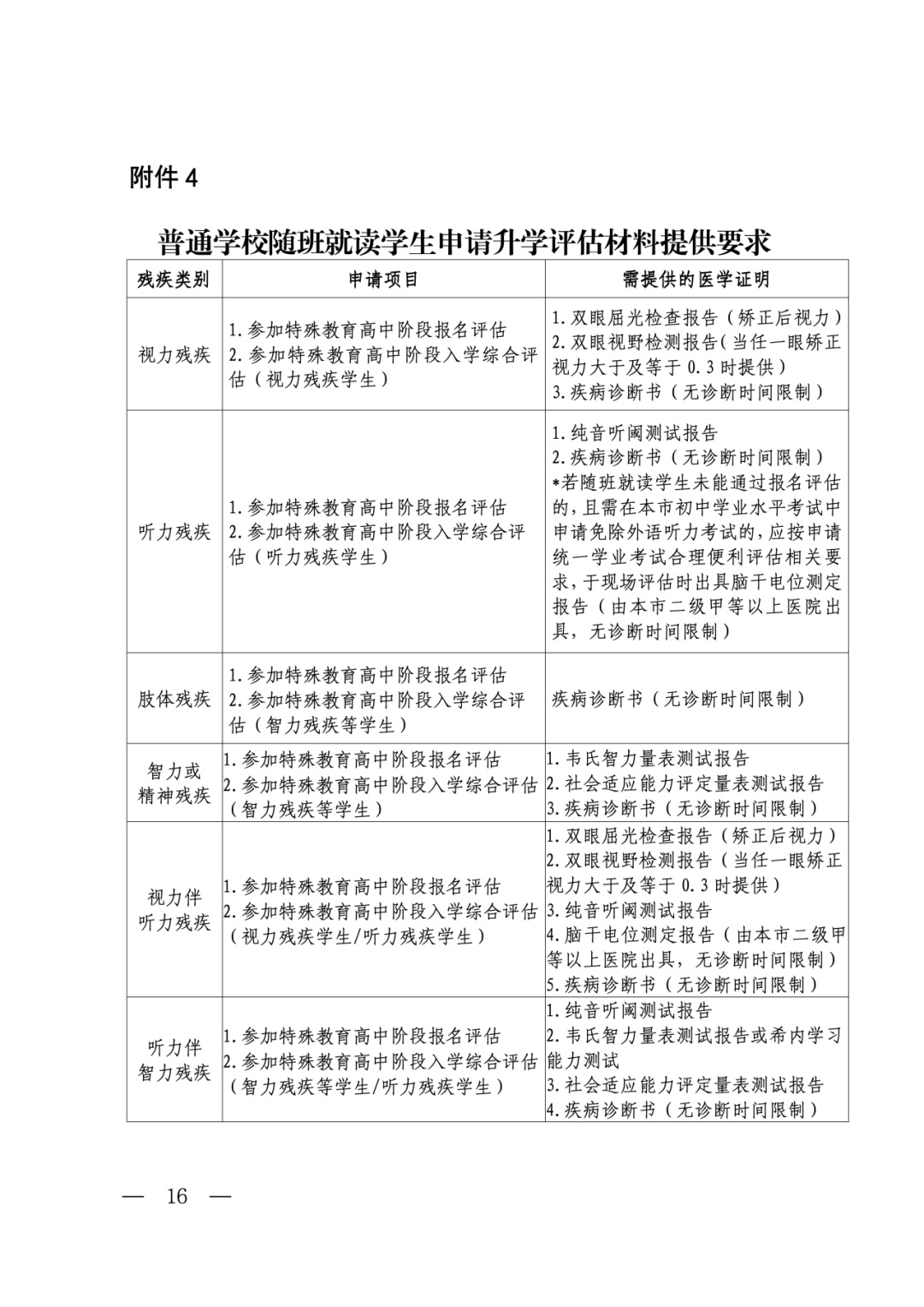
本市义务教育阶段普通学校随班就读应届初三学生,需填写相应的《随班就读学生升学评估申请表》(见附件3),向学籍学校提出报名评估申请,并提供相应医学评估材料(见附件4)。申请表由学生学籍学校从评估工作平台下载提供给学生。
(二)分级审核
学生提交申请材料后,由学籍学校对申请材料进行确认,并在上述相应评估申请表中填写审核意见,完成后通过评估工作平台在线提交申请表和评估材料的扫描件至本区招考机构。
各区招考机构在评估工作平台完成学生个人信息在线确认并出具意见,信息有误的退回学校修改,完成后填写本区评估汇总表(汇总表可通过评估工作平台下载填写)并上传。
市特教评估中心在线核验材料是否完备及符合要求,材料有误或不完整的退回区招考机构进行修改完善。评估材料全部通过后,各区招考机构将盖章后的纸质版申请表及评估材料寄至市特教评估中心。
(三)随班就读学生报名评估
市特教评估中心于3月29日至30日对提出报名评估申请的普通学校随班就读应届初三学生组织开展报名评估,具体方式另行通知。评估结束后,学生学籍学校可在规定时间内登录评估工作平台查看报名评估结果。市教育考试院根据评估结果,对参加报名评估的学生下发《特殊教育高中阶段报名评估结果告知书》(见附件5)。告知书一式两份,一份经学生本人及家长(监护人)签名后由学生所在区招考机构留存,一份交学生本人及家长(监护人)妥善保管。
(四)报名及确认
特教学校、普通学校特教班应届初三学生以及通过报名评估的普通学校随班就读应届初三学生,于4月18日至19日由学籍学校统一组织网上报名并进行现场确认。
(五)入学综合评估实施
完成特教中招报名及信息确认后,由相关单位为特教学校及普通学校特教班,以及通过报名评估的普通学校随班就读应届初三学生开展入学综合评估。其中视力残疾学生由上海市盲童学校于6月14日至15日组织开展入学综合评估,听力残疾学生由上海市聋哑青年技术学校于6月14日组织开展入学综合评估,智力残疾、精神残疾(含自闭症)、肢体残疾(含脑瘫)学生(以下统称智力残疾等学生)由市特教评估中心于6月28日至29日组织开展入学综合评估,具体方式另行通知。评估结束后,学生学籍学校可在规定时间内登录评估工作平台查看评估结果。
左右滑动查看
三、志愿填报
6月21日至22日由学生学籍学校组织志愿填报,填报完成后,学生本人及家长(监护人)进行志愿书面确认。
特殊教育高中阶段学校招生录取志愿设置如下:
(一)市级学校招生志愿:1个志愿。
(二)区级学校招生志愿:1个志愿。
学生可根据特殊教育高中阶段学校招生条件和自身情况填报志愿。
四、招生录取
(一)招生计划管理
本市特殊教育高中阶段学校招生计划的编制和实施,按市、区两级教育行政部门的管理职责和工作程序进行。市教委负责全市招生计划的宏观管理,对各区招生计划编制工作进行指导、协调和统筹。各区教育局根据区域经济社会发展需求、生源状况和教育资源配置等实际情况编制本区招生计划,特殊教育高中阶段学校班级学额原则上控制在每班15人以内。
(二)录取工作管理
本市特殊教育高中阶段学校招生录取分为市级学校招生录取和区级学校招生录取两个批次。
1.市级学校招生录取:上海市盲童学校,面向全市招收视力残疾学生;上海市聋哑青年技术学校、上海市鹤琴高级中学面向全市招收听力残疾学生;上海市鹤琴职业教育学校面向全市招收智力残疾等学生。
2.区级学校招生录取:区属特殊教育高中阶段学校面向本区招收智力残疾等学生。
各招生学校须成立招生工作领导小组,根据市、区教育行政部门相关要求和办学特色制定学校招生方案,报相关教育行政部门同意后,由市教育考试院和招生学校予以公布。
学生入学综合评估结果以 A、B、C、D四个等第呈现并作为录取依据。入学综合评估结果由市教育考试院于7月中旬反馈给各区招考机构和招生学校,招生学校根据学生入学综合评估结果由高到低足额录取,如达到录取要求的学生超过招生计划数,由招生学校在最低同档评估结果的学生中根据事先公布的招生方案择优录取。未被市级招生学校录取的智力残疾等学生自动进入区级招生录取批次。
符合2025年中招报名条件、参加本市初中学业水平考试或特殊教育高中阶段入学综合评估但未被高中阶段学校录取的普通学校随班就读、特殊教育学校及普通学校特教班的应届初三学生,可在规定时间内通过征求志愿的方式向各区招考机构申请就读有征求志愿招生计划的特殊教育高中阶段学校。招生学校(班)可进行专业面试,并根据事先公布的招生方案择优录取。
五、其他事项
6月21日至22日由学生学籍学校组织志愿填报,填报完成后,学生本人及家长(监护人)进行志愿书面确认。
特殊教育高中阶段学校招生录取志愿设置如下:
(一)市级学校招生志愿:1个志愿。
(二)区级学校招生志愿:1个志愿。
学生可根据特殊教育高中阶段学校招生条件和自身情况填报志愿。
本周隔空喊话bot
各类大考的脚步越来越近,
在重压之下,
你是否有拖延症呢?
明知时间不够,
却依然不想写作业……
拖延症爆发时,
你是如何面对和解决的呢?
……
Let’s talk!
小编先答:
每到周末和放假的时候,脑子里就会冒出,要不这个作业明天再做的念头,然后就拖到假期最后一天啦!TO DO LIST是对我来说最好的解决拖延症的方法。
⭐️ 欢迎大家点击拖延症自救联盟!学不了一点但能学很多点或扫码提问箱或在评论区留言~


LET US SAY SOMETHING
来源:上海市教委
责编:张玮
-上海中考发布-
《上海中学生报·中招周刊》与上海市教育考试院合作
中考信息发布及学科复习方法指导
精准试卷解析权威中招政策及时模考信息历年数据查询
主流国际教育品质国际学校在线课程辅导学校特色介绍
CONTACTUS
Email:shzkfb@163.com
TEL:+86-021-33255783
如果您有任何问题,或合作意向请留言或给我们打电话吧:)