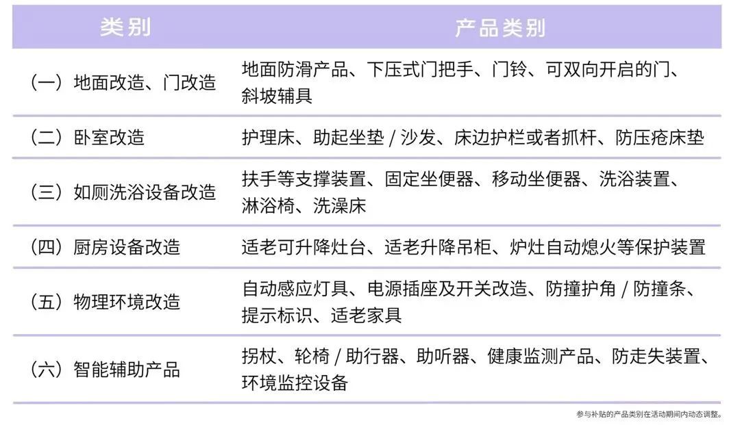
1月27日 商务部等六部发布 2025年家装“焕新”工作通知 其中建议 针对居家适老化产品 将进行不高于30%的补贴 此次补贴针对的消费者 不限户籍、年龄 近期焕新补贴已经开启 市商务委表示,消费者在上海购买装修建材类、卫生洁具类、家具照明类、智能家居类、家纺类产品按产品销售价格的15%给予补贴。家电类1级能效或水效的产品,按照每件销售价格的20%给予补贴,2级能效或水效及以下产品,按照每件销售价格的15%给予补贴。居家适老化类产品按照每件销售价格的30%给予补贴。 每位消费者在参与活动的线下门店,通过银联云闪付、支付宝、微信等支付渠道,各享受补贴金额不超过2000元;在参与活动的线上平台,通过银联云闪付、支付宝、微信、京东支付、易付宝、多多支付、抖音支付等支付渠道,各享受补贴金额不超过2000元,不再按支付渠道限制补贴次数。 在上海的康复辅具租售点中 各色助行器、护理床、助听器、 制氧机等都贴上了 “补贴30%”的标志 而去年则是15%的补贴力度 不仅有老年人前来选购 更有不少 为长辈挑选辅具的年轻人 有消费者表示 “以前看的轻便轮椅 都要三四千块钱, 现在国家能补贴一千左右, 非常能接受了。” 根据国家《居家适老化改造补贴产品建议清单》,本市居家适老化类产品补贴包括六大类,具体包括地面防滑产品、下压式门把手、门铃、可双向开启的门、固定坐便器、洗浴装置、适老可升降灶台、适老升降吊柜、炉灶自动熄火等保护装置、自动感应灯具、电源插座及开关改造、防撞护角/防撞条及提示标识、适老家具、斜坡辅具、护理床及助起坐垫/沙发、床边护栏或者抓杆、防压疮床垫、扶手等支撑装置、移动坐便器、淋浴椅及洗澡床、拐杖、轮椅/助行器、助听器、健康监测产品、防走失装置、环境监测设备。后续还将结合需求进一步丰富产品品类。 目前,补贴产品目录还在持续审核中,接下来,全市各租售点将陆续开启补贴,享受补贴的商品也将进一步扩容。本次补贴时间将延续到今年年底。 实际上,除了直接购买,上海老百姓还有一个选择,那就是租一个康复辅具。上海推行康复辅具社区租赁已有五年多,为很多家庭解决了燃眉之急。 康复辅助技术咨询师王婧婧表示,“3到6个月之内需要康复的人群比较适合租赁。而手动轮椅、拐杖或需要个性化定制的一些产品可能更适合购买。”



编辑 | 吴百欣 资料 | 新闻坊 新民晚报 *转载请注明来自上海杨浦官方微信 (点击图片查看)



