临下班来活了,小嘉天塌了~
赶紧找DeepSeek江湖救急↓↓↓
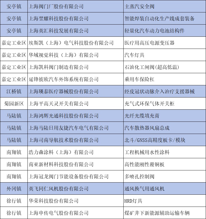
2024年上海市制造业单项冠军
企业名单新鲜“出炉”
嘉定有18家企业上榜
(名单附文末)
对于这份亮眼的成绩单,
新晋网红DeepSeek有何高见?
其中又展现了嘉定哪些“硬核实力”呢?

△ 上下滑动查看全部回答
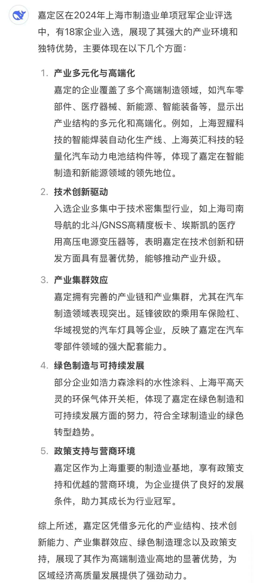
嘉定区在2024年上海市制造业单项冠军企业评选中,有18家企业入选,展现了其强大的产业环境和独特优势,主要体现在以下几个方面:
1. 产业多元化与高端化
嘉定的企业覆盖了多个高端制造领域,如汽车零部件、医疗器械、新能源、智能装备等,显示出产业结构的多元化和高端化。例如,上海翌耀科技的智能焊装自动化生产线、上海英汇科技的轻量化汽车动力电池结构件等,体现了嘉定在智能制造和新能源领域的领先地位。
2. 技术创新驱动
入选企业多集中于技术密集型行业,如上海司南导航的北斗/GNSS高精度板卡、埃斯凯的医疗用高压电源变压器等,表明嘉定在技术创新和研发方面具有显著优势,能够推动产业升级。
3. 产业集群效应
嘉定拥有完善的产业链和产业集群,尤其在汽车制造领域表现突出。延锋彼欧的乘用车保险杠、华域视觉的汽车灯具等,反映了嘉定在汽车零部件领域的强大配套能力。
4. 绿色制造与可持续发展
部分企业如浩力森涂料的水性涂料、上海平高天灵的环保气体开关柜,体现了嘉定在绿色制造和可持续发展方面的努力,符合全球制造业的绿色转型趋势。
5. 政策支持与营商环境
嘉定区作为上海重要的制造业基地,享有政策支持和优越的营商环境,为企业提供了良好的发展条件,助力其成长为行业冠军。
综上所述,嘉定区凭借多元化的产业结构、技术创新能力、产业集群效应、绿色制造理念以及政策支持,展现了其作为高端制造业高地的显著优势,为区域经济高质量发展提供了强劲动力。


喜欢就点个“赞”和“在看”吧~↓↓↓↓