春节假期结束,上海各大高校陆续迎来开学季,高校学子集中返校高峰即将到来。为进一步缓解回沪返校高峰的出行压力,“春运返校定制专线”今起可预定,6条专线从虹桥枢纽、浦东机场始发,直达全市22所高校校区,提供便捷、暖心的定制化出行服务。详见↓

6条高校学生春运返校定制专线
开启预定
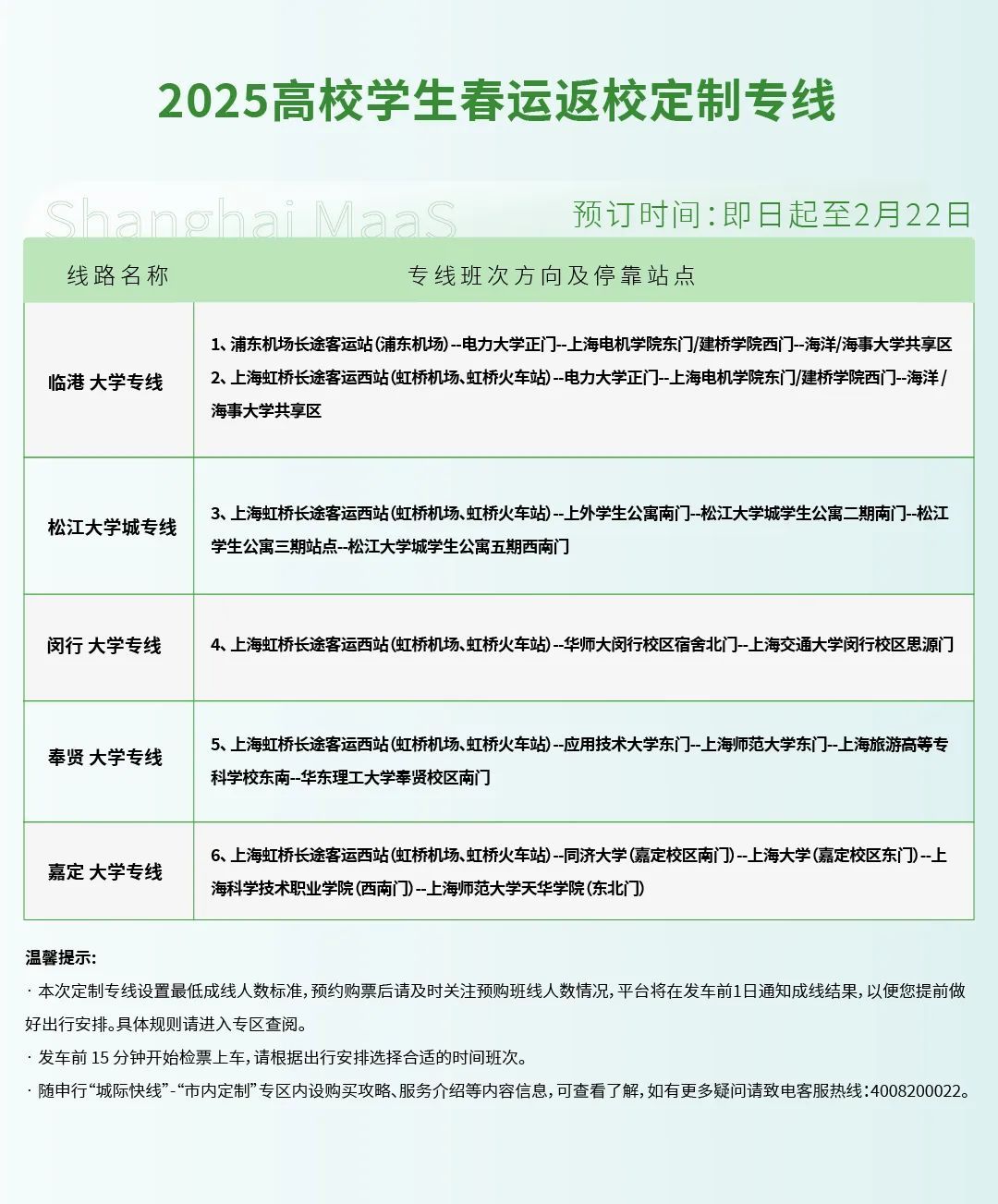
本次“春运返校定制专线”开设由虹桥枢纽、浦东机场始发前往临港、松江大学城、闵行、奉贤、嘉定等高校校区共6条线路。定制专线实现线上查询、预约、购买、分享等服务,预约购买人数符合开线标准后,线路自动生成,运力方将按约定时间开班。

如何预约&乘坐
高校学生春运返校定制专线?
即日起,同学们可扫描下方二维码,或登录“随申行”平台(APP&微信小程序)-城际快线-市内定制学生专线频道,根据自身的行程安排,预约选购返校专线班次。
PS:每个班次符合成线人数即成线开行,如未成线平台将于发车前24小时短信通知及自动退还票款,请同学们留意相关信息。



购票成功后,同学们可根据页面提示查看车票,“城际快线”首页也将自动显示“我的车票”。届时,同学们可根据发车时间及上车点安排行程,刷码核验上车,一站式直达校园。


同时,上海MaaS平台“随申行”还协同飞猪共同打造了“上海高校春运服务专区”。即日起至3月9日,同学们可以通过“随申行”“城际客运-市内定制学生专线”频道相关活动页面进入该专区,享受飞机、火车票预定优惠。
来源:随申行
编辑:张灵芝
精彩看点
快看!本市一波全新的轨道交通线路正在建设中!有您期待的吗
计划增开旅客列车559趟!
注意!今晚,本市4条轨道交通线路增开定点加班车【春运】
上海市交通委宣传展示中心