点击蓝字 关注我们 Follow Us On Wechat
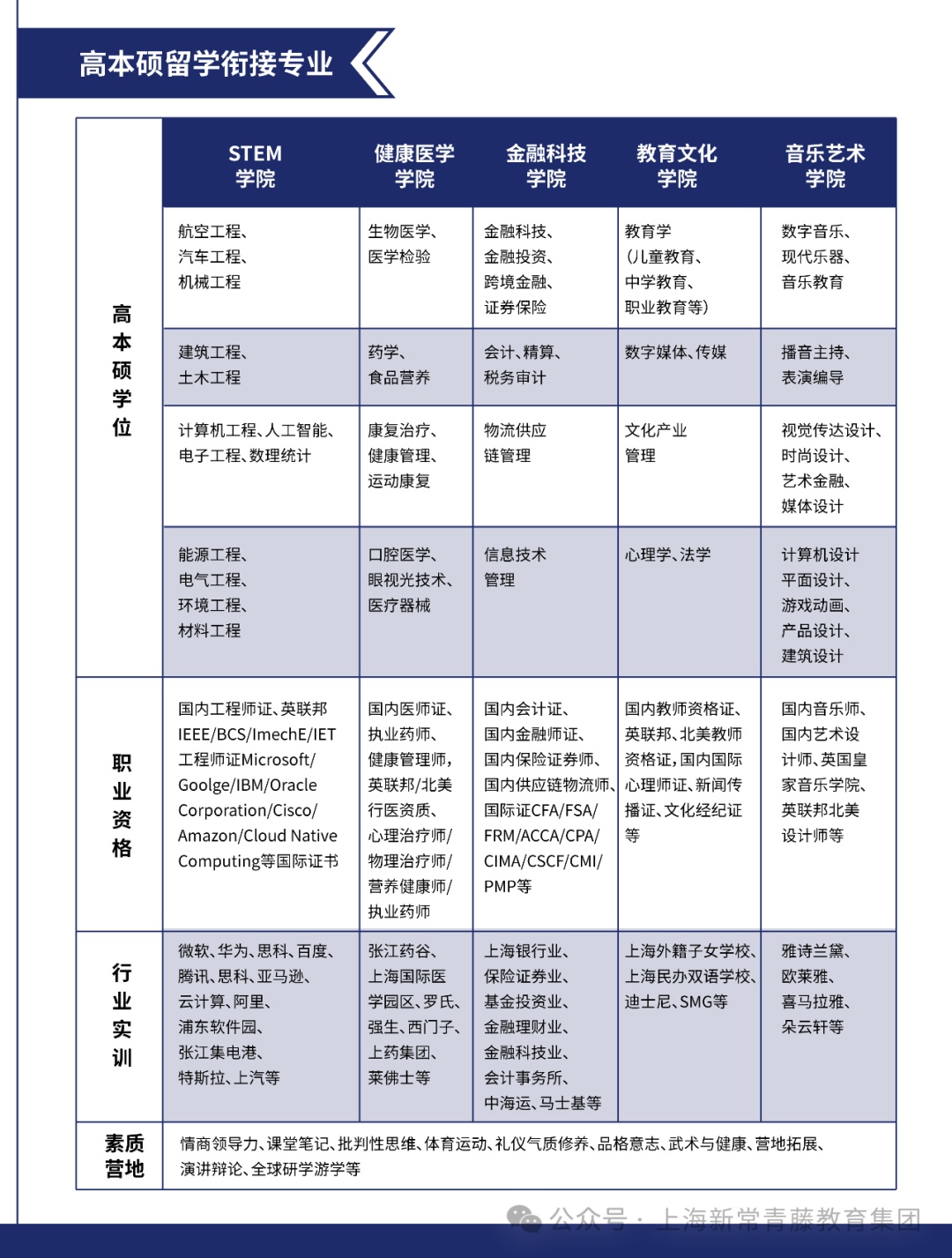
上海常青藤教育集团是一所涵盖学前教育、基础教育、高等教育的一贯制民办双语学校,实践双轨制双通道发展的双语学校,学术成果与全人教育共赢的办学愿景。上海常青藤教育集团融合课程部,位于浦东张江科学城开设全球硅谷公立大学青藤课程、紫荆樱花课程 等,将国家普通高中课程与本校校本课程融合,为学生申请中国、英美、亚洲港澳新日、全球硅谷公立大学(STEM、金融科技、健康医学、艺术体育)等重点大学学士、硕士博士学位提供根基。

教育教学


招生对象
我们面向全国招生,欢迎以下学生加入我们的大家庭:
全国应届、历届初中毕业生或具有同等学历者;
认同本校教育理念,身心健康,愿意接受挑战,追求卓越的学生。
招生方式
自主招生
入学考试
2025年信息咨询会时间
2025年1月18日(周六13:00-17:00)
2025年3月8日(周六13:00-17:00)
上海常青藤融合课程部秉承“双轨制双通道发展,学术成果与全人教育共赢”的办学愿景,校风严谨,以树立文化自信、开拓全球视野、塑造优秀品格、扎实学业基础为己任,为学生开设精品的课程,为学习营造精美的环境,为家长提供精细的服务,在高质量实施国家课程的基础上,通过浸润式双语教学、高阶思维训练、超学科探究项目等,积极发展学生的思考、研究、交流、社交和自我管理技能,培养学生的好奇心智以及对学习的终身热爱。
张江科学城校区


沪南路校区

课程体系


校园生活

校园设施
NO.1
沪南路校区

NO.2
秀沿路校区

NO.3
张江科学城校区(筹)




左滑查看更多体育户外、艺术、音乐等校区
左滑查看更多教室、图书馆、科学实验室、功能教室等校区
NO.4 营地校区
左右滑动查看更多营地校区
NO.5
香港、新加坡姐妹学校校区

左右滑动查看部分香港大学和中学游学营活动
左右滑动查看部分新加坡姐妹大学和中学游学营活动
上海常青藤融合课程部有一支敬业爱生、业务精湛、经验丰富、战绩卓著的中外资深教师队伍,由经验丰富的高中学科老师+特色课程导师+升学指导教师组成,提供学习指导+生活指导+升学指导+就业指导服务。

2023-2024年常青藤紫荆课程录取成果(部分)



















2024届DSE紫荆班荣誉证书(左右滑动查看部分)
2024届常青藤Olevel课程录取喜报

2024届常青藤樱花EJU课程录取喜报





历届上海常青藤毕业生录取院校(部分)






向下滑动查看更多
学校地址:上海市浦东新区沪南路3301号、张衡路200号(筹)
学校电话:18930635290,18721448605(微信同号)
E-mail:admission@ivy-school.org
学校HP:http://www.shivy-edu.cn/
