语言是人类交流的重要桥梁 如果你一下说不了话了 当心“失语”找上了你!
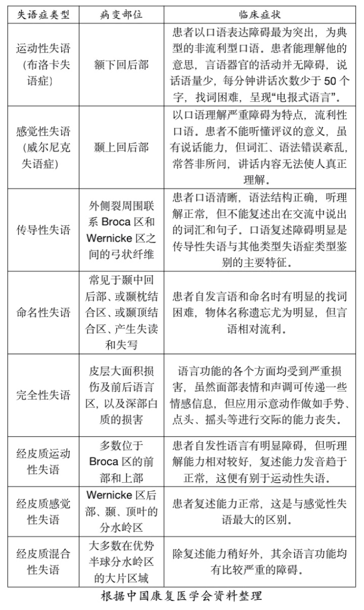
失语是个病么? 严格来说,失语并不是一种病,而是一种症状。引起失语的原因多种多样,最常见的是脑梗死、脑出血,也就是我们常说的中风。此外,中枢神经系统脱髓鞘疾病(如多发性硬化)、自身免疫性脑炎、病毒性脑炎、中枢神经系统血管炎以及线粒体脑病等都可能是潜在的病因。值得注意的是,情绪因素,如生活中的压力、焦虑、抑郁等,也可能成为触发大脑语言中枢受损的“导火索”。 失语具体有哪些症状? 失语症,并不是失去语言那么简单。它是由大脑语言中枢受损引起的一系列症状,可能包括听话、说话、理解、书写、命名或复述等语言功能的障碍。患者可能无法流畅地说话,或者听不懂别人的话,甚至无法理解文字。这些症状可能会让患者感到极度的挫败和孤独。 同时失语的分类也比较复杂,现代科学家通过大脑功能分区与临床症状相结合进行了分类,以下表格可以供大家参考:
应对失语,让我们“康复”起来!
面对失语症,我们并非束手无策。现代医学提供了多种康复手段:
言语治疗
旨在通过专业的训练改善患者的语言表达和理解能力。这包括:
● 语音训练:通过发音练习帮助患者恢复准确的语音和音节。
● 语法训练:教授句法规则和语法结构,帮助患者构建句子。
● 词汇训练:通过词汇教学和记忆训练,扩大词汇量和提高单词使用能力。
物理治疗
包括:
● 呼吸训练:通过鼻子缓慢吸气,嘴巴吐气,训练呼吸控制。
● 口面部运动训练:通过一系列面部和口腔运动,改善言语含糊和吞咽困难。
● 神经调控疗法:通过重复经颅磁刺激(rTMS)等非侵入性脑刺激治疗,直接作用于大脑,起到刺激大脑皮层,改善言语功能的效果。
心理支持
失语症患者常常伴有抑郁等心理问题,因此心理支持和调适非常重要:
● 心理疏导:帮助患者保持心理平衡,情绪稳定,积极配合治疗。
● 家属管理:加强患者家属的健康教育,协助患者完成治疗任务,保证治疗的延续性。
传统康复治疗
包括:
● 中医针刺治疗,如舌针、头针配合体针,以达到疏通经络、调整阴阳等作用。

医鸽
失语症的康复是一个复杂而漫长的过程,需要患者、家属及医疗团队的共同努力。患者可能会经历语言进步的不稳定期、情绪波动的挑战期等,因此,家人朋友的支持与鼓励尤为重要。


作者简介

胡凡,医学硕士,普陀区中心医院康复科主管治疗师。医院团委副书记、健康科普与文化传播研究所所长助理。普陀区青年讲师团成员、医院“科普百人计划”第一期成员。现任中国康复医学会脑功能检测与调控康复专业委员会科普学组委员、中国民族医药学会方药量效研究分会理事、中国人口文化促进会中医药健康科普分会委员等。主持院级课题1项,参与科技部重点研发计划2项,市局级项目多项,发表论文4篇(其中SCI1篇)。参编科普书籍2本。曾获10余项国家级、市级科普奖项。多项科普作品曾登上《大众健康》杂志、学习强国APP、新民网、上海科技馆、沪小康等平台。擅长神经系统、运动系统疾病的康复。

点击免费咨询
吴昀晓,康复物理治疗学硕士,普陀区中心医院康复科康复治疗师。毕业于美国杜肯大学康复物理治疗学专业。参编书籍1本,参译书籍1本。擅长急慢性颈痛,急慢性下腰痛,肩袖损伤,骨关节韧带术后,骨关节骨折术后等其他临床常见疾病的物理疗法。
资料:普陀区中心医院
编辑:戴琳
点击下方了解更多
普陀区举行行政复议“区长审案”活动
普陀区经济运行和调度工作会议暨招商引资工作会议召开
普陀这里组织开展消防安全专项行动
上海网站平台积极开展算法公示工作
普陀组团式援藏医疗队奔赴西藏定日震区