根据《上海市教育委员会 上海市人力资源和社会保障局关于做好中小学正高级教师评聘工作的通知》(沪教委人〔2019〕56号)和《上海市中等职业学校、技工院校教师高级职称评审办法》(沪人社专﹝2021﹞472号),现定于2024年12月18日至12月24日,对2024年度中小学教师正高级职称评审通过人员名单和2024年度中等职业学校、技工院校正高级职称评审通过人员名单进行公示。
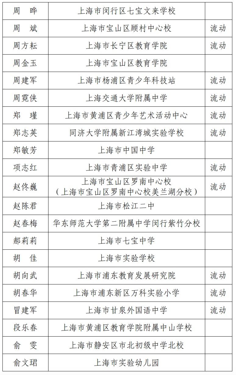
2024年度中小学教师正高级职称评审
通过人员名单










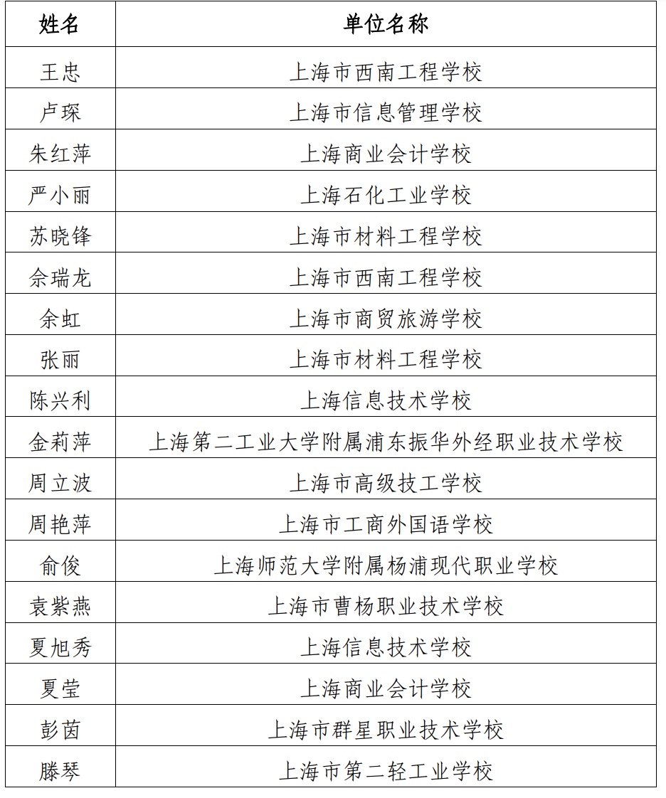
2024年度中等职业学校、技工院校正高级职称
评审通过人员名单

如有异议,可在2024年12月24日前向市教委书面提出,并签署真实姓名或加盖单位公章。
联系地址:大沽路100号;
邮编:200003;
联系人:市教委人事处 沈老师 23116679
市教委人事处 毛老师 23116672
来源:上海市教委
编辑:王佳依
校对:曹铒
责任编辑:吴华
转载此文请注明出处
关注“第一教育”
分享至朋友圈惊喜更多!
___________________________