12月6日
一名IP来自福建南平的消费者
在社交平台上发帖称
其购买了百草味牛乳嫩吐司
有一天晚上吃了几口后
感觉味道不对
然后发现面包背面已经发霉变质
这款吐司在今年11月5日生产
仍在保质期内
吐司发霉致孕妇住院?
该名消费者称
其正处于孕晚期
食用当天的后半夜
她就因肚子痛伴有宫缩住院治疗
这名消费者在次日发帖表示,在投诉后,百草味工作人员来电称,其认为图片上的面包并不像是发霉,只支持退货退款。根据该消费者展示的视频,在未开封的百草味牛乳嫩吐司里,出现了绿色的斑块。

这一事件引发网友关注
相关话题#孕妈称吃到
发霉百草味面包宫缩入院#
曾冲上微博热搜榜第二位

12月8日,这名消费者再次发帖称,百草味的工作人员称其已从杭州来到厦门,希望能上门找消费者处理,将涉事的面包拿去检测,或让当地市场监管局的人代为上门处理。
消费者以怀孕39周不方便被打扰为由,拒绝了百草味。该名消费者称,她不希望被打扰,同时也想保护自身的人身安全。她希望百草味按照食品安全法的相关规定赔偿1000元,她再将出现问题的面包通过快递寄给百草味,但是百草味方面坚持要看到实物才能赔偿。
南都湾财社记者了解到,疑似出现问题的百草味牛乳嫩吐司,在常温条件下保存,保质期为90天,其由百草味关联公司委托福建立熊食品有限公司生产,受委托方为一家设在福建漳州的企业。
12月9日,针对此事,百草味相关负责人回应南都湾财社记者采访称,“经相关部门核查与自查显示,我司库存内的该产品各项检测均正常,同时,我们注意到该消费者近期连续对包括我公司在内的多家食品企业,发起类似食品安全质量的投诉与举报,经与友商沟通对比现有证据发现,该消费者可能具有通过伪造食品质量问题,恶意投诉以寻求不当索赔的嫌疑。”
百草味相关负责人进一步表示,“为查明真相,我司已派专人前往消费者所在城市当面沟通,了解其诉求,并争取产品检验。此外,我司正在收集证据并联合相关政府部门积极处理中。”
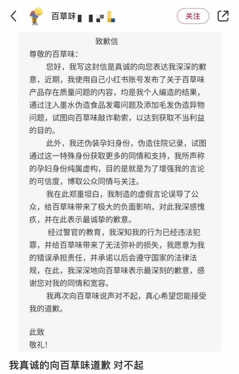
事件反转!
消费者致歉承认是伪造
12月14日
此前自称吃了百草味发霉吐司
导致住院的网友发布《致歉信》
承认关于百草味产品
存在质量问题的内容
均是其个人编造
其通过注入墨水伪造食品发霉问题及添加毛发伪造异物问题,试图向百草味敲诈勒索,以达到获取不当利益的目的。

该网友进一步指出
其伪装孕妇身份
伪造住院记录
试图通过这一特殊身份
获取更多的同情和支持
其孕妇身份纯属虚构,目的是增强其言论的可信度,博取公众的同情和关注。该网友向百草味道歉,并表示愿意承担责任。
12月14日,南都湾财社记者注意到,该名消费者已经删除了此前关于百草味吐司存在质量问题的帖子,同时也更换了社交平台的名字。
百草味是在杭州创立的休闲零食品牌,2003年开了第一家实体店,2010年转型线上,先后入驻淘宝商城、京东等电商平台,2012年,百草味第二次参加天猫双11,单日销售额突破500万元。百草味曾和三只松鼠、良品铺子被并称为互联网休闲零食三巨头。
↘来源:新闻坊 阅读 推荐
消息传来!她的遗体已打捞上岸!警方介入调查
突然删除视频,集体退网!
张小斐一张照片起风波!企业紧急道歉:涉事员工已开除
她已被封禁!网友:活该凉凉