为进一步推动绿色消费,上海市积极响应国家政策,出台落实国家家电补贴和上海家电家居补贴政策,补贴品类和参与企业持续新增。截至12月5日,徐汇区已有176家线下门店参与了上海市家电家居消费补贴活动。

国家补贴标准:消费者购买国家补贴范围内8类一级能效家电产品,按照产品销售价格的20%给予补贴。购买8类二级能效家电产品,按照产品销售价格的15%给予补贴。每位消费者每类产品可补贴1件,每件补贴不超过2000元。
本市补贴标准:消费者购买补贴范围内家电、家装建材、家具类、适老化产品及家纺产品,按照每单销售价格的15%予以补贴,每单补贴金额不超过2000元。
消费者购买本市补贴范围内产品时,可通过支付服务机构(银联云闪付、支付宝、微信支付)各享受一次补贴。此次补贴采用消费立减的形式,无需领券。活动期间,如企业开展让利促销活动,消费者将先使用企业叠加优惠,再按照剔除所有折扣优惠后的成交价格享受立减补贴。消费者购物后如发生退货,当天撤销订单则会恢复补贴资格,次日后退货不退补贴资格。
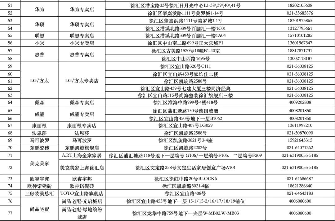
以下为徐汇区参与国家和市级补贴的商户名单,欢迎消费者前往门店咨询选购!
2024绿色智能家电消费补贴政策实施徐汇区参与门店列表
(截至2024年12月5日)








*参与活动门店动态更新,以上信息仅供参考,具体补贴产品的品牌名称和规格型号请咨询参与活动门店
(点击查看大图)
记者:曹香玉
编辑:叶芳芳
审校:韦丽
转载请注明来自上海徐汇官方账号