新型农村电影放映示范点不只是单一地服务某一个村及此地村民,而是面向辖区内市民群众、免费提供堪比专业影院的高品质观影服务的文化地标,这里正逐步成为家门口的文化观影新空间,让更多老百姓想来、爱来、盼来,还要来。 近年来,闵行区文化旅游局积极响应国家乡村振兴战略,倾力打造具有闵行特色的新型农村电影放映示范样板集群,统筹区、镇、村三级联动,因地制宜采用公益电影放映飞地模式,满足农村群众品质化观影新需求。截至目前,闵行共建成11个新型农村电影放映示范点,提前超额完成“十四五”期间制定的目标任务。

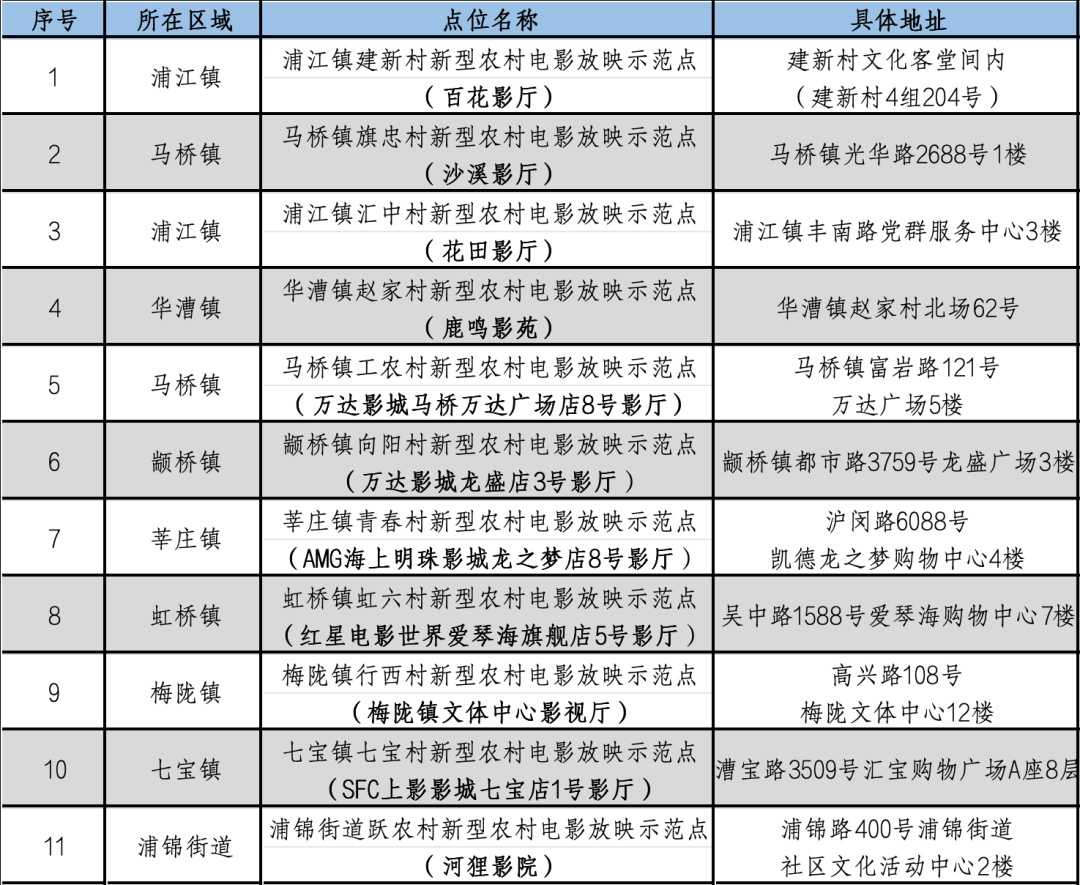
01
百花影厅
浦江镇建新村新型农村电影放映示范点

建成时间:2022年10月
座位数:40个
特色亮点:作为全市首个专业级数字标准化农村放映点,同时也是全市首个商业运营的新型农村电影放映示范点,百花影厅实行“公益+商业”运行模式,农村群众在家门口就能以实惠的票价同步观看最新商业“首轮同步”大片。
02
沙溪影厅
马桥镇旗忠村新型农村电影放映示范点

建成时间:2023年9月
座位数:70个
特色亮点:影厅由原马桥旗忠村文化中心1楼舞厅改建而成,展示区宽敞明亮的“光影长廊”流露出浓厚的人文气息,改造后的示范点与周边的村史馆、沙溪坊邻里中心、市民健身步道等公共文化阵地既相互独立又融为一体,形成“15分钟村民文化活动圈”。
03
花田影厅
浦江镇汇中村新型农村电影放映示范点

建成时间:2023年10月
座位数:50个
特色亮点:影厅位于浦江镇汇中村党群服务中心三楼,特别针对特殊群体需求专门配备了无障碍放映设备系统,影厅被纳入“浦江初心影像记忆馆”品牌项目,作为村级红色寻根地图上的独特红色地标,串联起村史长廊、农家书屋等红色阵地。
04
鹿鸣影苑
华漕镇赵家村新型农村电影放映示范点

建成时间:2023年12月
座位数:118个
特色亮点:影苑由村旧厂房仓库重新设计改建而成,多元配置了移动舞台、休息室和化妆间,在公益电影放映功能基础上,这里还将叠加共享赵家春晚、地方戏曲、社区宣讲等文化活动,实现“一站多用”。
05
万达影城马桥万达广场店8号影厅
马桥镇工农村新型农村电影放映示范点

启用时间:2024年3月
座位数:89个
特色亮点:作为全市首个与商业院线共建的新型农村电影放映示范点,马桥万达影城8号影厅除在固定时间段放映公益电影外,还会根据需求导入亲子活动体验、暑期志愿服务、团队活动布置等定制化服务资源,满足农村群众电影观影以外更深层次的需求。
06
万达影城龙盛店3号影厅
颛桥镇向阳村新型农村电影放映示范点

启用时间:2024年5月
座位数:137个
特色亮点:影厅精心推出“心随影动”公益电影主题片单,除了放映经典影片外,影院还将结合地方非遗文化、农业技术等,开启“公益电影+模式”,将公益电影与乡村文化深度融合,通过公益放映活动,传播乡村文化,增强乡村文化软实力。
07
AMG海上明珠影城龙之梦店8号影厅
莘庄镇青春村新型农村电影放映示范点

启用时间:2024年5月
座位数:149个
特色亮点:影厅量身定制“海星随行”公益农村电影进影院放映主题片单,专门安排指定员工针对公益场影厅进行一对一服务。在寒暑假期间,针对12岁以下儿童开展“小小放映员”公益观影活动,丰富孩子们假期公益观影体验。
08
梅陇镇文体中心影视厅
梅陇镇行西村新型农村电影放映示范点

启用时间:2024年6月
座位数:170个
特色亮点:影厅根据动迁村民聚集度、辐射范围等方面精心选址于镇文体中心12楼,特别推出“公益电影进新村”活动,面向全体居民开放,不仅成为村民们休闲娱乐的好去处,更是他们观赏公益电影的“专属影院”。
09
红星电影世界爱琴海旗舰店5号影厅
虹桥镇虹六村新型农村电影放映示范点

启用时间:2024年6月
座位数:167个
特色亮点:影厅量身定制“光影随心”公益农村电影进影院主题片单,每周三下午非黄金时间段实行“固定+专场”公益电影排片模式,全年放映公益电影48场。
10
SFC上影影城七宝店1号影厅
七宝镇七宝村新型农村电影放映示范点

启用时间:2024年8月
座位数:100个
特色亮点:影厅推出“七宝光影 公益映彩”主题片单,打破传统公益排片在工作日白天的限制,将公益场放映时间安排在周二晚上,让更多人群享受到免费观影的福利。
11
河狸影院
浦锦街道跃农村新型农村电影放映示范点

启用时间:2024年10月
座位数:140个
特色亮点:影院每月放映两场公益电影,特别策划的“敬老爱老,影暖夕阳”敬老月公益电影专场,精选适合老年人观看的经典老电影、热门喜剧电影,面向辖区内50岁以上中老年群体放映。
区文化旅游局将深入践行“人民城市人民建,人民城市为人民”重要理念,立足群众需求,持续推动农村公益电影放映优化升级,高质量建设新型农村电影示范点,让更多的农村群众在家门口就能享受到免费的文化大餐。一起来看12月排片表。
12月示范点精彩影片

温馨提示:免费公益场排片以各新型农村电影放映示范点实际安排为准。更多观影信息,请关注属地街镇文体中心和相关影院信息公示。
转载请注明来自今日闵行官方微信