我的位置: 上观号 > 大众新闻 > 文章详情

83个!山东省卫生健康委公布第一批失效文件名单

转自:大众新闻 2024-08-13 13:04:18

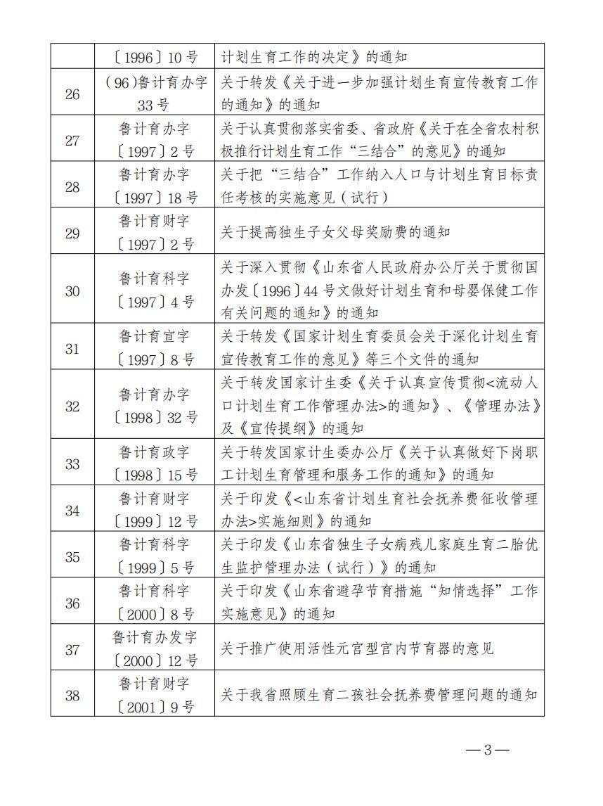
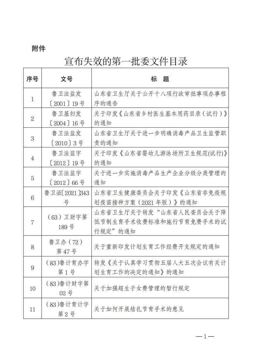
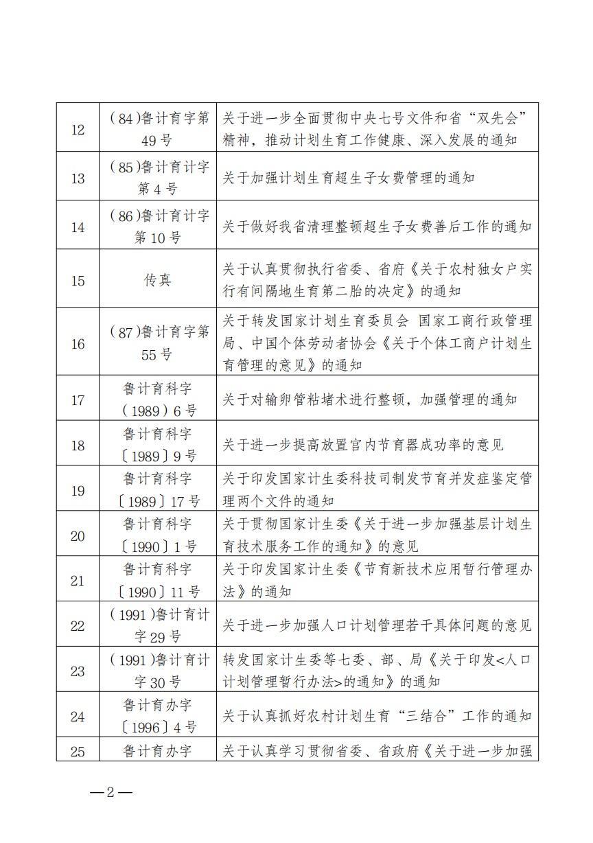
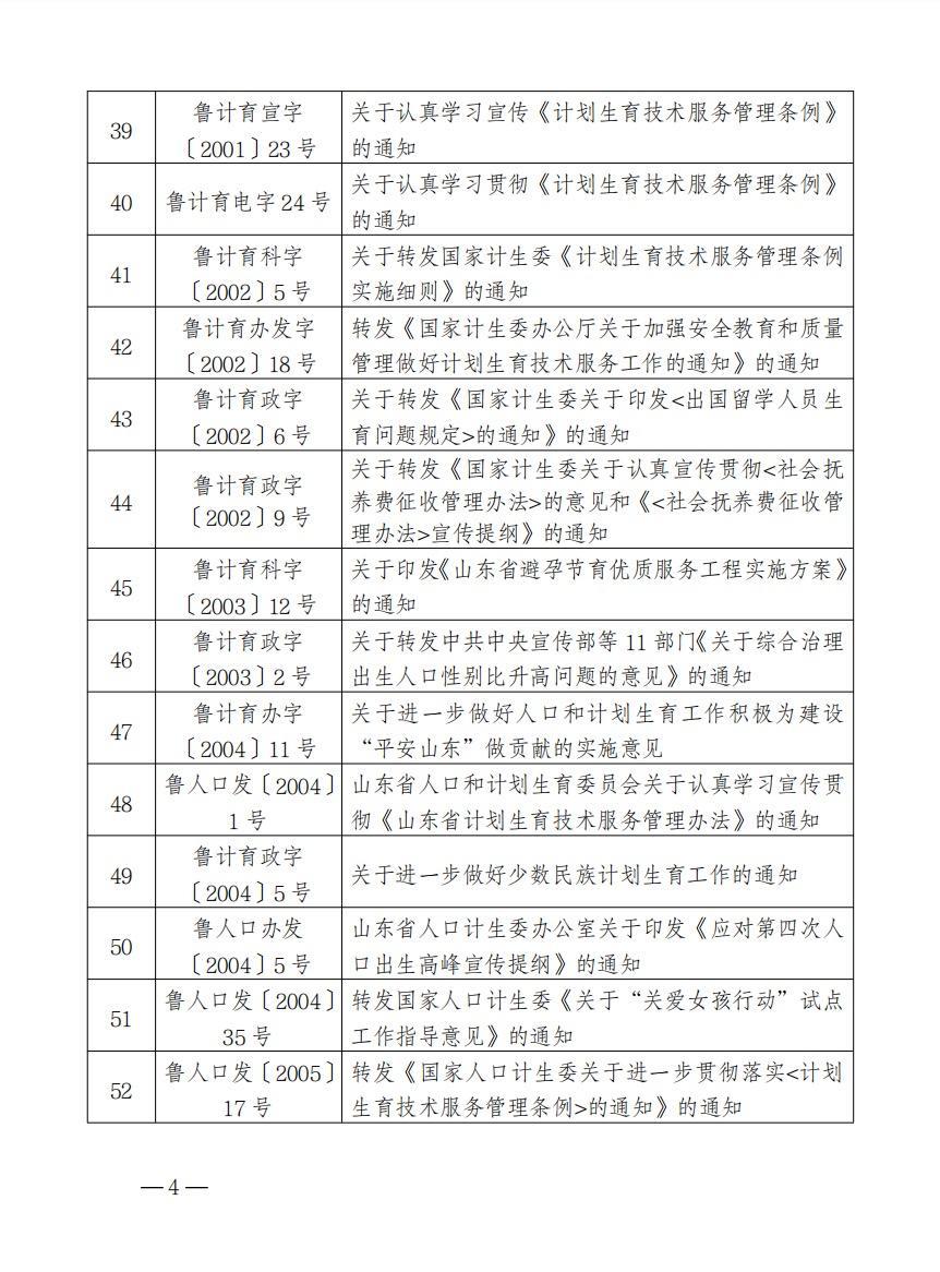
为深入推进法治政府建设,进一步提高依法行政工作水平,近日,山东省卫生健康委对以山东省卫生健康委、原山东省卫生计生委、原山东省卫生厅和原山东省人口计生委及其办公室名义印发的政策性文件(不含规范性文件)进行了分批清理。经研究,决定对主要内容同现行法律法规的规定和精神不一致的,或者明显不适应现实需要的,或者已被新的文件所替代的,或者不需要继续执行的第一批83个委文件宣布失效。

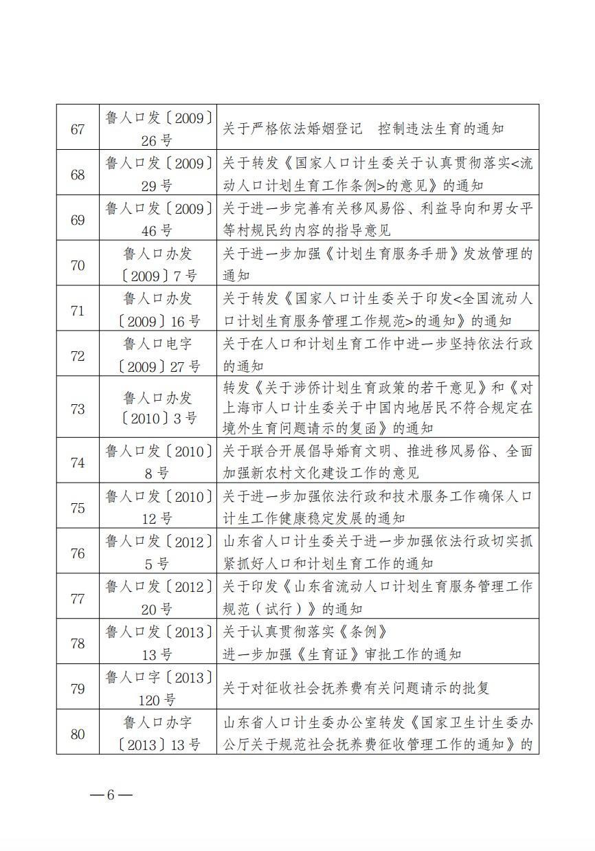
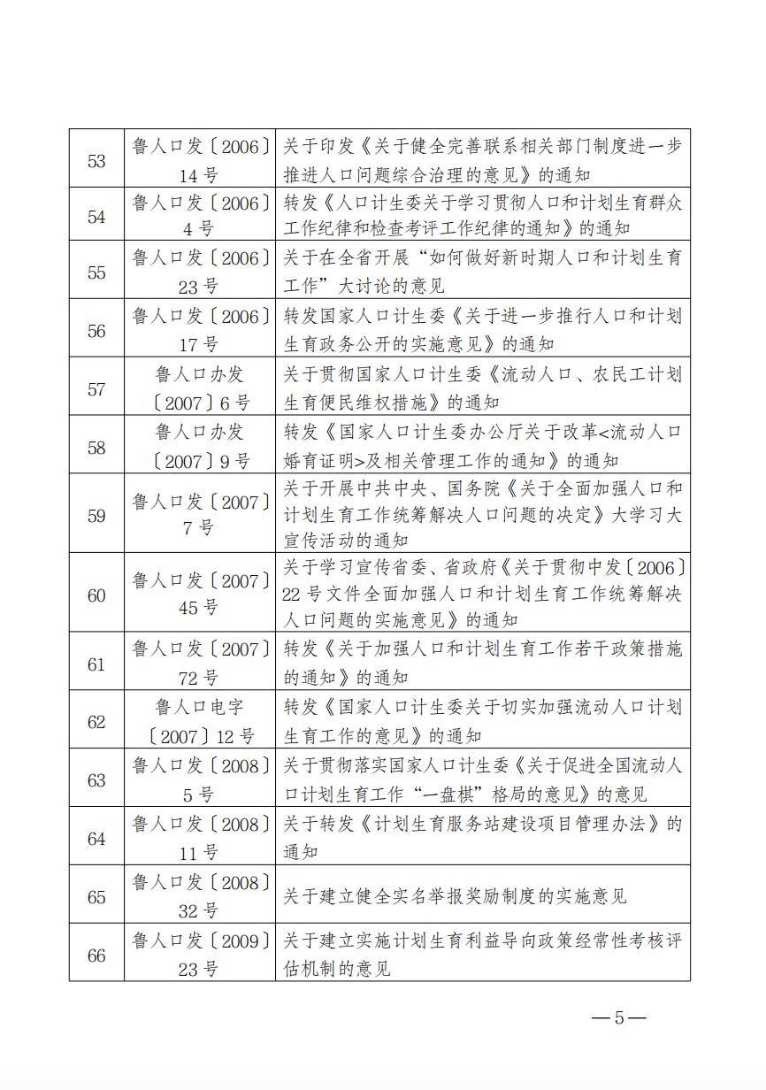
宣布失效的第一批委文件目录如下:

(大众新闻记者 黄鑫)