
从每一个生活的角落出发
这个夏天的精彩由我们定义
2024上海简单生活节
8月12日 周一
12:00 预售开启
⛱️
大麦

纷玩岛

扫描上方二维码
或点击阅读原文
第一时间获取购票信息
预售票数量有限,售完即止
感谢支持
两日时间表 ⏰

票区图

温馨提示
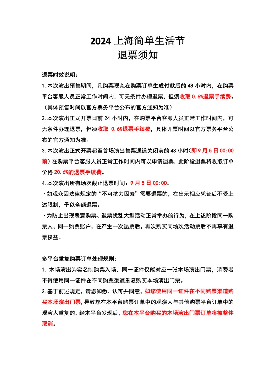
1.请大家认准本次演出官方售票平台【大麦】【纷玩岛】,切勿通过其他第三方渠道购票,谨防受骗。
2.应相关部门要求,避免人潮拥挤,演出施行《区域限流》政策,请提前阅读票务平台场地分区图及《各票种可通行区域》,根据自身需求购票。
为保证现场观众的安全,场地对观演人数进行限制,观演区共分为A区、B区、普通区三个区域,请在购票前确认好观演区域。演出当日检票入场A区、B区、普通区,所有观众需在检票口完成本人实名制人脸认证之后由工作人员佩戴分区手环方能进场。
持A区、B区、普通区手环观众可在对应观演区域观演,A区、B区互不相通,普通区观众不可进入A区、B区,请在购票时确认好观演区域。活动过程中,请所有观众全程配带手环。(手环遗失恕不补发,视为无票处理,无手环谢绝进入,请妥善保管哦)
3.本次演出采用实名制购票,每笔订单限购【4】张。购票需凭观演人本人身份证件购买,每张身份证件对应一张票,一证一票。证件支持:身份证/护照/港澳居民来往内地通行证/台湾居民来往大陆通行证。同场次请勿使用同一证件在多家售票平台购票,以免给您带来不便及不必要的损失。
4.验票入场时,要求【实际观演人】、【观演本人有效期内的身份证件】同【购票订单中的观演人】信息一致。现场设有验票闸机,刷【有效期内的身份证件】进行【人脸识别】,通过后方可入场。为保证验票顺畅,请务必携带本人身份证件前往观演。
5.门票仅限单次使用,出场即无效,遗失、损毁不补。
6.儿童一律凭票入场,需在家长陪同观演。严禁四处走动跨越其它门票区域。
7.所有观众、嘉宾、工作人员都必须通过安检门进行安全检查。由于安检需要一定时间,请观众根据观演时间提前90分钟入场;勿中途退场,20:00后停止检票。
8.为了确保您有一个愉快顺利的观演体验,在购票前请务必仔细阅读【购票须知】。具体入场需求,请参照官方平台于演出日前发布的【观演指南】。
购票须知 ⚠️

更简洁的分区
更简洁的票价
更舒适的观演体验
✨ 华语金曲、潮流先锋与潜力新人同台竞演,更有特别合作舞台与新晋厂牌呈现时段,为你带来独一无二的两日简单假期体验;
✨ 本次观演分区更新,分为 A区、B区、普通区 三个区域观演,保障安全的同时带来更好的视野;
✨ 2024上海简单生活节票价更新:A区、B区 预售票 499元 全价票 599元;普通区 预售票399元、全价票499元;整体票价较去年有所调整,期待和更多朋友在现场见面!
️️️

阵容介绍

李荣浩曾在2016年就参与过简单生活节的演出,当时留下了许多让人记忆犹新的经典瞬间;时隔八年,如今的李荣浩已经成长为华语乐坛知名全能型音乐人,相信再次回归简单生活节的他,会给乐迷带来全新的惊喜。

从曾经唱着《爱的初体验》的不羁少年,到回归自然的“山林老伯”,张震岳在其作品中,不止是单纯的音乐和内心的声音,更是一份永远对生命可能性的好奇,融入展现在各种Life Style的生活态度。作为简单生活节再熟悉不过的老朋友,目前正在筹备新专辑的阿岳,将会在上海简单生活节现场带来自己的新作首演。

用最简单直接的歌词刺激你内心深处的渴望,如今已成为华语说唱最重要的团体之一的顽童MJ116,将再一次出现在上海简单生活节的舞台。从台北木栅的少年一路闯荡到今天,相信台下的你一定能被他们的节奏震撼。

逃跑,或许是在逃避,也或许是在寻找。独自一人的深夜,总会有一种期待,期待从耳机里传出来的那个声音,会知道今晚你为何没有睡去。而逃跑计划就是这样一种声音。期待在简单生活节现场的大合唱中,重新拾起相信的勇气。

今年在《歌手2024》用百变风格征服观众,十全十美的YELLOW黄宣你一定记得。横空出世的全能音乐鬼才,从幕后到台前,YELLOW黄宣的作品融合多种前卫风格,天生舞台松弛感火爆出圈。不久前发布了与郑秀文合作的单曲的黄宣,更透露新单曲和新的巡演即将解锁,将律动与现场的魔力最大化,相信他的音乐可以给你带来“新的刺激”。

2017年,deca joins发布了首张专辑《浴室》,并在同年首次登上简单生活节的舞台。他们将颓废气息赋予诗意,并在字词及音乐中寻找更直接能解释自己心理矛盾的应答。时隔七年,我们将再次在简单生活节的舞台感受更加成熟的deca joins。

作为华语乐坛中集演唱、作曲、作词、编曲、制作能力于一身的全能音乐人,裘德将会把自己构建的纷杂有趣的音乐世界,带到上海简单生活节的现场,和乐迷一起制造一场奇幻瑰丽的梦境。

一位以独特嗓音脱颖而出的新生代歌手及新晋时尚风向标,其独树一帜的电影感流行音乐风格,为音乐领域注入了一股前所未有的魅力。2023年,米卡MIKA 推出的个人首张音乐专辑《bleached漂》,收获广泛赞誉与听众的热烈反响。

念念不忘,必有回响。早在组团前,James Alyn 便是一位才华横溢的音乐人。
此次以个人身份来到上海简单生活节,James Alyn 将会用全新的方式,诠释音乐的力量。

新世代的奇异少女“蒜香公主”卡西恩,拥有充满辨识度的歌喉与独树一帜的性格,如同璀璨新星般骤然跃入公众视野。自2022年全球首发个人专辑《蒜香公主》以来,卡西恩便踏上了一条充满自由与个性的音乐旅程。在多元的简单生活节舞台上,你一定会和我一样爱上这位独特的音乐少女。

芒果酱 Mango Jump 由主唱郭佐治、吉他手蔡有伦、贝斯手李皝达、鼓手黄圣智四人组成。致力创作直白、真诚、具传唱性的音乐。今年简单生活节,他们除了会演唱热血直给的音乐之外,还将与奇异少女卡西恩Cacien 合作,带来全新的音乐体验。

大学时期主修心理学的关浩德Walter,因自幼喜爱音乐,毕业后又继续前往伯克利音乐学院学习音乐演唱、编曲和制作,曾与著名音乐人陈奕迅、Tia袁娅维、单依纯、卫兰合作。去年个人首张专辑《Just Be A Rock》正式发布,多次受到行业内外媒体及乐迷朋友的褒奖与推荐。

民乐流行融合唱作人钱润玉,毕业于伯克利音乐学院电子音乐制作与音色设计专业。其作品融合东西方多种风格,首张专辑「FUSS!ON」用传统民族乐器琵琶在流行乐中穿针引线,深受业界好评。她勇于跨越古典与现代、中方与西方的界限,已逐渐成长为一名全能型唱作人。

BAYLI是来自纽约布鲁克林的艺术家和词曲作者。继2017年她的乐队“The Skins”首次亮相,并与DNCE进行了大规模巡演之后,BAYLI在2020年推出了她的首支单曲《Sushi for breakfast》,为她的个人音乐生涯开启了新篇章。此次简单生活节,BAYLI 将首次演唱她的新单曲。

如果要用一个关键词来形容伍佰以及他的音乐,那一定是「生命力」。
华语乐坛最知名的摇滚歌手、词曲创作人、音乐制作人、演员、摄影家,已成军32年之摇滚乐团伍佰& China Blue的主唱及吉他手,享有「King of Live」的美名。2022年成立「太空弹剧团」,创作摇滚歌剧。
「以自己的音乐,成为时代的平民巨星」,14轮世界巡回演唱会,屡次创造乐坛新潮流、新话题。期待2024年首场有伍佰的音乐节,尽情享受金曲魅力吧。

破旧扬声器里那类比声响
呢喃哼唱伴随熟识的节奏
而语句及旨意皆模糊不清
这里没有派对
本次上海简单生活节,草东没有派对即将开启2024年上海的唯一一场音乐节之旅。

精致完美的外表搭配极具个性与辨识度极高的声线,杨乃文代表了国际化、跨界与独立的态度。她的冷静里带着温柔,她的音乐潇洒地演绎关于坚强的脆弱,她是华语乐坛内一抹浓烈的色彩,至今无人可覆盖。
时隔八年,杨乃文将再度来到上海简单生活节的舞台,带来极具震撼的现场表演,期待着与你的见面。

即将迎来成团二十五周年的旅行团即将开启今年的首场上海音乐节之旅。2023年他们先后完成远超万人的巡演且全线售罄,开启首轮场馆级别演唱会,售罄并落地广州/上海,再度被乐迷封为“年度最佳现场”。超完美的现场氛围,即将到来的全新演出计划,你也和我一样期待着新的风浪吗?

18岁时成为登上美国西南偏南SXSW最年轻的中国音乐人,随后屡次入围各大奖项,刘柏辛前卫的流行音乐风格使她从同时代的音乐人中脱颖而出。她善于在语言、流派和情绪之间无缝切换,作品兼具国际视角与东方美感。万众瞩目的她还将在此次简单生活节的演出中带来新的舞台呈现。

炫炮再度来袭!实验乐器结合摇滚声响,融合民谣、朋克、电⼦等元素。美秀集团游走在“土”“潮”“台”的创意最前沿。去年巡演场场爆满、收获好评,精心设计的舞台声光电,传递新世代美学潮流,《我要你爱》等曲目作为现场大合唱爆款,新作品即将在上海简单生活节首演,给你这个时代最强的Live体验!

中国独立摇滚乐队,2007年成立于西安。乐队风格自由奔放,就像它的名字「岛屿心情」,走走停停,肆意潇洒。音乐风格与形式多元化,他们的音乐给人带来一种全新的不可预知的释放感。回到久违的上海,这一次岛屿心情将为你带来新的感动。

发布个人首张专辑《LÜCY》便斩获第13届金音奖最佳新人、登上各大音乐舞台,去年首次巡演多站秒罄、加场呼声不断,LÜCY以势如破竹的气势,迅速用她年轻灵动的音乐在世界范围内获得瞩目。
今年LÜCY已陆续发行《漂流木》《你那里是什么天气》《Abettor》以及《一个月亮》共四首单曲。新专辑正在精心筹备中,在简单生活节的现场伴随着LÜCY的歌声洗涤生活烦忧,享受每个当下。

成立于台北郊区的吵闹摇滚乐团,以廉价合成器与吉他声响,配上惊天动地的鼓点与低音贝斯,讲述在世人眼皮底下正在发生的每一件微小却意义深远的故事。
2023年乐队发行完整概念专辑《无名氏敬上》,15首动人曲目,说尽一段关系的始末,探讨爱与被爱的每一处细枝末节。

成立于2017的白日密语乐队,同时有着温暖梦幻的音乐质感与炸裂多变的现场表演,来自于成都的他们吸收了英式音乐的另类迷幻,以电气化的音乐语言独树一帜。

李英宏 DJ Didilong,2016年发行个人首张专辑 《台北直直撞》,2020年发行个人创作专辑《水哥2020》。
台式说唱 Boogie Funk 风格代表人物,浓烈的都会气质,融合嘻哈与电子元素,惊艳整个华语乐坛,其独特的音乐风格与视觉形象,可以说是无可取代。
本次上海简单生活节是李英宏首次以个人身份参与,他将与鱼条 Fish Stick带来特别呈现的舞台,让台式嘻哈与创新摇滚乐队碰撞出精彩的音乐飨宴。

名称诞生于一篇笑话,本质却过分认真。
虽已成军十年,但曲风和心境在近几年才开始
飞快转变,
有时暴戾有时柔和,有时温顺有时苦烈,
身处变动的潮流却不同流合污,
用音乐当数罟,入现代的洿池。
狂躁的硬式摇滚风格加上复古嘻哈,此次的特别合作,鱼条将和李英宏碰撞出最特别的火花。
陆续点击三张卡片揭晓!
潮流先锋、独立声浪、华语流行......不同时代的精神气质给这个夏天带来了不一样的触感,两天的精彩里,这些音乐人也将为你带来前所未有的特别合作舞台。

一直以来,简单生活节都致力于为音乐人创造一个开放的音乐舞台,让来自全世界不同地域的优秀音乐人们,在这里相识、碰撞,从而产生耀眼的音乐火花。
在今年的「新晋厂牌」呈现时段,来自不同地区、不同肤色,说着不同语言的三位音乐人,将携手带来一场纯粹的音乐盛宴。
✨✨✨
喜欢就点个“赞”和“在看”吧~↓↓↓↓