

每年5月的第一个周二是“世界哮喘日”,今年是第二十五个“世界哮喘日”,主题为“强化哮喘教育”(Asthma Education Empowers)。哮喘一直以来都是十分引人关注的全球公共健康问题,也是儿童期最常见的慢性疾病,如不积极治疗,儿童哮喘中约1/3—1/2的人可迁延至成人。
为帮助广大市民对哮喘和相关疾病的了解和认识,5月5日,上海市儿童医院举行哮喘日特别活动,为广大患者提供健康咨询和疾病知识讲座,以及健康检查。

“在日常接诊中,经常会遇到家长询问哮喘儿童是否能运动的问题,比如说:是否能游泳、跑步等等。”儿童医院方面表示,关于哮喘儿童是否能运动,全球哮喘防治创议(GINA)指出,哮喘患儿与正常儿童一样,规律中等强度以上的运动对健康有益,且在哮喘控制状态、多项肺功能指标、心肺耐力和心理健康方面有积极作用。但目前我国哮喘儿童运动水平不足,不利于哮喘疾病控制和儿童生长发育。

那么,哮喘儿童该如何进行
有效、安全的运动呢?

哮喘是一种以慢性气道炎症和气道高反应性为特征的异质性疾病,与免疫、神经调节和遗传等多种机制有关,以反复发作的喘息、咳嗽、气促、胸闷为主要临床表现,呼吸道感染、接触过敏原或刺激物、剧烈运动是哮喘发作的常见诱发因素。
哮喘与运动诱发支气管痉挛(EIB)。EIB为运动中出现的一过性支气管收缩,常见症状包括咳嗽、气短、呼吸困难、喘息等,各类人群均可发生,尤其运动员、哮喘患者、呼吸道感染者、鼻炎患者。一般人群EIB发生率为5%~20%,儿童EIB发生率为6%~20%,哮喘儿童约为46%。
合适的规律运动对哮喘儿童的管理有正面作用。运动可辅助改善哮喘控制水平,减少夜间哮喘症状,提高有氧耐力和生活质量,降低EIB发生风险,并在参与集体运动过程中提高社交能力、促进心理健康。

应遵循安全、科学、个体化的原则,使运动处方的目标、内容和运动计划适合患儿年龄特点、哮喘控制状态、营养和发育水平、身体素质。制定具体运动处方,应从适合患儿个体特点的初步计划开始,循序渐进地达到运动目标,内容包含运动频率、运动强度、运动方式、运动时间、总运动量等。

哮喘儿童经过规范的吸入糖皮质激素(ICS)治疗,达到哮喘控制状态,可显著降低EIB的风险,通常不影响体育运动,甚至不影响哮喘患儿参加竞技运动,如田径、球类、水上、冰雪等运动项目。哮喘控制不良和急性发作期的患儿,更容易出现运动后呼吸道症状。
运动时间目标 学龄前、学龄期儿童和青少年每日中等强度以上运动的时间应累计至少60分钟,空气质量不佳时可酌情进行室内运动。6岁以上儿童每周应至少3天进行高强度身体活动和增强肌肉力量、骨骼健康的抗阻运动;避免久坐行为,课业间隙进行适当运动。
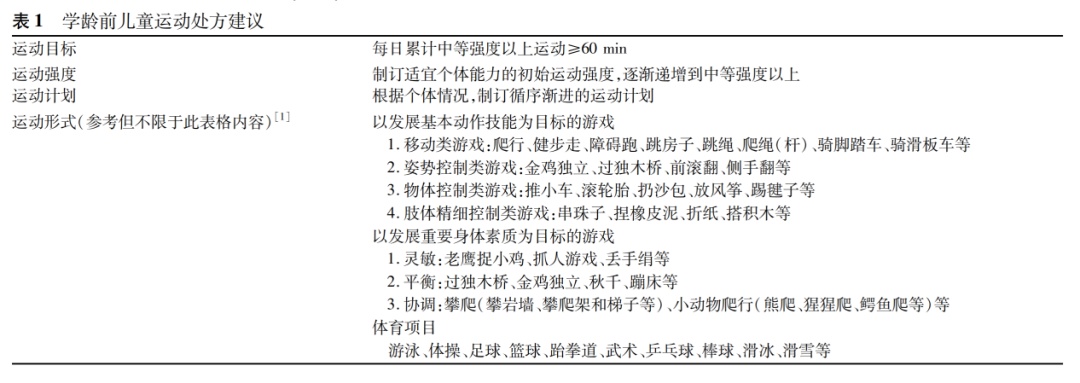
学龄前儿童(0~5岁),应以多样化的形式进行运动,使多个肌群均能得到锻炼,根据不同年龄生长发育情况,设置如爬行、步行、骑行、做游戏等运动;发育良好且运动能力较强的儿童,可酌情参加如游泳、篮球、体操等专项运动。在运动中促进健康发育,发展运动能力,并学习社交技能。

学龄期儿童和青少年(6~17岁),鼓励参加适合年龄特点的、有趣的、多样化运动,促进健康的生长发育,增进心肺耐力、肌肉功能和骨骼健康。儿童青少年对耐力训练、抗阻训练和骨骼负重均有生理适应性,但青春期前的儿童骨骼尚未发育成熟,不适宜参加过多的高强度运动和器械负重抗阻训练,可进行适宜的自身体质量抗阻训练。

哮喘部分控制的患儿症状不稳定,EIB发生的风险增高。此时应适当降低运动目标的要求,缩短运动时间、降低运动强度,并适当增加运动频率,以降低EIB的风险。运动形式的选择,应倾向体力输出持续时间短(<5~10min)、呼吸负荷不重的中低强度运动,如步行(≤5km/h)等,并选择温暖湿润的环境。

哮喘未控制和急性发作期患儿不建议进行运动,此时气道反应性高,容易在运动时出现EIB,甚至诱发哮喘急性发作。

(1)进行适宜的热身运动和预防性用药 热身运动以多样化的低中等强度运动为宜,时间10~15分钟。既往曾有EIB发生的患儿,可在运动前吸入短效 β2受体激动剂(SABA)或低剂量ICS-福莫特罗吸入剂进行预防性用药。
(2)选择适宜的环境温度和湿度 环境温度为18~25℃,相对湿度40%~70%时,人体感觉最舒适。
(3)规避污染环境 哮喘患儿运动时应避免接触刺激性气味和有毒有害气体,如泳池和空气中残留过多的含氯消毒剂、装修材料和家具挥发的甲醛等,避免没有通风换气配置的封闭环境。当室外空气质量欠佳时适当减少室外运动。
(4)规避环境过敏原 哮喘患儿多为特应性体质,呼吸道暴露于过敏原可显著加重患儿气道炎症,应根据自身过敏原致敏情况,在不同季节和时间选择适宜的运动环境。
(5)不适宜运动的情况 哮喘患儿当存在哮喘急性发作风险时,暂时不适宜运动。哮喘控制2周后,酌情恢复运动。
治疗以缓解气道痉挛为主,首选吸入型SABA,包括沙丁胺醇或特布他林等,6岁以上儿童可使用ICS-福莫特罗吸入制剂。出现下列任一情况时,应立即就医:(1)发作时无条件进行院外治疗;(2)喘息重、憋气、呼吸困难、烦躁不安;(3)对初始吸入治疗无反应,症状持续加重,或改善数小时后再次加重。
▶16个大型活动、50余场现场演出……“五一”假期,静安警方“前置”保障护航城区安全
▶静安这里变身“月季车站”!寻着花香,开启一场浪漫赏花City Walk!
▶从中国地区总部到首个海外实验室,这个法国高端美容护肤品牌为何钟情于静安?
▶今日立夏,愿你开心不止一“夏”