
这周有哪些重要民生提示?哪些重要时间节点?本周!划!重!点!啦!
上海等20个城市换补发出入境证件“全程网办”今起试点,沪高中学业水平等级性考试(历史、地理、生物学学科)今天举行,高考英语听力周三试运转,适龄幼儿监护人周四起进行幼儿入园报名和验证,幼升小开始报名,事业单位招聘笔试成绩和面试分数线周六公布,中小学教师资格考试(面试)周六、周日举行,2024中国坐标·上海城市定向户外挑战赛周日开赛……本周还有哪些大事?速看本周提示↓

上海等20个城市换补发出入境证件“全程网办”今起试点
国家移民管理局决定自5月6日起正式实施便民利企出入境管理若干政策措施。措施包括在北京、上海等20个城市试点实行16周岁以上户籍居民(国家工作人员和现役军人除外)换发补发出入境证件“全程网办”等。

详见→上海等20个城市今起试点实行换发补发出入境证件“全程网办”
事业单位招聘笔试成绩和面试分数线周六公布
2024年上海市事业单位公开招聘笔试成绩和面试分数线于5月11日10:00起公布,报考人员自行登录报名系统(上海“一网通办”总门户http://zwdt.sh.gov.cn“2024年事业单位公开招聘笔试报名”栏目)查询。

详见→我市2024年事业单位公开招聘启动(附热点问答)
高考英语听力周三试运转
2024年普通高等学校招生全国统一考试英语听力试运转将于5月8日14:50-15:20举行,收听频率为FM(调频)89.9兆赫,AM(中波)792千赫。英语听力试运转试题刊登于5月3日出版的《上海中学生报·高招周刊》。请考生提前做好准备工作,准时收听。英语听力试运转答案将刊登于5月10日出版的《上海中学生报·高招周刊》。

详见→2024年普通高等学校招生全国统一考试英语听力试运转5月8日举行
适龄幼儿监护人周四起进行幼儿入园报名和验证
根据市教委公布的《关于做好2024年本市学前教育阶段适龄幼儿入园工作的通知》安排,5月9日开始,各区相继启动报名验证工作,按照本区入园政策组织家长进行网上报名和验证。5月底前基本完成报名验证工作。请家长关注本区入园政策文件具体规定的办理时间。

详见→2024年上海市适龄幼儿入园政策公布(附一图读懂)
上海今年幼升小周三开始报名
上海今年幼升小周三(5月8日)开始报名。公办小学报名时间为5月8日—5月12日,民办小学报名时间为5月8日—5月10日。有意愿选择民办小学就读的,请家长务必仔细阅读相关民办小学发布的招生简章,特别是招生计划、收费情况等。

详见→2024年上海市义务教育阶段学校招生入学实施意见及问答(附一图看懂)
中小学教师资格考试(面试)周六、周日举行
海市2024年上半年中小学教师资格考试(面试)报名公告发布。2024年上半年面试日期为:2024年5月11日(周六)、12日(周日)。教师资格考试笔试各科成绩合格者,方可参加面试。

详见→我市2024年上半年中小学教师资格考试(面试)报名公告发布
沪高中学业水平等级性考试(历史、地理、生物学学科)今天举行
沪高中学业水平等级性考试今天举行。其中,历史考试时间为9:00-10:00;地理考试时间为13:00-14:00;生物学考试时间为15:30-16:30。请广大考生和家长充分考虑交通、天气等因素,提前规划好出行路线,尽量提前出门,确保在规定时间节点前进入考场。

详见→沪2024年高中学业水平等级性考试举行,这份考前提醒请查收
《上海市食品经营许可和备案管理实施办法》周五起施行
《上海市食品经营许可和备案管理实施办法》5月10日起施行。《办法》分为九章,共六十三条,5个附件。包括总则、申请与受理、审查与决定、许可证管理、仅销售预包装食品备案、食品经营者报告、监督检查和管理等章节。原文件可登录https://www.shanghai.gov.cn/cmsres/65/65d469d4c11e406baafc02ee0039f512/5252469f91b0ba86a91d369873fb9087.doc下载查看。

2024中国坐标·上海城市定向户外挑战赛周日开赛
2024中国坐标·上海城市定向户外挑战赛预计将于5月12日开赛,本次比赛将设置约24条主题线路,主赛场设于上海体育场内,比赛线路分为标准线路、亲子线路和分赛场专线。

详见→2024中国坐标·上海城市定向户外挑战赛将于5月12日开赛
《上海市家政服务管理平台信息备案和上门服务证管理办法(征求意见稿)》周六截止征求意见
市商务委起草了《上海市家政服务管理平台信息备案和上门服务证管理办法(征求意见稿)》,现向市民和各单位公开征求意见和建议。截止日期为5月11日。社会公众可将意见反馈至邮箱taoyc@sww.sh.gov.cn,也可将书面意见寄送至世博村路300号,上海市商务委服务业处,邮编:200125。

详见→上海家政平台信息备案和上门服务证管理办法征询公众意见,5月11日前可反馈
政府专职消防员招聘周四截止报名
市消防救援总队招聘900名政府专职消防员,岗位包括战斗员、执勤车驾驶员、通信员等。本次报考采取网络报名的方式进行。报名时间为4月26日09:00至5月9日16:00。应聘人员登录上海市消防救援总队招聘管理平台(http://zp.shxf-119.com),注册后报名。请用主流浏览器在pc端打开网址报名,手机端无法报名。

详见→上海市消防救援总队招聘900名政府专职消防员,5月9日前报名
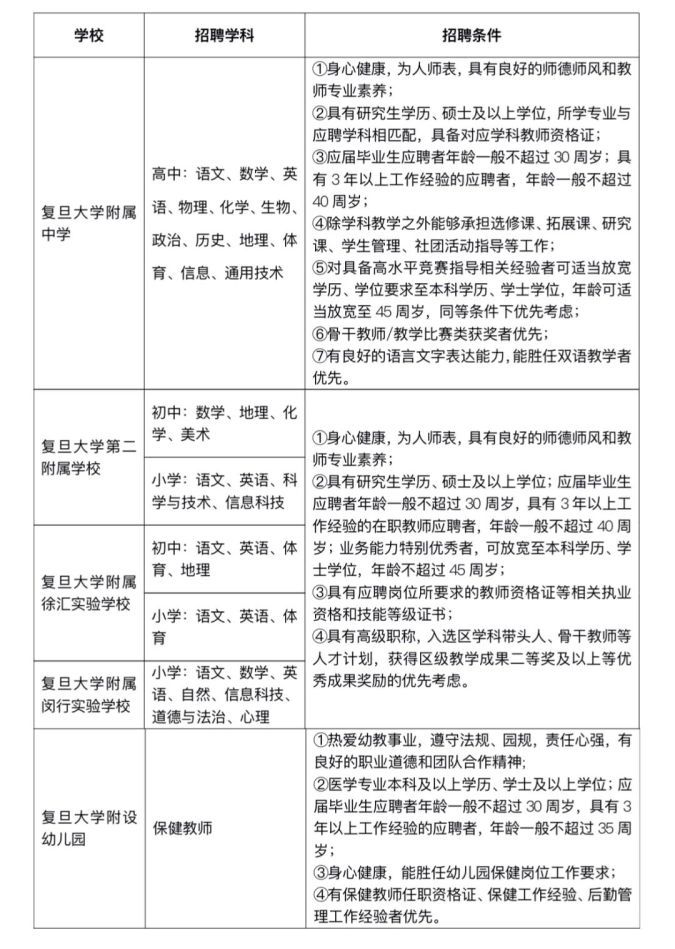
复旦大学基础教育优秀人才引进和教师招聘工作周三截止报名
复旦大学2024年度基础教育优秀人才引进和教师招聘工作(第二批)正式启动,复旦大学附属中学、复旦大学第二附属学校等5所复旦大学附属学校、幼儿园,在14个岗位招聘基础教育教师,并引进初中、小学优秀人才,涉及多个学科。有意向者可登录招聘系统http://www.zp.fudan.edu.cn选择对应岗位并投递简历,报名截至5月8日17:00。

详见→复旦大学2024年度基础教育优秀人才引进和教师招聘工作(第二批)启动
1222路公交线路调整公示今天截止
为改善本市部分地区市民出行,优化公交线网,拟对1222路公交线路进行调整,提高有关区域出行服务水平。本次线路调整计划公示时间截止到5月6日,欢迎市民多提宝贵意见。市民如有意见和建议,请直接拨打公示内容中的热线电话,或发送邮件至sdyzxgjk@163.com。

详见→1222路公交线路拟调整,5月6日前可反馈意见→
上海国际兰展周日闭幕
“海上兰韵”第六届上海国际兰展位于辰山植物园,花展持续至5月12日。本次兰展共展出200余种(含品种)、2万余株兰花,其中,珍稀濒危种70余种100余株,不仅有难得一见的非洲、美洲的兰花,曾经一度失传的蕙兰也惊艳亮相。

详见→第六届上海国际兰展正式开幕,2万余株兰花亮相辰山植物园
一梦华胥——中国皮影光影艺术展展出
时间:即日起-10月31日
地点:世博会博物馆
展览以入选联合国教科文人类非物质文化遗产名录的“中国皮影戏”为创作蓝本,以远古时期的神话传说“黄帝梦游华胥国,而后天下大治”为灵感,从中国(上海)民间皮影艺术馆上万件皮影馆藏中甄选而出数千件藏品,对其进行了数字化的二次创作从而创造出了一个完全由皮影元素构成的光影异想世界。

《洋瓷与华彩——香港中文大学文物馆藏广珐琅特展》展出
时间:即日起-7月21日
地点:世博会博物馆1号临展厅
世博会博物馆携手香港中文大学文物馆,精心准备了一场融汇中西的美学盛宴—《洋瓷与华彩——香港中文大学文物馆藏广珐琅特展》。本次展出的展品包括136件/套广珐琅,观众可在此享受视觉的盛宴,更能在品鉴中感悟历史的深度,体验一次由物质到精神的全面探索。
