我的位置: 上观号 > 上海市消保委 > 文章详情

上百名清华校友校外聚餐食物中毒?疾控部门已介入

转自:上海市消保委 2024-05-06 11:24:27

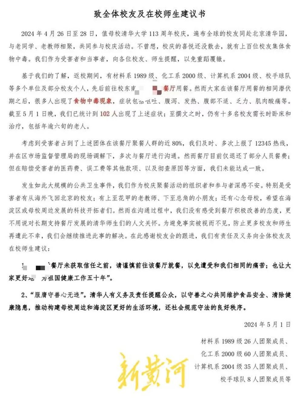
近日,社交平台上一张《致全体校友及在校师生建议书》引发关注,建议书中提到,4月26日至28日,清华大学113周年校庆,多地校友们参加校庆活动,先后前往校东南门外某餐厅用餐,上百位校友出现食物中毒。落款时间5月1日,并写有材料系、化工系、计算机系、校手球队共计129人。
5月3日晚,北京市海淀区疾控中心一工作人员透露,针对此事已介入调查。5月4日,有用户在大众点评该餐厅下评论称:北京市场(监督)管理局和北京疾控开始了一轮大面积调查取证。

网传的建议书
上述建议书中提到,返校期间,有材料系1989级、化工系2000级、计算机系2004级、校手球队等多个单位及部分校友个人,先后前往校东南门外某餐厅用餐。大家在该餐厅用餐的相同潜伏期之后,很多人出现了食物中毒现象,症状包括呕吐、腹泻、发热、腹部不适、乏力、肌肉酸痛等。截至5月1日晚,已统计到102人出现了上述症状。至撰文之时,仍有十多名校友需长时卧床和治疗,包括年逾六旬的老人。

大众点评上有用户晒出门诊病历

大众点评上用户和餐厅的回应

大众点评上的用户回复

来源:新闻晨报
阅读
推荐
“今晚不唱了!” 临开场,演唱会突取消?还有的被观众怒喊退票…都是知名歌手

知名景区突发意外!已致1死5伤!

上海起飞一航班剧烈颠簸失重,2次降落失败!乘客尖叫狂哭呕吐…

上海中环有人从出租车内跳车?浦东警方通报→