3月21日是第24个世界睡眠日,我国的年度主题为“健康睡眠,人人同享”。古人就曾有“春眠不觉晓”的感叹,描述了春睡的香甜。当世界睡眠日遇上春分时节,许多老百姓却还没能享受到香甜的睡眠。如何才能在这个万物复苏的春天重新拥有良好的睡眠?在世界睡眠日当天,同济大学附属同济医院精神医学科主任陆峥教授带领学科团队,携手上海市医学会心身医学分会,为大家带来了关于失眠的科普讲座。

陆峥指出,睡眠作为占据人类生命1/3的重要生理过程,与我们的身心健康、日常生活和工作能力息息相关。失眠不仅会导致我们主观感到痛苦,还会影响客观的身体机能,本次科普讲座将聚焦失眠的常见中西医治疗方法和日常应对技巧,旨在为失眠人群提供切实有效的解决方案。
同济医院精神医学科吴珩教授为大家分享了《失眠症的常见治疗方法》,提出了优质睡眠应当包含的要素,介绍了多种改善失眠的药物及非药物治疗方法:

什么是优质睡眠?
优质的睡眠≠长时间的睡眠,而是有质量的睡眠。
推荐睡眠时长:
学龄儿童(6-13岁):9-11小时,
青少年(14-17岁):8-10小时,
成年人(18-64岁):7-9小时,
老年人(≥65岁):7-8小时。
优质睡眠六要素:
30分钟内入睡;
睡眠沉、呼吸深长、无打鼾、夜间不易惊醒;
起夜少、无惊梦现象、醒后很快忘记梦境;
适当的睡眠时长(因人而异);
晨起后精神好;
白天头脑清晰、工作效率高、不困乏。
失眠的常见治疗方法有哪些?
失眠治疗应结合药物和睡眠心理干预。药物治疗包括:苯二氮卓受体激动剂、褪黑素受体激动剂、抗抑郁药物。睡眠心理干预手段包括:心理行为治疗、松弛疗法、刺激控制、睡眠限制疗法、认知行为疗法、芳香治疗、中医治疗等。
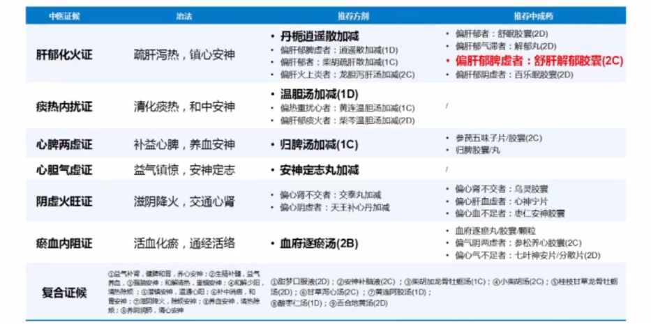
上海中医药大学附属曙光医院老年科主任崔松教授为大家解读了《失眠障碍中西医结合诊疗指南》,介绍了失眠障碍的六大中医症候群,及相应的治疗汤药与中成药。
失眠的中医证候:
肝郁化火证:心烦不能入睡,性情急躁易怒,或入睡后多梦易惊。
痰热内扰证:入睡困难,或易惊易醒,乱梦纷纭。
心脾两虚证:头蒙欲睡,睡而不实,多眠易醒,醒后难以复眠。
心胆气虚证:心悸胆怯,不易入睡,寐后易惊。
阴虚火旺证:入睡困难,心烦不寐,心悸多梦。
瘀血内阻证:失眠日久,夜寐不安,躁扰不宁。
失眠的中药治疗和中医非药物疗法:
药物疗法需辩证施治,根据不同证候选择不同药物;非药物疗法包括:针刺、推拿、耳穴压贴等。


同济医院精神医学科的心理治疗师张琼介绍了失眠的认知行为治疗(Cognitive-Behavioral Therapy for Insomnia,CBT-I)。她指出睡眠是一种本能,而干扰正常睡眠进程进而导致失眠的因素包括:对失眠的误解、不良的睡眠行为。

CBT-I主要由刺激控制、睡眠限制、认知治疗、放松技术和睡眠卫生教育组成。张琼为大家介绍了相应的治疗方法,并总结出睡眠小口诀。

最后,陆峥邀请同济医院精神医学科的两位医生——管晓枫博士和吴佳馨博士分别解答了两个失眠人群常常关心的问题:
什么情况下失眠需要寻求专业帮助?
持续性失眠:失眠持续几周或者更长时间,每周超过3天的时间睡不好。
日间功能受影响:失眠导致日间疲劳、注意力不集中、工作或学习效率下降,或是影响到日常生活的其他方面。
情绪问题:感到情绪低落、焦虑不安或有其他心理健康问题。
自我管理无效:已尝试改善睡眠卫生的方法(如:规律作息、避免摄入咖啡因和面对电子屏幕等),但失眠仍然存在。
依赖助眠药物:依赖药物才能入睡,或现有的药物不再有效,用药的剂量逐渐增加,应咨询医生,不宜自己制定或调整助眠药物。
合并身体症状:失眠可能与其他健康问题有关,如呼吸障碍(睡眠呼吸暂停)、慢性疼痛等。
哪些技巧有助于改善睡眠?
减少非睡眠卧床时间(包括躺在沙发上的时间)。推荐成年人一天的总卧床时间最好不超过7小时(包括午休,午休不超过半小时)。
尽量避免睡前使用电子设备,可以考虑换成阅读纸质书籍。
白天保证至少1小时的光照,有利于身体分泌褪黑素,维持正常的昼夜睡眠节律。
白天适当增加运动量,但是要避免在睡前3小时剧烈活动,理想的运动时间应当是午后。推荐进行一些中等强度的有氧活动(指运动过程中心跳增加、身体微出汗、呼吸轻微气喘的程度)。
晚餐不要吃得过饱,睡前4-6小时不要饮用咖啡、浓茶等刺激性饮料,睡前两小时应减少饮水。
图文|精神医学科
编辑|陈轩
审核|谢壮丽