在大街小巷的烤肠摊子旁边,
烤淀粉肠
是许多人爱吃的
“网红零食”。

但近日,
淀粉肠被爆塌房了
原因是
两三块钱一根的
淀粉肠闻着有肉香
但纯肉含量很少

全国各地的路边摊烤淀粉肠
价格普遍在2-3元/根,
在批发市场,
淀粉肠价格大约0.5-0.6元/根,
工厂生产的成本价则更低。
在这样的价格下,淀粉肠里是否有肉?
如果有肉的话,是什么肉?
如果没有肉的话,
淀粉肠的肉香味从何而来?

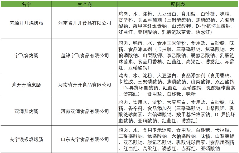
记者购买的5种市面上常见的淀粉肠产品

图为记者所购买的淀粉肠产品配料表


图为在电商网站搜索显示的“鸡骨泥”产品


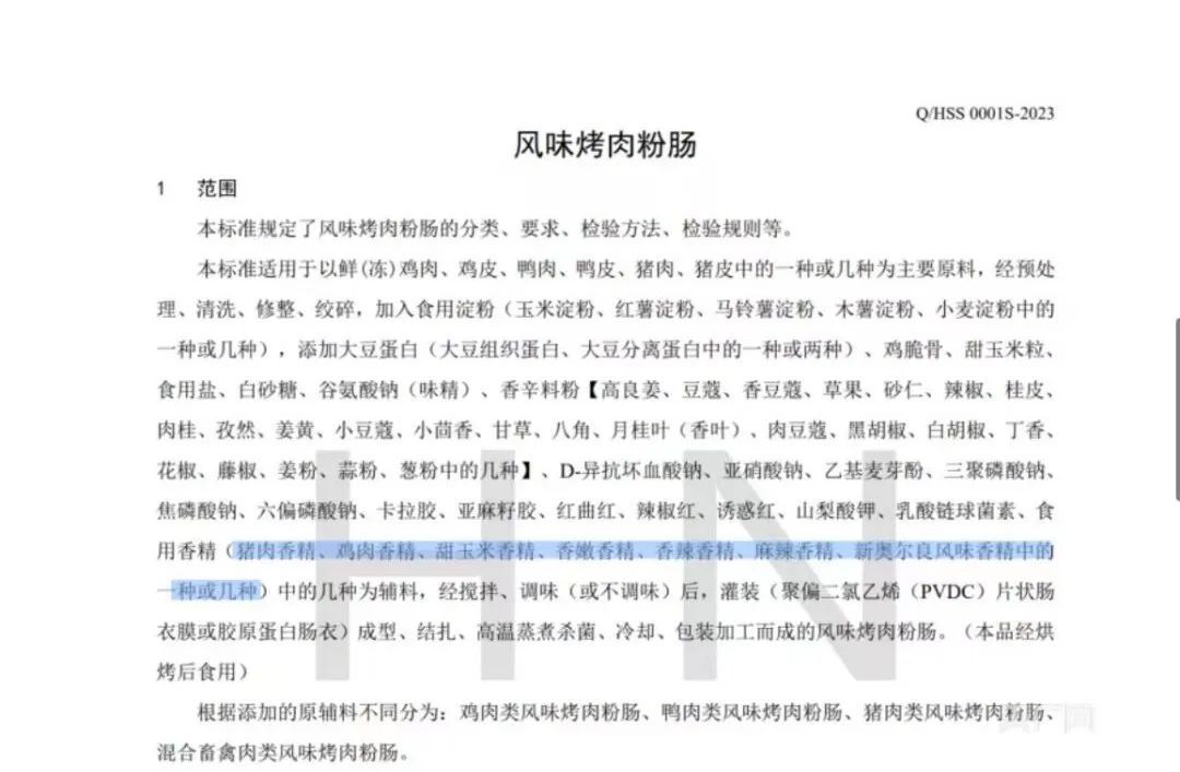
河南双润食品有限公司风味烤肉粉肠企业标准截图
淀粉肠对比火腿肠
淀粉肠的淀粉含量可能更高
肉含量可能更低
淀粉肠标准十多年没有变高
企业标准里的水和脂肪含量越来越高


道理都懂网友却陷争论
吃淀粉肠为的是吃淀粉还是吃肉?
在若干年前,
火腿肠追求的是肉多,
加淀粉会被嫌弃,
甚至国标也以淀粉含量的多寡
来定义产品级别。
如今,
一些消费者却
转头追求淀粉肠,
有人觉得自己吃淀粉肠
就不是为肉去的,


“淀粉肠这价格,有肉才让人害怕”
“但凡有一点肉都不爱吃了”。


但也有消费者表示,


