我的位置: 上观号 > 上海宝山 > 文章详情

上海市人民政府决定下放22项行政许可和行政处罚等事项

转自:上海宝山 2024-03-14 14:45:42

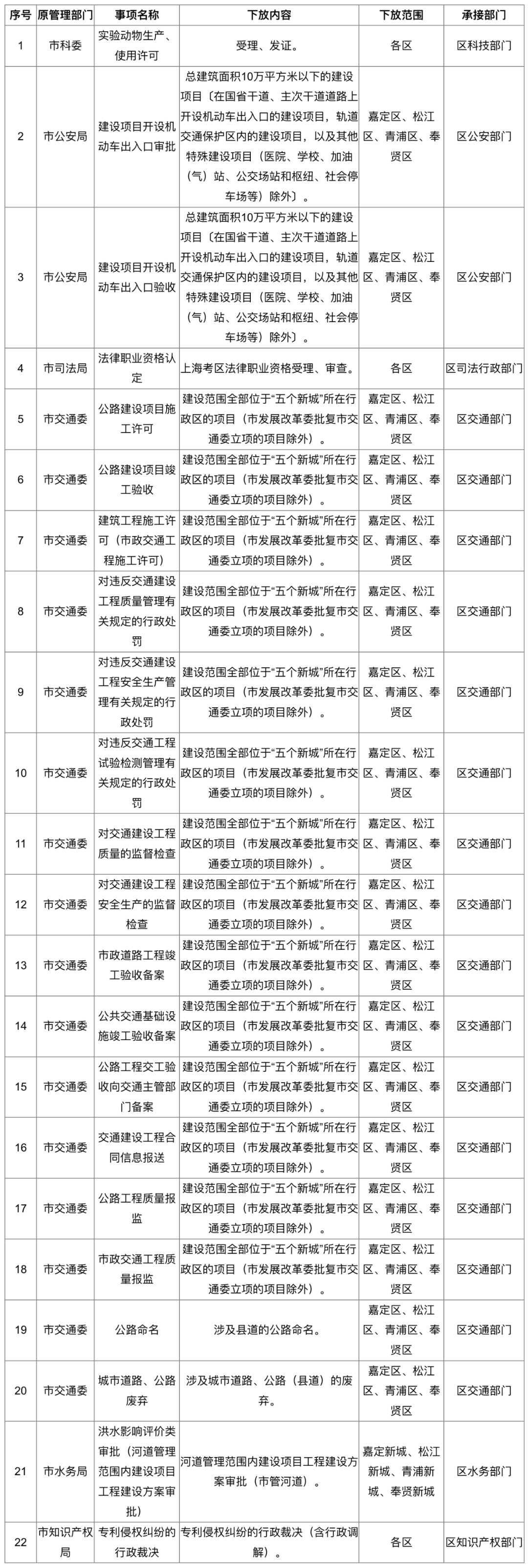
为进一步加大对重点区域、重要领域、重大改革的精准定向放权力度,加快推进“五个新城”建设发展,根据《上海市人民代表大会常务委员会关于促进和保障“五个新城”建设的决定》等要求,经过严格审核和论证,市政府决定下放22项行政许可和行政处罚等事项。详见图解↓

事项目录

(图片可点击放大查看)


编辑:宋鸽

资料:上海一网通办总门户

*转载请注明来自上海宝山官方微信