上海有内环中环外环,如果地铁也有环线,那么出行就更方便了,可以少绕很多路!
最近有一则消息引起了广大市民的关注:上海第二条地铁环线要来了。轨交26号线堪称超级PLUS版4号线,也是国内最长的环线。
近日,三林滨江前滩南全新规划曝光,不少眼尖的网友一下子就get到了重点。

规划图中还细化了控制线的轮廓走向,这实打实的、超具体的细节,算是实锤了26号线“确有此线”。
26号线首次被提及是在《上海市城市总体规划(2017-2035年)》中。当时规划中提到:未来,上海将形成“城际线、市区线、局域线”,“三个1000公里”的轨道交通网络,规划新增19号、20号、23号、24号、25号和26号线。不过,当时规划中的26号线北起宝山区大康路站,南至浦东新区高青路站,并不是一个完整的环线,只有西半环。之后,地铁26号线又进行了升级。在上海轨交提出“三环一加强”新构想后,26号线被规划为市区联络环,也是继“核心保护环”轨交4号线(全长33.6公里,设26座车站,6节A型车编组)后,上海的第二条地铁环线。现规划上海轨交26号线为大环线+支线,全长约77.87公里,共设56座车站。
目前中国最长的城市地铁环线,是北京的10号线,全长57.1公里,在建最长的城市地铁环线是武汉12号线,全长59.9公里。因此,上海26号线建成后将成为中国最长的城市地铁环线。上海第二条地铁环线“换乘王”26号线可与21条轨交线路换乘。众所周知,目前上海只有一条地铁环线,那就是轨交4号线。26号线站点则几乎是围绕着中环线附近进行展开,是一条真正意义上的中环大环线。其中,26号线主线(环线)部分全长70.66公里,共设50座车站,起自宝山真金路站,途经宝山、静安、虹口、杨浦、浦东、徐汇、闵行、长宁、普陀、嘉定等10个行政区,最终回到宝山真金路站,覆盖面十分广泛。支线则起于宝山区真金路站,终至宝山区大康路站,全长约7.21公里。看上去就是一个超级plus版4号线,串联起上海中环,有效疏通中心城区的客流压力。
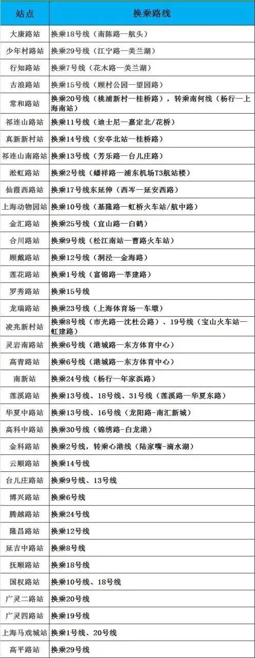
特别值得一提的是,26号线建成后从北至南依次可以与1、2、6、7、8、9、10、11、12、13、14、15、17、18、19(即将开建)、20(在建)、23(在建)、24(规划)、25(规划)、29(规划)、30(规划)号线等多达21条轨交线路相交,是名副其实的“魔都换乘王”!
住在三林、前滩、华泾、古美、漕河泾、桃浦、大华、广中、凉城、江湾、杨浦滨江、金杨、金桥、张江、孙桥、御桥的小伙伴们以后有福了。
轨交26号线何时通车?这么嗲的一条地铁线路当然是越快开通越好啦,很多住中环的小伙伴已经迫不及待了!根据规划,26号线预计将在2024年纳入上海轨交第四期建设规划(2024—2030),作为四期规划中的最优先线路开工,工期6年,极有可能在2030年底前建成通车。对于上海市民来说,“中环线”的建设无疑是一件令人期待的事情,让我们拭目以待吧!转录编辑:汤婧娴
转载请注明来自今日闵行官方微信
如果您不想错过“今日闵行”,记得“星标”,并多点“赞”和“在看”,这样,每天新文章推送,就会第一时间出现在您的订阅号列表里啦:)