为加强生活垃圾分类宣传,增进社会公众对生活垃圾分类知晓度、认同度、参与度,提高社会公众环境卫生意识,助力“无废城市”建设,现将枣庄市环卫设施向社会公众开放计划公布如下:
一、开放时间
开放单位接受电话预约报名,单位团体可与开放单位协商参观时间;个人预约参观的,由开放单位根据预约人数,确定具体开放时间,并提前告知预约人员。
二、开放设施单位
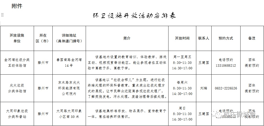
1.滕州市金河湾垃圾分类互动体验馆
2.滕州市光大垃圾分类体验馆
3.滕州市大同印象垃圾分类科普站
4.市中区垃圾分类宣教中心
5.台儿庄区生活垃圾分类宣教中心
6.枣庄生活垃圾焚烧发电厂
三、开放方式
开放单位开通电话接受预约报名。开放活动以参观讲解为主,采取现场观摩、对话交流、政策咨询、现场互动等多种方式开展(详见附表)。
四、注意事项
(一)参加公众开放活动人员按约定时间自行前往约定地点参加开放活动。
(二)活动期间,请参加公众开放活动人员持身份证等有效证件以备查验,为确保参观活动安全、有序,不经查验或信息有误人员不得参加此次活动。
(三)活动期间,请参加公众开放活动人员自觉服从工作人员的安排,遵守纪律,注意安全。
枣庄市城市管理局2023年8月31日
附件:环卫设施开放活动安排表


(大众报业·大众日报客户端记者 张环泽 报道)
责任编辑: 苏子龙