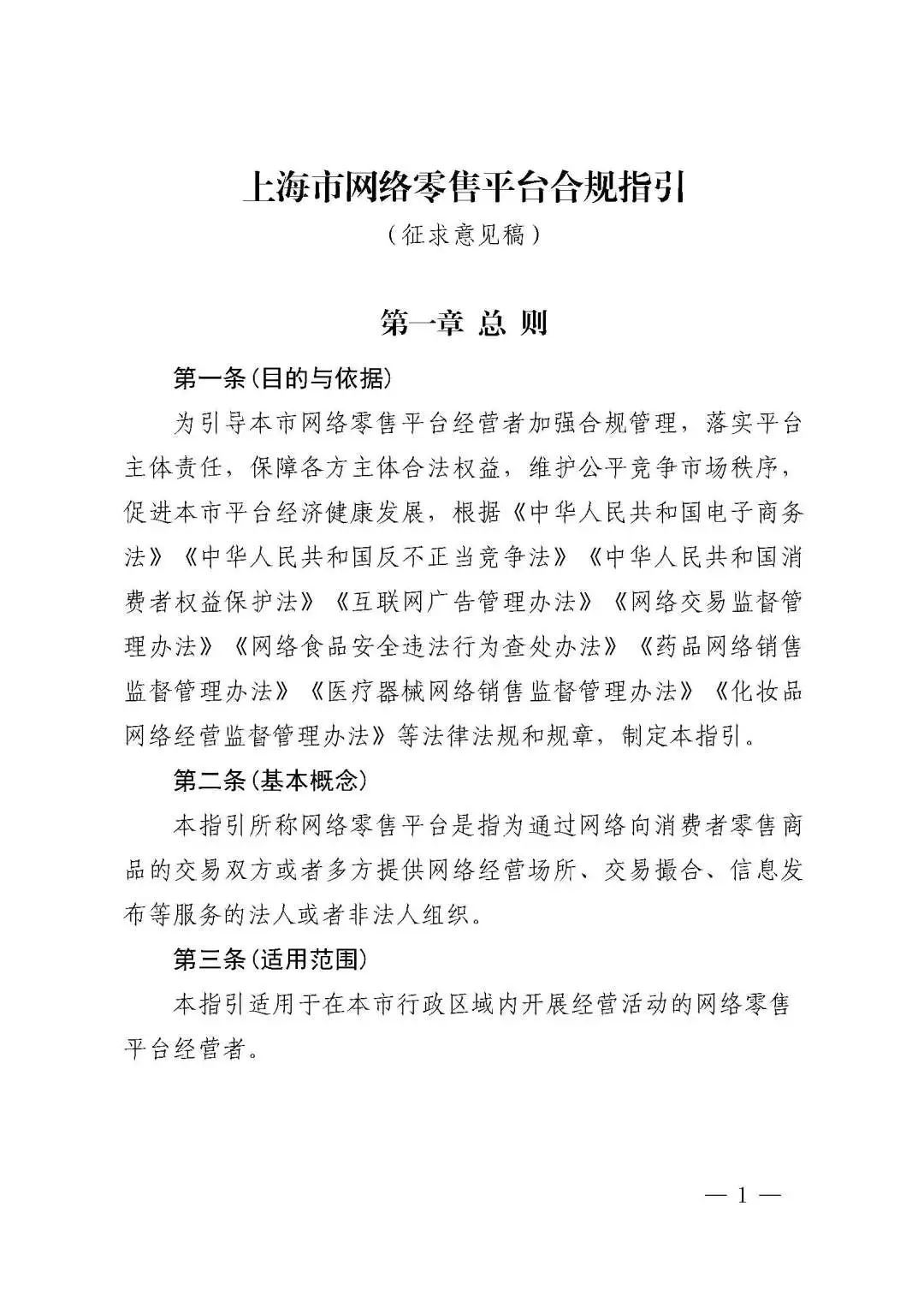
市市场监管局介绍,为贯彻落实平台经济常态化监管要求,上海市市场监督管理局起草了《上海市网络零售平台合规指引(征求意见稿)》《上海市网络餐饮服务平台合规指引(征求意见稿)》,为进一步规范网络直播营销行为,上海市市场监督管理局修订起草了《上海市网络直播营销活动合规指引(修订征求意见稿)》。现将上述文件向社会公开征求意见,欢迎社会各界提出意见建议,公众可以通过电子邮件或邮寄的方式提出意见,意见反馈截止日期为2023年8月14日。详见↓
为贯彻落实平台经济常态化监管要求,引导本市网络零售平台、餐饮服务平台积极落实主体责任,加强平台合规管理,保障相关主体合法权益,维护公平竞争市场秩序,促进平台经济高质量发展,上海市市场监督管理局起草了《上海市网络零售平台合规指引(征求意见稿)》《上海市网络餐饮服务平台合规指引(征求意见稿)》。
2022年7月,上海市市场监督管理局制定发布了《上海市网络直播营销活动合规指引》,文件发布以来在引导相关主体依法规范直播营销行为,推动直播营销行业加强自律等方面取得了积极成效。2023年3月市场监管总局修订发布了《互联网广告管理办法》,结合网络直播营销活动工作实际,为进一步规范网络直播营销行为,引导直播营销平台加强合规管理,促进网络直播营销活动健康发展,上海市市场监督管理局修订起草了《上海市网络直播营销活动合规指引(修订征求意见稿)》。
现将上述文件向社会公开征求意见,欢迎社会各界提出意见建议,意见反馈截止日期为2023年8月14日。
公众可以通过
下列途径和方式提出意见
通过电子邮件将意见发送至shwljg@126.com,邮件主题请注明“平台合规指引(征求意见稿)公开征求意见”。
将意见邮寄至:上海市肇嘉浜路301号,上海市市场监督管理局网监处,邮编200032。请在信封注明“平台合规指引(征求意见稿)公开征求意见”字样。
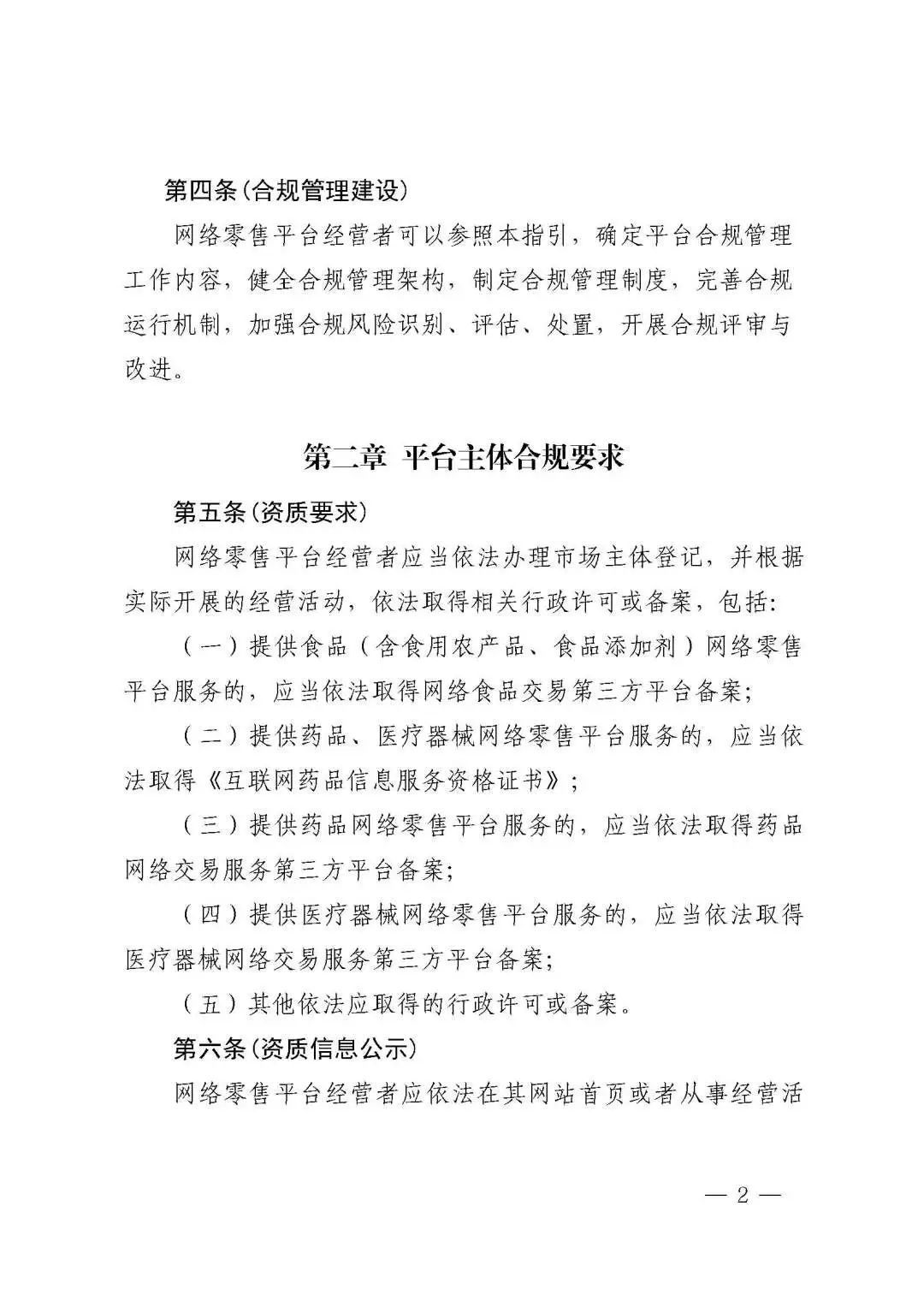
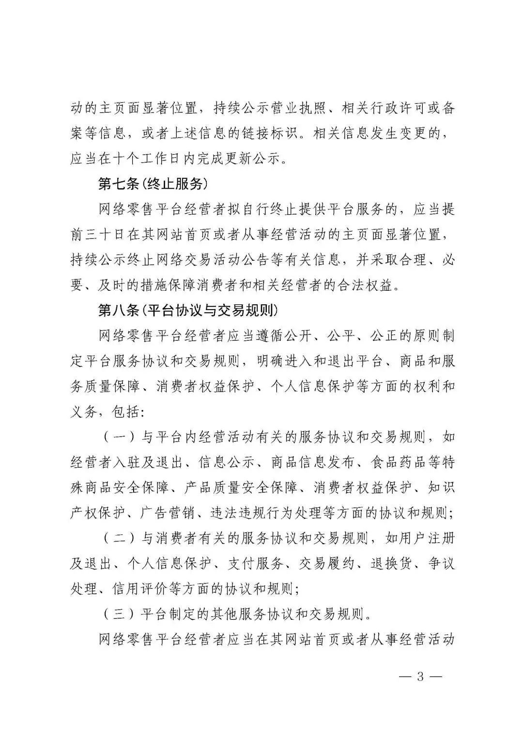
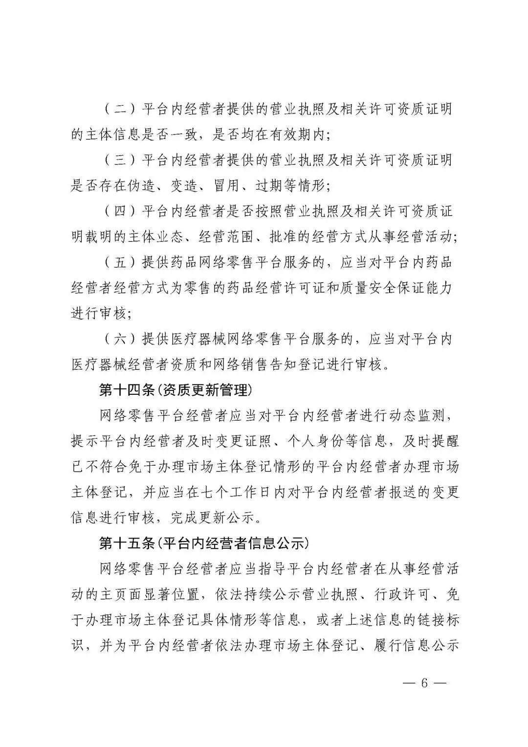
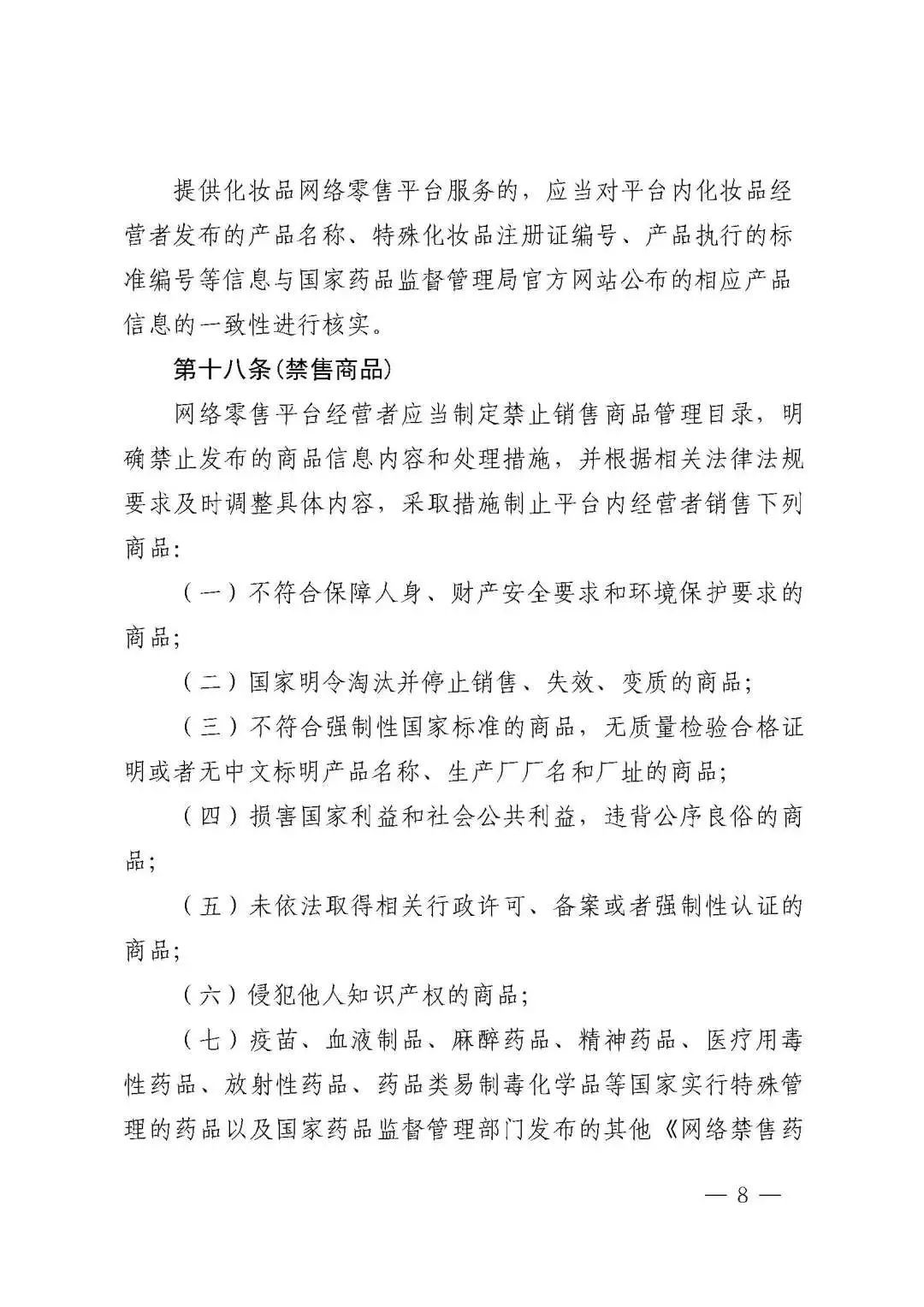
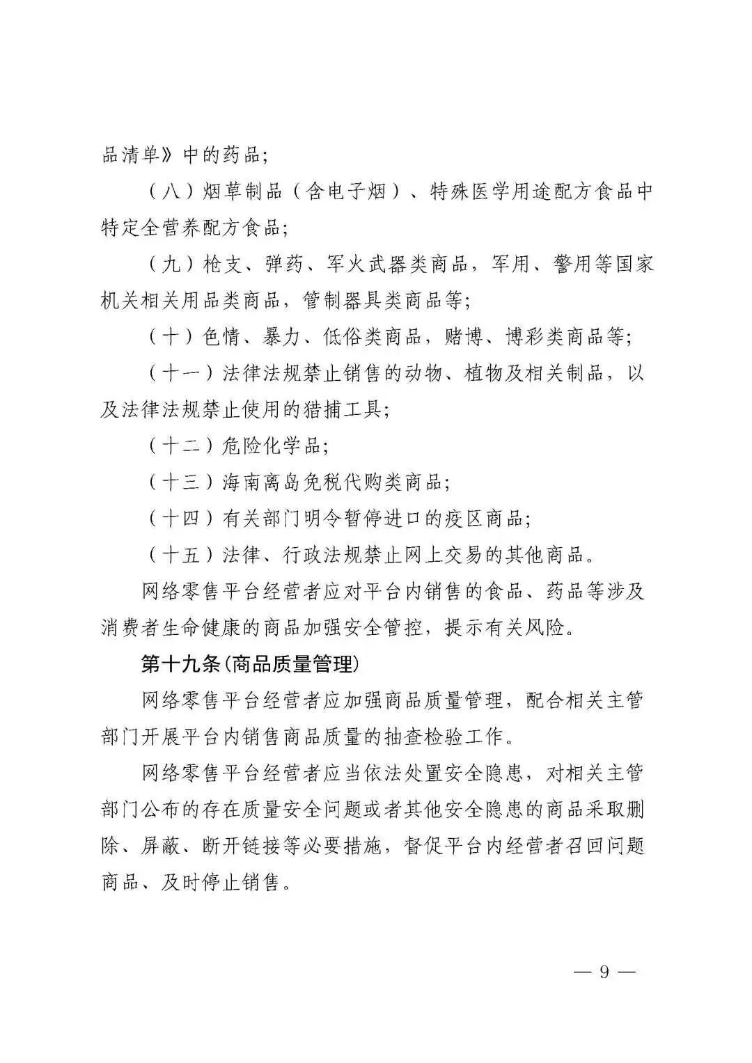
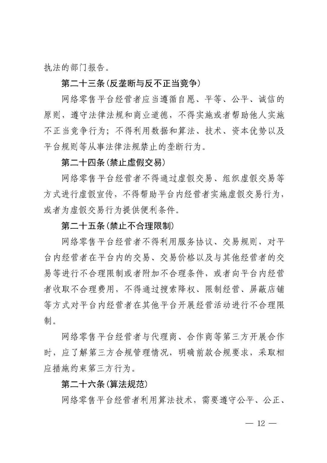
上海市网络零售平台合规指引(征求意见稿)
(上下滑动查看更多)

















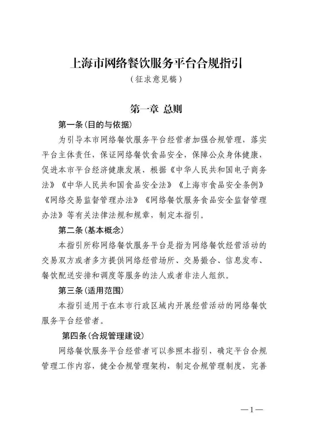
上海市网络餐饮服务平台合规指引(征求意见稿)
(上下滑动查看更多)
















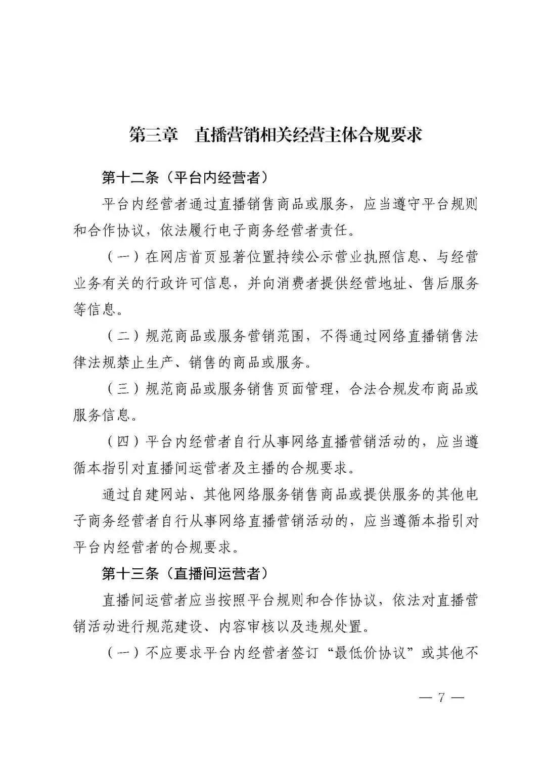
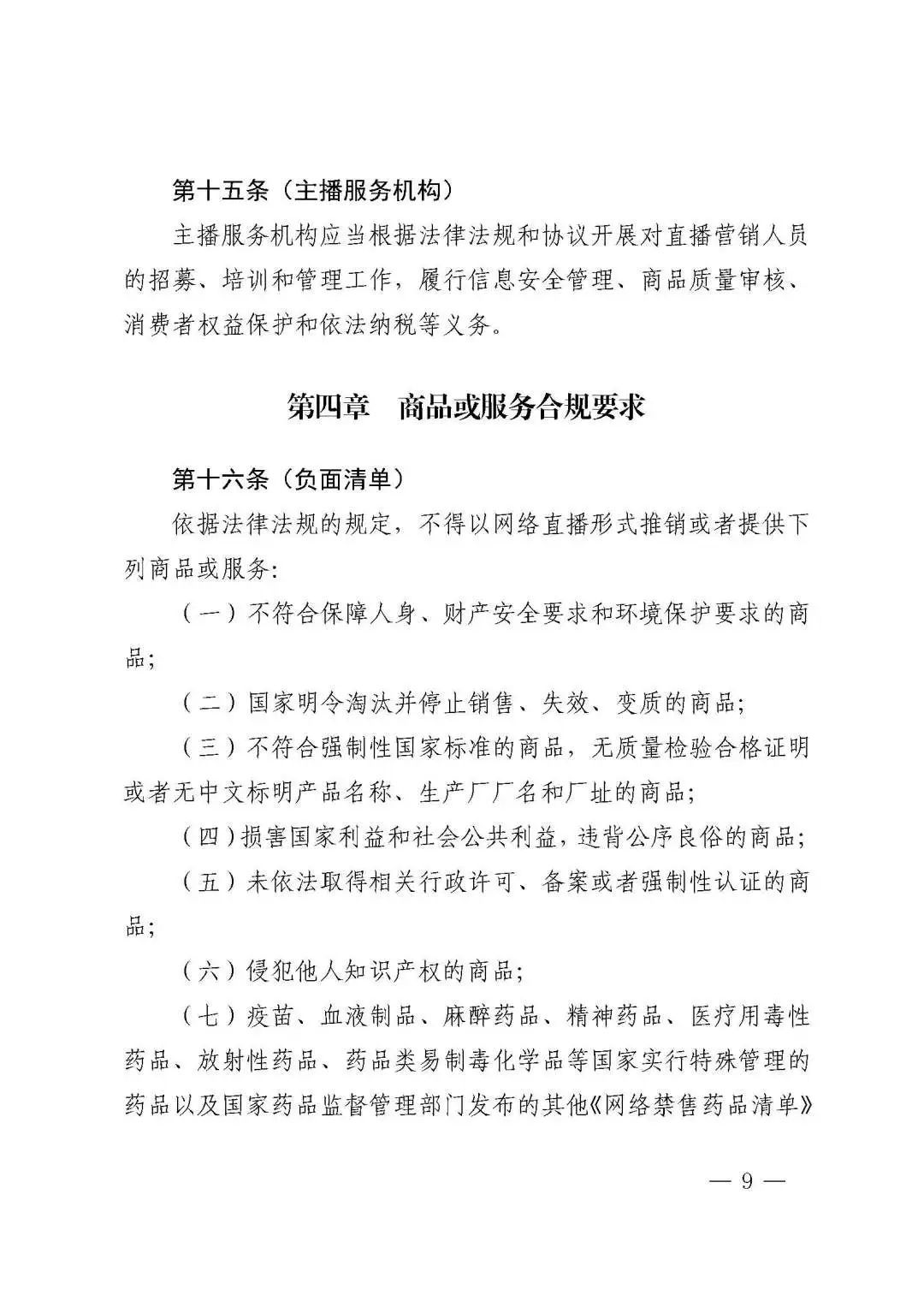
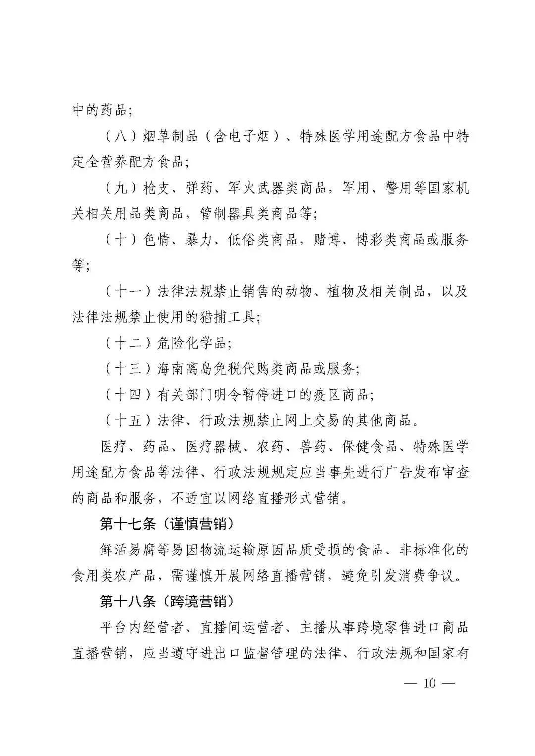
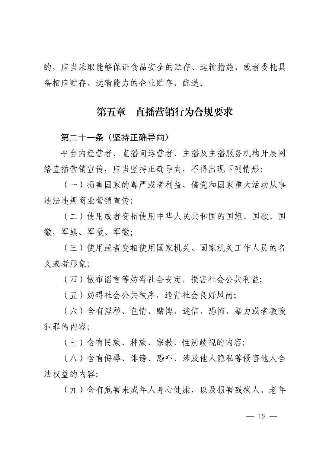
上海市网络直播营销活动合规指引(修订征求意见稿)
(上下滑动查看更多)



















资料:上海发布、市市场监管局
编辑:郭林艳
点击文末“阅读原文”查看原文件