
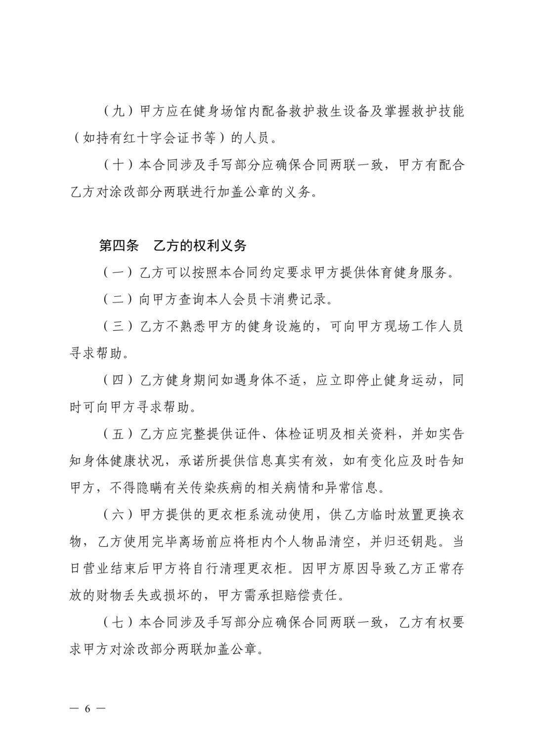
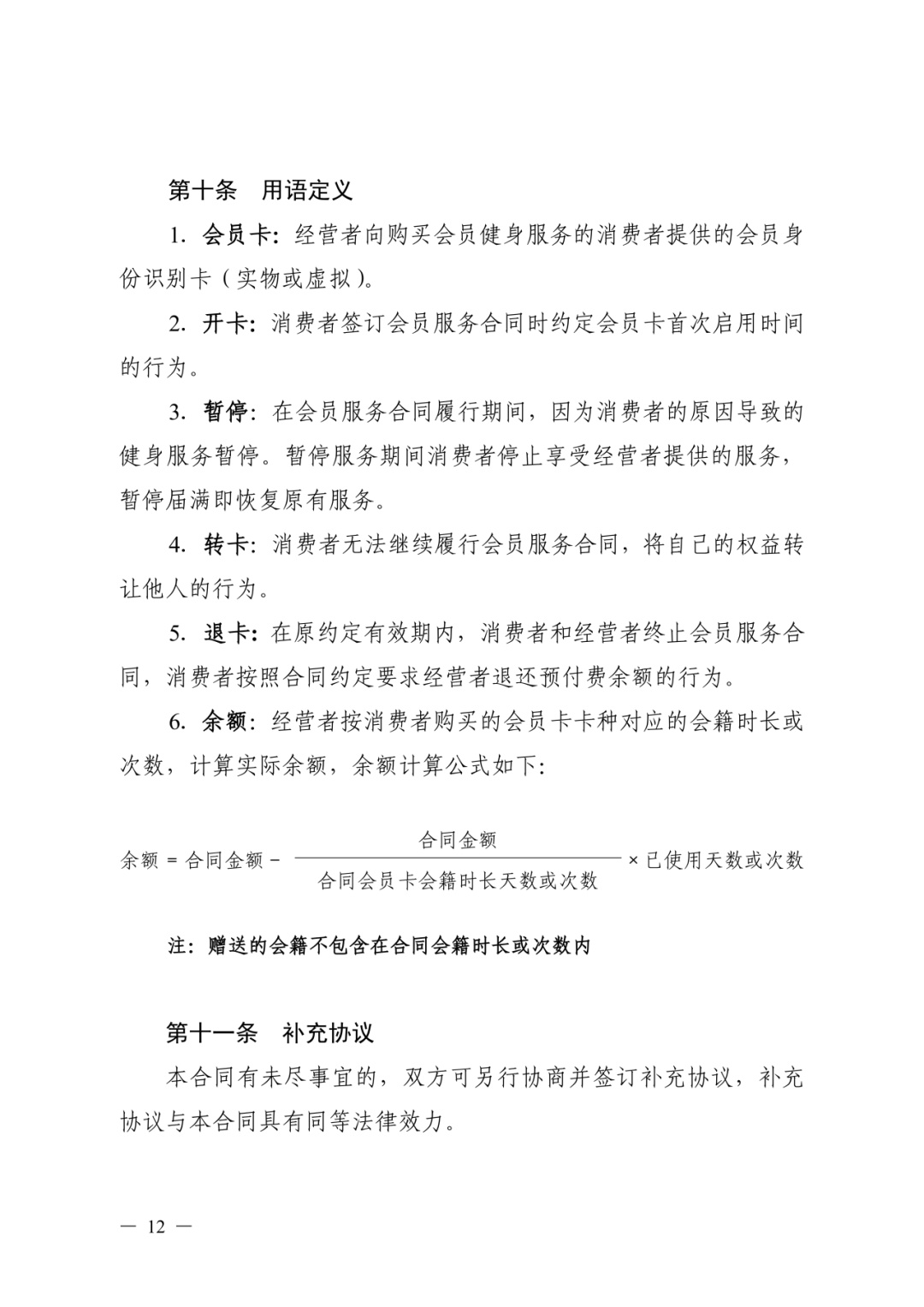
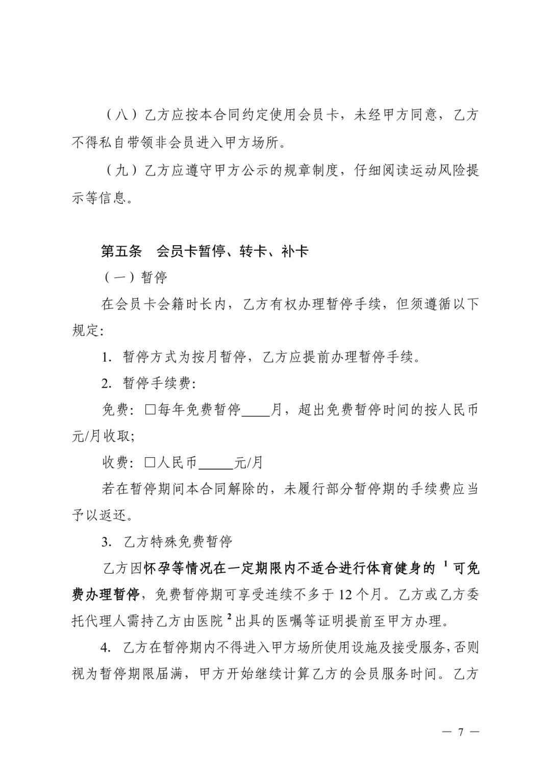
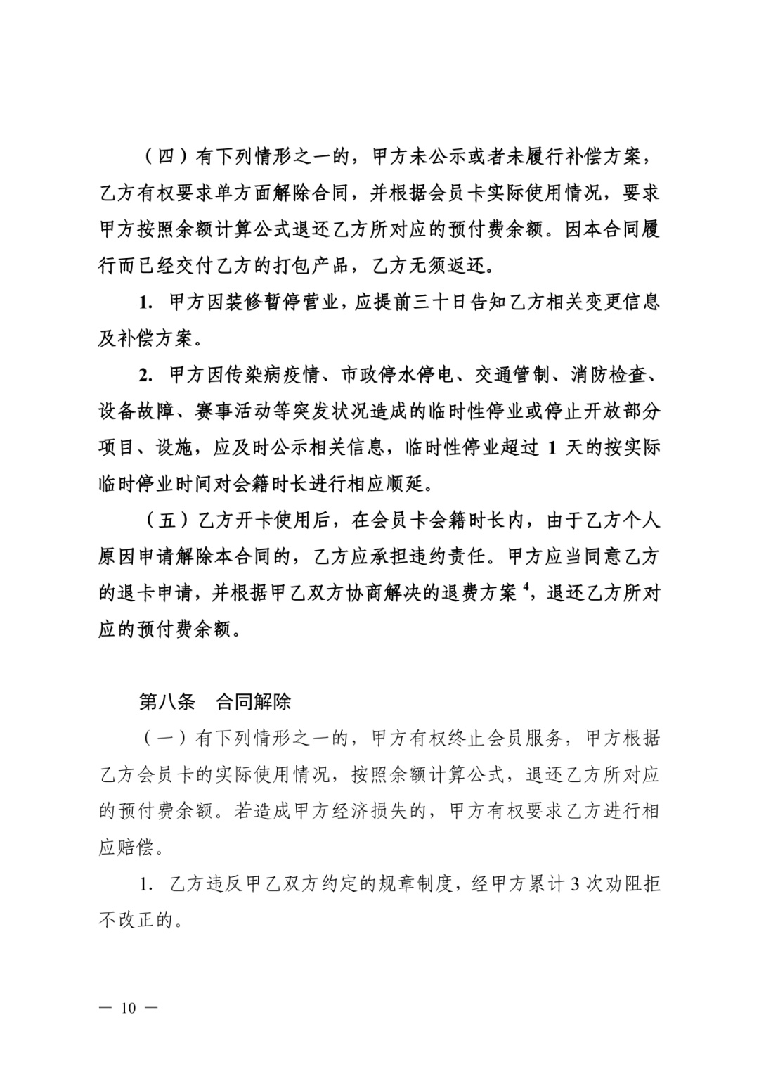
为引导和规范体育健身行业经营者依法签约、规范履约,维护消费者的合法权益,促进长三角体育健身行业健康有序发展,根据《中华人民共和国民法典》《中华人民共和国消费者权益保护法》等法律规定,落实推进长三角区域一体化发展要求,上海市体育局、上海市市场监督管理局在2021年发布的《上海市体育健身行业会员服务合同示范文本(2021版)》(以下简称《上海2021版》)基础上,经过调研论证,联合江苏省、浙江省、安徽省体育局和市场监督管理局制定了《长三角区域体育健身服务合同示范文本(2023版)》,于近期正式发布。2023年9月1日起,长三角区域内的体育健身行业经营者和消费者可以参照该示范文本订立合同。
左右滑动查看更多

《上海市体育健身行业会员服务合同示范文本(2021版)》推广两年多来,全市共有22家主流健身品牌751家门店承诺使用示范合同,共签订示范合同87万余份,依据“七天冷静期退费”条款,累计为15058名消费者解决了退款诉求。根据《中华人民共和国民法典》第四百七十条第二款“当事人可以参照各类合同的示范文本订立合同”之规定,对于已经使用《上海2021版》的健身行业经营者,可以选择同时使用《长三角区域体育健身服务合同示范文本(2023版)》。
编辑、审核:孙玮钧
小体推荐
小体声明
由于条件所限,可能出现未署名的原创图片或文字,在转载之前无法与权利人联系授权及稿酬事宜。欢迎权利人与编辑部联系署名授权、稿酬等事项。联系邮箱:shtyxxy@126.com