上海市青少年活动中心 (上海市青年发展服务中心) 招聘岗位及人数
青少年校外教师:4名(专技岗位) 招聘对象和条件
具有中华人民共和国国籍,遵守宪法和法律,具有良好品行;
具备本单位规定的岗位聘用要求、资格条件、工作能力和身体条件。详见《2023年上海市青少年活动中心(上海市青年发展服务中心)公开招聘简章》
点击查看大图
外省市社会人员,须持有上海市居住证(在有效期内)一年以上,计算截止时间为2023年8月18日。
招聘程序
报名
报名时间:2023年8月18日止
招聘公告在上海市人力资源和社会保障局网站和活动中心网站上公布。本次报名采用电子邮件方式,有应聘意向者可点击“阅读原文”下载并填写《上海市青少年活动中心(上海市青年发展服务中心)应聘人员登记表》(以下简称《 应聘人员报名表》)(附件2),随同个人简历及身份证(正反面)、居住证(正反面)、学历(学位)证书、学历验证报告、专业技术职称(资格)证书、教师资格证书及其他相关证书等材料,附一张免冠电子版证件照的扫描件发送至电子邮箱:yangying@shqzx.com,邮件名为:应聘岗位 姓名(照片必须清晰,亮度足够,jpg格式,高度105至210像素内,宽度75至150像素内,大小100KB以下)。相关证书用电子版影印件以附件形式递交。
资格审查
活动中心将对收到的报名材料进行资格审查并择优遴选,通过报名材料审查的应聘人员将会收到准考通知。未通过审核者不另发通知。应聘人员根据自身情况、意向报考岗位的资格条件和专业要求进行报名,每人限报一个岗位。应聘人员应对网上提交的个人信息材料和上传的电子照片的真实性和准确性负责。对提供虚假应聘材料的,伪造、变造有关证件、材料、信息,骗取考试资格的,将取消本次报考资格。
笔试
由活动中心根据报名职位要求组织笔试(委托第三方专业机构组织进行)。开考比例一般不低于1:5,对专业性强,任职条件要求较高的岗位,可适当调整比例,但不得低于1:3。对于达不到开考比例的岗位,将终止招聘,已经审核通过该岗位报名的人员,符合其他岗位报名条件的,可改报其他符合资格条件的岗位。笔试内容主要为公共基础知识、综合应用能力(突出青少年教育方面的内容等),笔试成绩和最低合格分数线,将在活动中心网站公布,未进入面试者不另发通知。
面试
进入面试的最低合格分数线为各岗位参加笔试考生的平均成绩。根据笔试成绩由高到低按1:5比例排序确定进入面试人员名单(对专业性强,任职条件要求较高的岗位,可适当调整比例,但不得低于1:2),面试根据岗位实际需要,采取心理测试、结构化面试、答辩、试讲等方法进行。
面试考官小组由活动中心考官、主管部门考官和外请考官共同组成。面试提问以主考官为主,其余考官可做补充性提问。
体检
按照笔试、面试成绩4:6比例,计算出总成绩,确定拟录用者进入体检。体检参照《国家公务员通用体检标准(试行)》,统一组织到本市二级甲等以上医疗机构进行体检。
考察
由活动中心组织考察,主要考察应聘人员的思想政治表现、道德品行、能力素质、学习和工作表现、遵纪守法、廉洁自律、是否需要回避等方面情况。
拟聘人员的确定和公示
根据考试、体检、考察结果,对拟录用人员在上海市人力资源和社会保障局网站上进行公示,公示时间不少于7天。公示无异议,报上级主管部门审核通过,再报上海市人力资源和社会保障局核准备案。公示如有异议、影响聘用的,根据查实结果确定是否录用。
其他事项
上述人员一经录用,其工资、绩效、福利和社会保险等按照相关规定执行。
报考人员应依据公布的报考条件和《招聘简章》中的具体岗位要求,如实填写《应聘人员报名表》。报考人员应确认本人完全符合相关岗位的报考条件,如对报考条件和岗位要求存在疑问,应及时向招聘单位或其主管部门进一步咨询确认,咨询电话已在本公告内公布。如不符合报考条件,由此产生的后果,责任自负。
考生因体检、考察原因未通过或本人主动放弃进入下一个招聘环节的,确定由综合成绩排名其后的考生依次递补。
咨询电话
咨询电话:上海市青少年活动中心(上海市青年发展服务中心)组织人事部 63549348
监督电话:共青团上海市委组织部 61690035
上海戏剧学院附属戏曲学校
招聘岗位报考条件
遵守中华人民共和国宪法和法律;具有良好的品行;具备岗位所需的学历、专业、资格、技能等条件;适应岗位要求的身体条件;岗位所需的其它条件
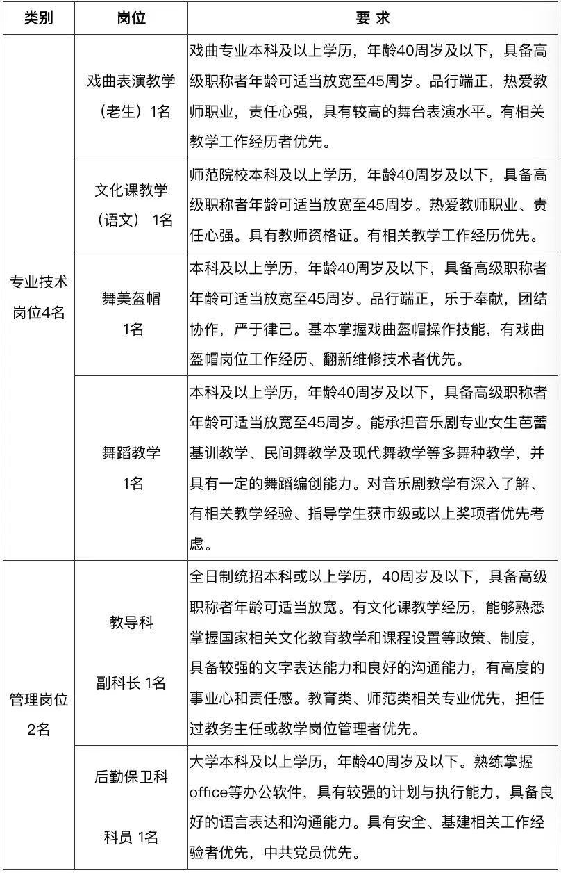
招聘岗位专业要求

招聘程序
报名
报名时间:2023年8月31日截止
报名要求:凡符合本次招聘范围、条件的人员均可报名。报名采取网上报名方式。
报名网址:http://xixiaozp.sta.edu.cn:8011/ (建议使用谷歌浏览器打开)。
应聘材料:本人简历,身份证、毕业证书、居住证、如有职称及获奖情况的提供职称、获奖证书复印件及其它岗位相关资料,所有应聘资料在笔试(试讲)时递交复印件,通知面试时带原件审核。外省市社会人员须持有上海市居住证一年以上(在有效期内),对从外省市引进的高级专业技术人员、海外留学生及应届毕业生,可不受本市居住证满1年限制。
年龄和居住证年限的计算截止时间为:2023年8月31日。
资格审查
学校根据收到的报名信息进行筛选与资格审查,并择优通知笔试(试讲)及相关考核。
考核
考核方式采取笔试或试讲与面试相结合进行。根据报名职位要求组织笔试(试讲)、面试的考核。笔试或试讲内容主要为相关岗位的基本理论和专业知识,教学能力。根据笔试或试讲分数由高到低按不低于1:2比例排序确定进入面试人员名单。面试主要测试其业务能力和综合素质,一般采取答辩等方式进行。面试人员须递交所有证书的原件进行审核,面试事宜另行通知,不参加面试的人员不另行通知。
体检
按照笔试或试讲、面试成绩确定初步拟聘人员,安排体检。未进入拟聘人员名单者不另行通知。
考察
由上海戏剧学院附属戏曲学校组织考察,主要考察应聘人员的思想政治素质、遵纪守法情况、道德品质和诚信记录。考察不合格者取消聘用资格。
拟聘人员的确定和公示
根据考核、体检、考察结果,对拟录用人员在“上海市人力资源和社会保障局”网站进行公示,公示时间为7天。公示无异议,报上海市教育委员会、上海市人力资源和社会保障局核准备案。
其他事项
对于正式录用的人员,学校与其签订聘用合同,办理相关录用手续,其工资、福利和社会保险等相关待遇按照本市规定执行。
联系方式
报名网址:http://xixiaozp.sta.edu.cn:8011/
联系地址:上海市闵行区莲花路211号
邮编:201102
联系电话:021-24287238
联系人:马老师 张老师
监督邮箱:shxqxxzp@163.com
资料:市人社局
来源:上海发布
编辑:陈佟