伴着蛙声蝉鸣,随着轻风阳光,快乐的暑假拉开序幕。
闲暇时别忘了学习,焦虑时别忘了运动,无聊时别忘了劳作,贪玩时别忘了安全。
这份有关学习、劳动、锻炼、出行、安全等不同维度的指南欢迎老师家长为孩子收藏,这个暑假,赶紧用上吧~
01
学习指南
暑假是长假,意味着在经过一个学期、一个学年的学习过后有一个休整。但是我们都知道,人生是持续的历程,学习更是持久的活动,学期有确定的长度,学习没有止步的边界。
语文
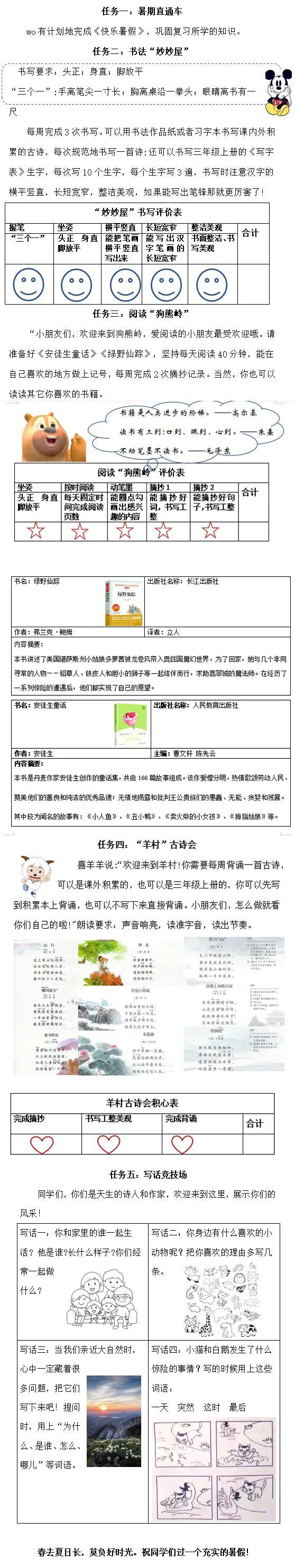
一年级暑假特色作业清单
向上滑动阅览

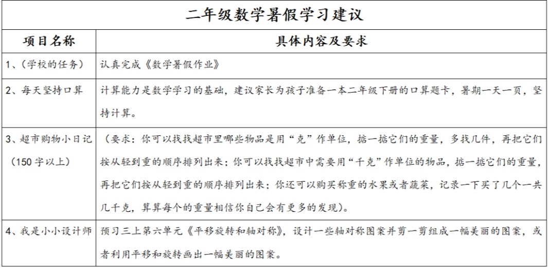
二年级暑假特色作业清单
向上滑动阅览

三年级暑假特色作业清单
向上滑动阅览

四年级暑假特色作业清单
向上滑动阅览

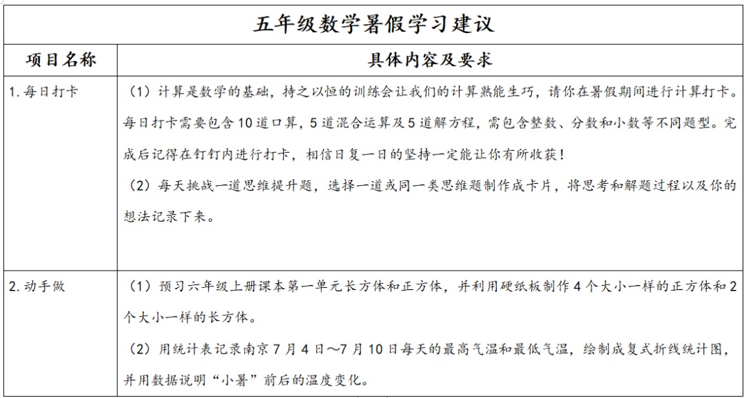
五年级暑假特色作业清单
向上滑动阅览

数学





英语
三年级
1.认真完成暑假作业本;
2.每天听读至少十分钟,可以是课文,绘本,歌曲等;
3.每天默写三年级上下册单词10个;
4.学唱三首英文歌;
5.每周阅读一本英文绘本;
6.预习4A。
四年级
1.认真完成暑假作业本;
2.每天在线听读或观看有关四五年级英语的绘本、歌曲、课文音频等,提前熟悉下学期内容;
3.每天默写四年级上下册10个单词打卡;
4.利用暑期时间,学会唱三到五首英文歌或者会说英语小故事;
5.每周阅读一本英语绘本;
6.尝试设计一份summer holiday贺卡。
五年级
1.认真完成暑假作业本;
2.预习六上课文,抄写单词表单词3+1;
3.复习五下,抄写五下单词3+1;
4.每天默写所学单词10个打卡;
5.读课外绘本,做一份手抄报(读书笔记);
6.“我的暑假我来秀”视频比赛。(做一个演讲视频,可以介绍自己的旅游生活、帮助父母做家务、过生日等精彩经历)
科学
夏天,是美丽的季节,走出家门,亲近自然,探究夏天的小奥秘吧。
给低年级的建议
1.清晨,到附近的树林里听一听鸟儿的鸣唱;
2.午间,打开窗户听一听蝉儿的鸣叫;
3.下午,到楼下小花园里听一听雨点打在树叶上发出的沙沙声;
4.雨后,到水塘边听一听青蛙的歌声;
5.夜晚,听一听花圃里或田野里虫儿们开的音乐会。
给中年级的建议
1.观察月亮是怎么一天天由月牙变成圆盘,又从圆盘变成月牙的,画出月相的变化图;
2.与爸爸妈妈比比谁的耳朵尖,能听到更远或更细微的声响。如外出旅游,注意听一听小溪哗哗流淌的声音,或瀑布巨大的轰鸣声,或海浪拍打礁石发出的声响,制作一个各种声音的视频,播放给同伴听;
3.观察新村或绿地、公园里夏日的植物,如爬山虎、美人蕉、牵牛花、葵花、翠竹等,选几种拍照查资料编一本《我的植物画报》。
给高年级的建议
1.透过窗户观察雷雨的全过程,观察雨后的彩虹。按照前、中、后的顺序写写观察片段;
2.到附近的公园里仔细观赏荷花、荷叶,并结合描写荷花的古诗、优美片段的文字,体会荷花的高洁;
3.观察几种夏日的昆虫,查找相关资料,用照片加文字的方法制成自己的《昆虫记》。
02
劳动指南
在劳动锻炼的过程中,孩子们并不仅仅只是简单地学会洗衣、做饭、打扫卫生,劳动的更大价值还在于让孩子能够在繁杂的生活中轻松地找到头绪,从劳动中感受创造美好生活的能力。
暑假让孩子对照这份劳动清单完成打卡,全方位提升劳动素养吧。
1-2年级
1.创意制作水果茶。
2.整理小书桌。
3.养护一种植物或者饲养一种小动物,并以图画、文字等方式进行记录。
4.和爸爸妈妈一起参加一次社会公益活动。
5.利用身边的废旧矿泉水瓶、报纸等制作一个创意作品。
3-4年级
1.学会煮饭、煮面条、煮水饺等。
2.学会制作凉拌西红柿。
3.整理小房间。
4.养护一种植物或者饲养一种小动物,并以图画、文字等方式进行记录。
5.在爸爸妈妈的指导下,参加1-2次社会公益活动。
6.进行一项科技创新制作。(提示:制作一样小发明来解决生活中的问题,返校后,作品可在班级进行评比)
5-6年级
1.学做几道家常菜。菜单推荐:西红柿炒蛋、玉米排骨汤、煎鸡蛋。(可以自拟菜单)
2.对居家物品进行取舍、优化摆放。
3.学会洗衣机的不同洗涤功能。
4.养护一种植物或者饲养一种小动物,并以图画、文字等方式进行记录。
5.和小伙伴一起,参加1-2次社区公益活动。
6.进行一项科技创新制作。(提示:制作一样小发明来解决生活中的问题,返校后,作品可在班级进行评比。)
7-9年级
1.为家人每周设计并独立制作一次晚餐。菜单推荐:辣椒炒肉、小炒蕹菜、西红柿蛋汤。
2.为自己的家进行适当的整理和美化,开展生活空间优化大师评比活动。
3.学会使用螺丝刀、扳手等对风扇进行简单的拆卸、清理、维修等。
4.体验参与种植、养殖类生产劳动。(例如:收割稻谷、扦插嫁接等农业活动)
5.体验一项传统工艺制作。(例如:陶艺、木刻、刺绣等)
6.和小伙伴一起,参加1-2次社区公益活动。
7.进行一项科技创新制作。(提示:制作一样小发明来解决生活中的问题,返校后,作品可在班级进行评比)
高中阶段
1.内务整理:做到分类摆放物品,床铺干净整齐,书橱摆放有序。
2.收拾书桌:依次收拾各种学习用品,准确放到指定位置,简洁、有序摆放书桌用品,桌面及时清理干净。
3.洗涤缝补:能够按照洗涤标识正确洗涤衣物,掌握几种手缝针法,灵活运用于日常衣物的修补。
4.烹调烹饪:灵活取用食材,独立创作拿手菜品,做到健康科学养生。
5.维修维护:熟悉工具特点,维修家具。了解安全用电、节约用电常识,掌握常用家用电器的使用与保养方法,能分析并协助处理家庭电路常见故障。
6.了解职业劳动:了解职业与人生的关系,能规划适合自己的升学和职业发展的道路。可选择性观看下面相关电影、纪录片、综艺节目,进一步了解各行各业:《行行出状元》《职业人的作风》《了不起的挑战》《小森林》(农作)、《编舟记》(编辑)、《聚焦》(记者)、《我在故宫修文物》(文物修复师)、《内心引力》(创业纪录片)……

03
锻炼指南
“生命在于运动。”运动不但可以锻炼我们的身体,还能充实我们的生活,愉悦我们的心情。运动时要注意,既要遵循人体生理机能规律,也要根据季节特点因“季”制宜。每天锻炼1小时左右,运动量和运动强度循序渐进。

04
出行指南
假期在家中或出游时,家长可以引导孩子做好“长期观察”,观察并记录动物、植物、自然现象,写下自己的观察发现。
人生,就是无数体验的叠加。同学们可以参考这份出行指南,开启灿烂的暑假时光。
行走
行走在中国——行走在老家——行走在自己生活的城市。
1.设计“家乡一日游”路线(或一份圈文并茂的导游图册);
2.计算“家庭一日游”开支(可模仿数学实践中的表格);
3.记录“我的一日游”经历(尝试做一个旅游微视频)。
观察
假期在家中或出游、参观的时候,做好“长期观察”
1.观察几种过去不认识的植物,做成《我的植物画报》;
2.观察动物,用图文结合的方式制成《我的动物笔记》;
3.观察爱天里的某种自然现象,写下自己的观察发现。
体验
1.角色体验:和家庭某位成员互换角色过一天,体验做家长的不易;
2.职业体验:体验一次爸爸、妈妈的职业,了解不同职业特点;
3.志愿者体验:做一次志愿者,体验为他人服务的辛劳与快乐。

05
安全指南
任何时候,安全都是第一位的。夏天是如此美好的季节,却也常常是发生危险的时段。
江水苍苍,荷叶田田,风景本是一幅画,但是不论是出行还是赏风景,都一定要时刻把安全记在心上。
要遵守交通规则,不要靠近河流湖泊,要随时关电关煤气等等,生命何其伟大,请对它充满敬畏。
交通安全
1.遵守交通法规,不闯红灯、不翻越隔离栏。
2.行走时不看手机、不听音乐。
3.不在车辆盲区内玩耍打闹。
4.未满12周岁不骑自行车,不坐副驾驶座。
5.自觉遵守公交车乘车规范。
6.乘坐摩托车、电瓶车佩戴头盔。
防溺水安全
1.不在河边、工地水塘等区域玩耍。
2.不捡拾掉入河道等水域的物品。
3.不在河道边洗东西、摸螺蛳、钓鱼虾等。
4.不在河道、湖泊等无安全设施、无救援人员的场所游泳。
5.不在游泳池里嬉戏打闹。
6.发现同伴溺水,立即寻求成人帮助,不盲目施救。
居家安全
1.不在飘窗或阳台上玩耍。
2.不用湿手或湿布触碰家用电器。
3.不给陌生人开门。
4.不往窗外抛物。
5.规范使用燃气设备并注意开窗通风。
6.发现火情,及时拨打119。
娱乐安全
1.不去网吧、游戏厅等娱乐场所。
2.不沉迷网络和电子游戏。
3.不玩渲染暴力等不健康网络游戏。
4.慎交网友,不与陌生网友见面,防范电信、网络诈骗。
5.不在工地、轨道、高压线等危险区域玩耍。
6.远离拥挤场所,避免拥挤踩踏。
饮食安全
1.要注意饮食卫生,多吃新鲜蔬菜、水果;
2.不吃“三无”产品,不吃生冷食品,不喝生水;
3.饮食要有节制,不暴饮暴食,不挑食偏食;
4.尽量减少外出用餐。
心理健康安全
1.多与父母、家人、朋友沟通、交流。
2.多与正直开朗、积极乐观的朋友交往。
3.多宽容他人、多自我激励、多微笑。
4.遇到问题尽力自己解决,同时学会请他人帮助解决。
5.遇到挫折不气馁,相信天生我材必有用。
6.学会感恩,管理情绪,开心过好每一天。
暑假款款而来,打开胸怀,去拥抱它吧。要尽情投入,恣意享玩;也要自律克制,持续充电。希望假期归来,你有了更广的见识、更深的体验以及更宽的胸怀,成为了更好的自己。
祝你暑假愉快!
来源 :星教师公众号、中国教育报
图片来源:星教师公众号、中国教育报