
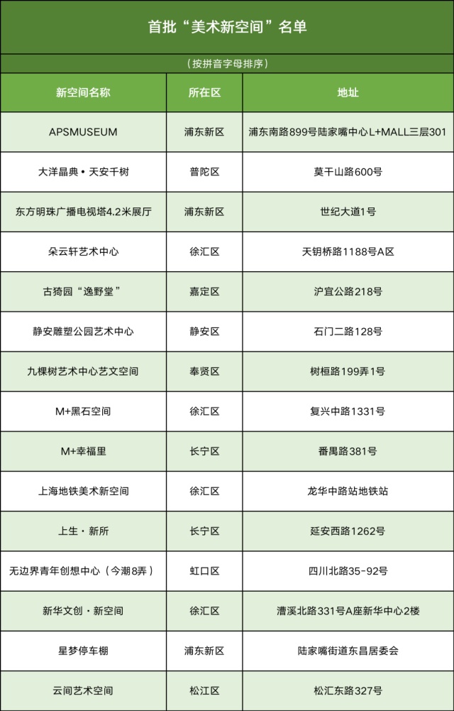
市文化旅游局介绍,首批15个“美术新空间”于日前正式公布。区别于传统的美术馆、博物馆等展示空间,“美术新空间”指在室内或户外的特定空间内,经常向社会公开陈列展示视觉艺术作品的非营利场所。在首批授牌的“新空间”中,既有人气爆棚的“打卡地”,也有在商场、公园中闹中取静的艺术空间,还有与每个人的生活息息相关的公共空间,一起去看看吧↓
快来看看有你去过的吗↓


位于浦东的首批“美术新空间”介绍
01
APSMUSEUM

关注当代艺术、建筑、设计、时尚等不同领域,意在寻找、搭建和展示彼此相互融合的“空间”可能性。
APSMUSEUM坐落在上海陆家嘴中心L+Mall商场内, 由意大利著名建筑设计事务所 Stefano Boeri Achitetti 担任室内设计。由展览空间APSPACE、艺术设计商店APSTORE和会晤空间APSALON三部分组成。APSMUSEUM试图延展出更多元的艺术与建筑、设计之间的公共文化空间,艺术与时尚之间的文化消费空间,人与社会文化之间的心理空间。
02
东方明珠广播电视塔4.2米展厅

城市地标中的文化艺术空间。
位于东方明珠塔4.2米游客主入口区域,是登塔游客必经之地,地理位置优越,为摄影作品、艺术展览、品牌文化、活动宣传的绝佳展示地。近年来,举办了匈牙利文化周图片展、韩国文化周图片展、印尼文化周图片展、“世界遗迹·诸城恐龙”摄影图片展、野生鸟类生态摄影展、“我看光影,我攀高峰”电影电视剧海报展等,为广大市民游客带来了高品质的文旅新体验。
03
星梦停车棚

车棚里从《三星堆》到《龙门石窟》再到《岩彩画》,让居民感受到星空的意义,梦想的力量。
东昌新村是小陆家嘴的一个老旧小区。星梦停车棚位于东昌新村39号对面,当地不少居民的梦想是能拥有一个美丽干净的停车环境。后来,这个停车棚被取名为“星梦停车棚”,寓意星空下的梦想。社区枢纽站、上大博物馆和居委会利用隔断的悬空区域悬挂5000年前的三星堆、1000年前的龙门石窟以及岩彩画的图片展示,并且用车棚的围墙展示近4年里星梦停车的更新轨迹,前后穿梭于5000年前至今的历史展示,让居民有一种非常美妙的欣赏体验。
本市其他首批“美术新空间”
04
大洋晶典·天安千树

05
朵云轩艺术中心

06
古猗园·逸野堂

07
静安雕塑公园艺术中心

08
九棵树(上海)未来艺术中心艺文空间

09
M+黑石空间

10
M+幸福里

11
上海地铁美术新空间

12
上生·新所

13
无边界青年创想中心(今潮8弄)

14
新华文创·新空间

15
云间艺术空间

责任编辑 徐玲
来源 浦东发布