自全面推行突出涉水问题交办单以来,松江区河长办围绕“责任落实、措施到位、成效显现”等河湖长制工作要求,通过明确整改标准、倒排时间节点、严格督查督办等措施,一批日常巡查监管、群众投诉反映的突出问题得以加快整改,一批影响河湖水质和安全运行的涉水事项被及时消除,有力促进了河湖水环境面貌整体提升。
问题交办单到底是什么样子的呢?
这个单子有这么厉害吗?
跟着小编一起来看看吧~
近期,松江区河湖管理部门在巡查管理洞泾港期间,发现沿河某企业存在侵占河道岸线线索。松江区河长办协调水务、属地河长办、城管等部门共同开展现场调查,确认该企业存在违规使用河道管理范围的事实,相关管理和执法部门当场督促企业按要求限期整改。
为加强工作联动,形成整治合力,3月27日,松江区河长办分别向水务执法部门、属地河长办制发涉水问题交办单,督促依法履行执法监督和日常管理职责,修复被侵占的河道管理空间。
3月30日,松江区水务局召开洞泾港河道沿线突出涉水问题协商处置会,会上邀请相关单位及属地河长办、规建办、城管办等负责人共同讨论,明确整改路径和关键举措。

4月7日,松江区河长办会同水务及城管执法部门、区河湖管理部门及属地河长办赴现场协调处置。

4月18日,松江区水务局召开整改推进会,针对整治过程中遇到的难点堵点问题,要求各责任单位加大工作力度,对未按时整改的涉水问题企业开展联合执法,强化担当作为,确保按时完成整改任务。

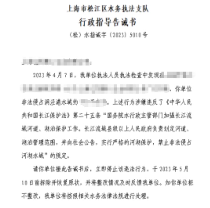
4月19日,松江区水务执法支队依据《中华人民共和国长江保护法》第二十五条“禁止非法侵占河湖水域”的规定,当场开具《行政指导告诫书》,要求违法当事人限期整改。


4月27日,松江区洞泾河长办再次赴现场查看,主动对接涉事企业,积极协调解决整改过程中存在的堵点、难点,推动拆除工作有力有序。
5月10日,在参与各方的合力攻坚下,涉事企业终于完成了拆除,河湖沿线安全运行的隐患也随之消除。


自推行涉水问题交办单制度一年多来,松江区河长办共交办问题220余件,涉及河道水质类、河道养护类、违章搭建类、雨污混接类等各方面问题,均已落实整改。
下一步,松江区河长办将继续结合河长制督查通报及河湖“红黄绿”三色动态管理制度,建立健全问题线索管理、亮灯管理、处置及督办机制,提级管理红、黄色河湖,进一步完善监测预警、问题发现、闭环处置流程,推动一批常规、突出涉河问题整改到位,实现全区水环境面貌稳定向好。
松江区水务局供稿