为进一步分享交流女性在知识产权保护和创新中发挥的重要作用,进一步加强知识产权法治建设,助力普陀知识产权强区建设,5月18日上午,2023年普陀区知识产权主题活动“法护芳华 知创普陀”颁奖仪式暨宣传周闭幕仪式在中以(上海)创新园举办。普陀区知识产权局、普陀区司法局、国际运营平台负责人出席活动,普陀区知识产权联席会议各成员单位负责人、产业园区代表、优秀案例评选参赛选手参加活动。

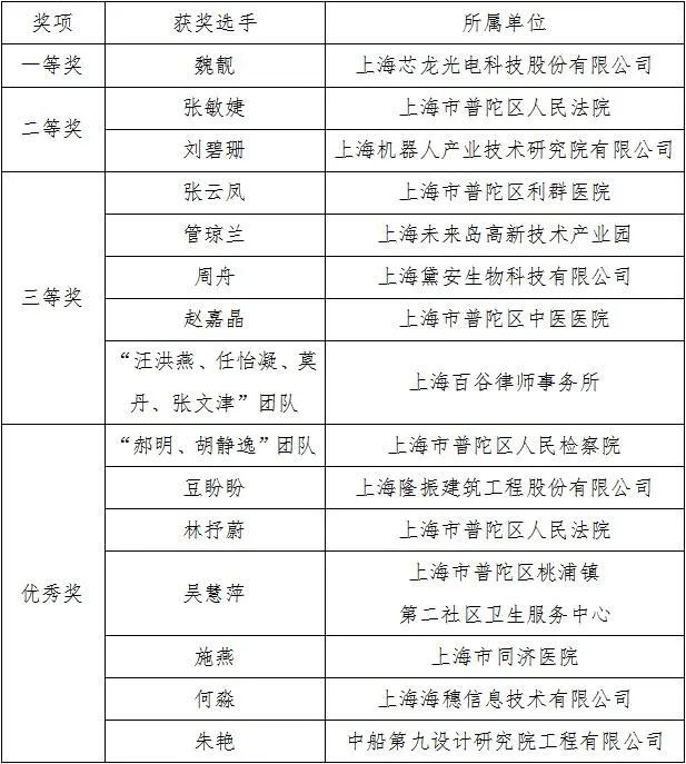
从4月下旬起,普陀区组织区知识产权联席会议成员单位开展了形式多样的知识产权宣传周系列活动。其中,“法护芳华 知创普陀”知识产权优秀案例评选活动自开启网络投票以来,反响热烈,累计投票数超13.5万,总访人次近10万。在网络投票基础上,经专家评审,共有15个巾帼奋斗者优秀案例脱颖而出,其中一等奖1名、二等奖2名、三等奖5名以及优秀奖7名。

现场,与会领导为知识产权优秀案例评选获奖选手颁奖。获奖代表纷纷发言,分享了自己的知识产权故事。
此外,与会嘉宾代表还围绕“‘知创普陀’创新中的普陀女性力量”“‘法护芳华’知识产权护航女性创新”等主题开展圆桌论坛研讨。

活动回顾了2023年普陀区知识产权宣传周情况。普陀区贯彻“知识产权全生命周期服务”理念,区知识产权联席会议各成员单位,通过建立知识产权协同治理制度、建立服务站点、实现知识产权公共服务事项入驻区政务服务中心、发布审判白皮书和保护典型案例、承办上海市第二届知识产权发展论坛等一系列活动和举措,促进知识产权“五进”联动,加强知识产权协同保护,推动知识产权服务升级,为普陀区经济社会高质量发展提供强有力支撑。
2023年普陀区“法护芳华,知创普陀”知识产权优秀案例评选活动获奖名单

供稿:普陀区知识产权局
编辑:翟泽
(如涉及版权或其他权益问题,请及时联系告知。)